logo elektroda
logo elektroda
X
logo elektroda
REKLAMA
REKLAMA
Adblock/uBlockOrigin/AdGuard mogą powodować znikanie niektórych postów z powodu nowej reguły.

Falownik Mitshubisi FR-E540 1.5K-EC

lolos 16 Gru 2007 18:24 3884 17
REKLAMA
  • #1 4594567
    lolos
    Poziom 14  
    Witam
    Mam pytanie dotyczące podłączenia falownika Mitshubisi FR-E540 1.5K-EC.
    Będzie on używany do sterowania silnika 3-faz 1.5 kW, który napędza wózek. Wózek będzie sie poruszał przód tył na odcinku 4m.
    Pytanie:

    Jak zrobić schemat połączeń gdyż chciałbym aby sterowanie było w oddzielym panelu z przyciskami oddalonym 3m od samego falownika.

    Na panelu będzie:
    - przycisk przód
    - przycisk tył
    - E/stop
    - lampka włączonego zasilania
    - 3-fazowy włącznik zasilania
    - przycisk reset

    Dodatkowe urządzenia to:
    - 3 czujniki zbliżeniowe (2 po prawej stronie jeden po lewej)
    - dwie krańcówki

    Opis działania:
    Chciałbym aby wciśnięcie przycisku w przód (bez podtrzymania)- powodowało jazdę do przodu, w tył (bez podtrzymania) - jazdę do tyłu, E/stop - zatrzymanie awaryjne, 3-faz włącznik - zamyka dopływ prądu do falownika. Krańcówki na bokach celem zabezpieczenia działają podobnie jak E/stop - po ich uruchomieniu trzeba wcisnąć RESET.
    Jeżeli wózek będzie sie poruszał w prawo po najechaniu na pierwszy czujnik zbliżeniowy wózek zwolni o połowę prędkości po najechaniu na drugi zatrzymuje sie. Gdy porusza się w lewo jedzie cały czas na pełnej prędkości i zatrzymuje się po najechaniu na czujnik z lewej strony.

    Czy będę potrzebował dodatkowych urządzeń - styczników, itp
    Jak zabezpieczyć falownik przed wciśnięciem dwóch przycisków naraz (czy jest to programowalne czy tylko stycznik).
    Gotowy schemat mile wdziany.

    Pozdrawiam Paweł
  • REKLAMA
  • #2 4601498
    lolos
    Poziom 14  
    Nikt się nie orientuje? może to pomoże, ja w życiu nie instalowałem falownika będzie to mój pierwszy.
    Oto schemat załączony przez mitshubisi
    Falownik Mitshubisi FR-E540 1.5K-EC

    Dodano po 2 [minuty]:

    Schemacik połączeń byłby mi bardzo pomocny
    Dzięki
  • #3 4634433
    lolos
    Poziom 14  
    Falownik Mitshubisi FR-E540 1.5K-EC

    Dodano po 1 [minuty]:

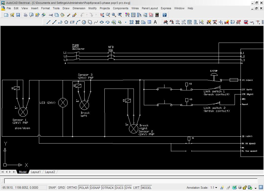
    Zrobiłem takie coś. Czy może ktoś podpowiedzieć czy mogę podłączyć to w ten sposób?

    Dodano po 3 [minuty]:

    Mam jeszcze inne pomysły ale ten jest najtańszy tak mi sie wydaje. Aćo do przekaźników jakie polecacie?
  • #4 4634744
    monsinior
    Poziom 17  
    Zastosuj jakiś mały sterownik typu LOGO albo Crouzet Milenium 2 lub coś podobnego , 8DI/4DO powinno wystarczyć. Programowanie tych sterowników jest proste a napewno też praktyczniejsze.


    Zabezpieczyć się przed naciśnięciem 2 przycisków naraz jest prosto wystarczy wykorzystać styk NC jednego przycisku w gałęzi drugiego.
    
         |
    s1  \               przycisk 1 styk NO
        _|
    s2  \               przycisk 2 styk NC
         |
    

    Z tego co pamiętam falownik potrzebuje tylko impulsu do startu nie musi byc podtrzymania.

    Napisz dokładnie gdzie są zbliżeniówki i krańcowe bo bez tej informacji ani rusz[/code]
  • REKLAMA
  • #5 4637509
    bonanza
    Spec od Falowników
    Falownik (każdy) jest odporny na podanie kierunków przód i tył równocześnie - nic mu się nie stanie, prawdopodobnie nie poda prądu na silnik albo będzie kontynuował dotychczasowy kierunek (ten, który wcześniej zasterowano).
    Wejścia programowalne mogą służyć do wyboru prędkości programowanych jako różne parametry - sądzę, że "czujnik" ograniczający prędkość (ten pierwszy z dwóch) to powinien być raczej wyłącznik krańcowy z długim "wąsem", który po przejściu wózka w prawo będzie stale wciśnięty i będzie sterował wejście falownika "niska prędkość". Te prędkości z reguły programuje się swobodnie, przeważnie zadawanie szybkości to tylko sugerowane funkcje wejść uniwersalnych, ale tu akurat mogą być przydatne.
    Jeśli zrobisz spowolnienie na czujniku, to skąd z rana po włączeniu falownik ma wiedzieć, że wózek stoi na prawo tuż przed absolutnym krańcem? Ruszy z pełną prędkością w prawo i co?
    Impuls z przycisku LEWO powinien iść przez przekaźnik czujnika "lewy kraniec" na wejście STR - po dojechaniu ten przycisk przestanie po prostu działać, bo przekaźnik przerwie prąd. I z prawej tak samo - odwrotnie, na STF. Natomiast przy takim połączeniu z lewego krańca da się ruszyć w prawo, a z prawego w lewo.
    Z tym Resetem to zły pomysł - wózek stanie na czujniku krańcowym i sygnał stopu będzie stale dochodził do falownika, nie da się go zresetować, bo zawsze funkcja STOP ma priorytet przed funkcją start, reset, JOG (podjazd nastawczy) itp. - bezpieczeństwo.
    Twój rysunek (negatyw) jest nieczytelny - za duży piksel.
  • #6 4638904
    lolos
    Poziom 14  
    1. Jeżeli wciśniemy 2 przyciski równolegle to falownik zatrzyma się.
    2. Rysunek do bani już poprawiam bo nie wiem czy zostałem dobrze zrozumiany. Oto rys jak to będzie działac i opis:
    Falownik Mitshubisi FR-E540 1.5K-EC
    - sensor nr1 (zwalniający na środku) miejsce spotkania tego czujnika z metalem będzie na długości od przed czujką nr 2,3 do samogo odboju czyli w każdym miejscu za czujnikiem będzie załączona czyli prędkośc "slow" (po włączeniu falownika z rana przekaźnik ją załączy). PS wolałbym żeby było bezdotykowe.

    - sensor nr2,3 (hamujacy po stronach)
    umieściłem je w tej kolejności specjalnie ponieważ po najechaniu na czujnik z lewej przy jeżdzie w lewo zostanie rozłaczony obwód i nie będzie możliwa dalsza jazda w tym kierunku wyłącznie w przeciwnym czy to źle, czy musze użyc w tym miejscu przekaźnika?
    - krancowki za sensorami
    - na samym koncu odboje tak dla bezpieczenstwa zeby wozek nie spadł z torow.
    Dzięki za zainteresowanie
  • #7 4639085
    lolos
    Poziom 14  
    Czy zbliżeniowki dają tylko jeden sygnał na załącz czy też nie?

    Dodano po 14 [minuty]:

    Falownik Mitshubisi FR-E540 1.5K-EC

    Oto bardziej czytelny rysunek

    Dodano po 1 [minuty]:

    W życiu na czujkach nic nie podłączałem stąd moje pytanie a na schematach to różnie to opisują.

    Dodano po 33 [minuty]:

    Falownik Mitshubisi FR-E540 1.5K-EC
    a tu na przekaźnikach
  • #8 4639630
    bonanza
    Spec od Falowników
    Jeśli czujnik 1 będzie pobudzony aż do końca drogi, a nie tylko w punkcie, to OK - jest to równoważne "sprężystemu wąsowi".
    Jeśli wejścia falownika STF, STR, RH, RL reagują na połączenie z +12V, to musisz mieć czujniki typu PNP - podają one +zasilania na wyjście. I powinny być działania odwrotnego (Normalnie Załączone ) - przeważnie będzie to dostępne w czujnikach 2-wyjściowych (standardem jest Normalnie Wyłączone, po dotknięciu metalu załącza). Zobacz w ofercie SELS sels.pl np. PCID4ZRPW dwuwyjściowy, ale robią i jednowyjściowe Norm. Zał. Jeśli masz inne - możesz użyć, ale do każdego 1 przekaźnik i wybierasz odpowiednie styki.
    Niektóre falowniki mają odwrotną biegunowość (sterowanie minusem), niektóre pozostawiają to do wyboru (przełącznik lub zworka) - sprawdź w instrukcji.
    K1 możnaby pominąć stosując właśnie odpowiedni czujnik 2-wyjściowy albo programując częstotliwość podstawową np. 100% (wybierana jest wtedy, gdy żadne wejście prędkości nie jest pobudzone) i sterować tylko wejście RM (lub tylko RL), a prędkość medium (albo low) ustawić na 35% na przykład. Wejście RL, RM, RH na pewno ma priorytet przed prędkością podstawową.
  • #9 4640346
    lolos
    Poziom 14  
    OK dzieki za podpowiedź
    Czyli rozumie ze schemat moge taki pozostawic moeze jakies drobne zmianki.
    Wejścia falownika reagują na 24VDC zasilanie może byc z plusa - podłączenie z zacsiku PC (biały schemat na poczatku tematu) zworka na Source lub z minusa - zacisk SD.
    Możesz mi jeszcze napisac dlaczego muszę stosowac przekaźniki (tak po chłopsku) oraz jaki przekaźnik powinieniem wybrac.
    Jeszcze raz wielkie dzieki
  • #10 4640455
    bonanza
    Spec od Falowników
    Ja właśnie pisałem, że można się obejść bez przekaźników, o ile masz odpowiednie czujniki (włączające, gdy nie czują metalu; chyba, że wolisz wyciąć dwie dziurki na końcach blaszanej bandy, to wtedy nadadzą się takie, które łączą, gdy widzą metal, a przerywają bez niego - na tych dziurkach).
    Pamiętaj nie zrobić zwarcia na + i -24V, w instrukcjach piszą, że grozi zniszczeniem falownika.
    To jakie masz, Kolego te czujniki? NPN czy PNP obojętne - bo to właśnie rozwiąże zworka, o której piszesz. Sprawdź też, czy możesz czerpać jakieś 100mA z tych zacisków 24V, aby zasilić czujniki. Jeśli nie, to przyda się dodatkowy zasilacz.
  • REKLAMA
  • #11 4641883
    lolos
    Poziom 14  
    Jeszcze nie kupiłem, narazie mam falownik i silnik, wieksze zakupy będą w środe. Prąd jaki mogę ciągnąc z zacisku PC (24+) to 0,1A. W ostateczności kabel kupie 5-żyłowy, podłączę 1 fazę i N do transforatora i powinno gadniac. Czujniki chciałbym PNP. Wydaje mi się że widziałem takie jak mi potrzeba na stronce sklepu internetowego gdzie będę kupował.

    Dodano po 16 [sekundy]:

    Jeszcze nie kupiłem, narazie mam falownik i silnik, wieksze zakupy będą w środe. Prąd jaki mogę ciągnąc z zacisku PC (24+) to 0,1A. W ostateczności kabel kupie 5-żyłowy, podłączę 1 fazę i N do transforatora i powinno gadniac. Czujniki chciałbym PNP. Wydaje mi się że widziałem takie jak mi potrzeba na stronce sklepu internetowego gdzie będę kupował.
  • REKLAMA
  • #12 4644825
    bonanza
    Spec od Falowników
    0,1A to trochę mało na przekaźniki, ale sam 1 czujnik bierze rzędu 10-20mA, więc w dobrej konfiguracji obejdzie się bez przekaźników, a więc i bez zasilacza. PNP czy NPN nieistotne ze względu na możliwość przełączenia wejść w falowniku, ważne, aby czujnik przerywał obwód wyjściowy, gdy natrafi na metal (koniec drogi) czyli wyjście normalnie zamknięte.
  • #13 4647251
    lolos
    Poziom 14  
    A to do tego mogę użyc tego czujnika 4 przewodowego na wyjściach ma NC NO jak trafi metal to zmiana. Mam tylko pytanie co to jest prąd obciążenia w tym przypadku, oby tylko ni eto co myśle.
  • #14 4649981
    bonanza
    Spec od Falowników
    Prąd obciążenia czujnika to maksymalny prąd, który z niego można pobrać (z wyjścia) - od tego zależy typ przekaźnika, jaki można zastosować. Zwykle jest to 100...300mA. Sam "goły" czujnik bierze mniej i falownik powinien zasilić nawet 3 szt., zresztą można na próbę zasilić czujnik z jakiegoś pomocniczego źródła i zmierzyć pobór samego czujnika z metalem i bez. Dołączenie wyjścia do falownika i jego wysterowanie to najwyżej dodatkowe 5mA, a nie 100 czy ile tam bierze przekaźnik.
  • #15 4668811
    lolos
    Poziom 14  
    Czy możesz mi dać link to takiego przekaźnika ktory będzie pasował do czujki na 300mA szukam szukam i nie moge nic znaleźć
    Dzieki
  • #17 4676205
    lolos
    Poziom 14  
    Byłby swietny tylko nie moge do niego podstawki znalesc zeby go na szynie DIN zamontować. Jakbyś mógł coś wybrać z tej strony www.rswww.com bylbym wdzieczny.
  • #18 4677585
    bonanza
    Spec od Falowników
    RS jest drogi, a w katalogu pomieszane - przekaźniki wycofane z oferty, a podstawki są, albo na odwrót.
    Może to jest kompatybilne ze sobą, ale nie ręczę:
    http://uk.rs-online.com/web/search/searchBrowseAction.html?method=getProduct&R=0154526
    oraz
    http://uk.rs-online.com/web/search/searchBrowseAction.html?method=getProduct&R=2455711

    A w TME:
    R4-2014-23-1024 Przekaźnik 4PDT 6A DC24V
    oraz
    GZT4 Gniazdo przekaźnikowe z zaciskami śrubowymi do R4
    na pewno tańsze.
REKLAMA