logo elektroda
logo elektroda
X
logo elektroda
REKLAMA
REKLAMA
Adblock/uBlockOrigin/AdGuard mogą powodować znikanie niektórych postów z powodu nowej reguły.

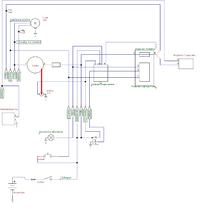
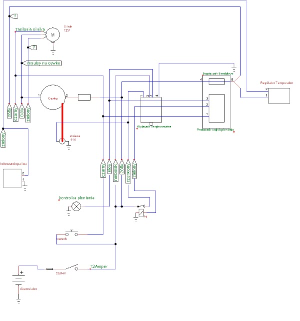
Eberspacher BN4/I 12V benz schemat podłączenia

wojtekzak 30 Gru 2007 15:07 6165 2
REKLAMA
  • #1 4640528
    wojtekzak
    Poziom 12  
    Witam.
    Poszukuję wszelkich informacji, głównie schematu urządzenia, schematu podłączenia, instrukcji obsługi.
    Z góry dziękuję, pozdrawiam.
  • REKLAMA
  • #2 4640581
    hefid
    Spoczywaj w Pokoju
    Przeniosłem z: Schematu/instrukcji…
  • #3 5949741
    crs89
    Poziom 11  
    tez miałem problem z podłączeniem tego sprzętu:|
    metoda prób i błędów:D
    ale uruchomiłem
    jeżeli byś chciał to mogę udostępnić schemat tak jak ja to podłączyłem
    działa nawet dobrze:D

    Dodano po 2 [godziny] 31 [minuty]:

    Eberspacher BN4/I 12V benz schemat podłączenia
REKLAMA