logo elektroda
logo elektroda
X
logo elektroda
REKLAMA
REKLAMA
Adblock/uBlockOrigin/AdGuard mogą powodować znikanie niektórych postów z powodu nowej reguły.
REKLAMA
  • #1 4653249
    jay2
    Poziom 11  
    Witam.

    Mam pytanie do osób które podłączały alarm w samochodzie Fiat Brava. Mam problem z krańcówkami (włacznikami światła po otworzeniu drzwi). Jak na alarmie mam ustawić sterowanie plusem czy minusem?

    Pozdrawiam.
  • REKLAMA
  • Pomocny post
    #2 4653505
    Konto nie istnieje
    Konto nie istnieje  
  • #3 4653655
    jay2
    Poziom 11  
    Wielkie dzięki za odpowiedz.
    Sprawdzałem miernikiem ale i tak coś nie chodzi - wiec wolałem się upewnić.
    Jak podłącze same drzwi jest ok. Rozbrajam alarm, otwieram drzwi i już się nie uzbraja czyli wszystko tak jak powinno być.
    Niestety jest jednak problem jak podłącze tylna klapę. Wtedy już nie działa, ani jak otwieram drzwi, ani przy otwieraniu klapy.
    Gdy nie podłączam diod do krańcówek to przy otwarciu drzwi świeci się klapa, a przy otwarciu klapy świeci się lampka w samochodzie wiec kabli nie pomyliłem.
    Jak ktoś potrafi pomóc to proszę o wskazówki.
  • Pomocny post
    #4 4653696
    markomp
    Poziom 20  
    Jak i gdzie podłączasz diody?
  • #5 4653761
    jay2
    Poziom 11  
    Diody podłączam między alarmem a krańcówkami. Jedna na drzwi a druga na klapę.
  • Pomocny post
    #6 4653839
    tzok
    Moderator Samochody
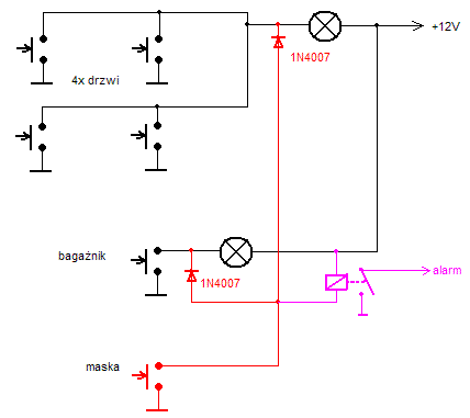
    Tak to ma wyglądać, ważny jest kierunek włączenia diod, powinieneś użyć diod prostowniczych np. 1N4001:
    Alarm - Fiat Brava

    Jeśli pod maską masz osobną krańcówkę do alarmu (dorobioną) i włączysz ją jak narysowałem, to tam nie musisz mieć diody, jeśli masz oświetlenie komory silnika i podłączasz się pod jego krańcówkę to powinieneś dać diodę.

    Kreska oznacza katodę, tak na symbolu diody na schemacie jak i na obudowie.
  • REKLAMA
  • #7 4653955
    jay2
    Poziom 11  
    Tak też podłączyłem. W każdym razie tak mi się wydaje. Jeszcze raz wszystko posprawdzam.

    Biały pasek na diodzie to kreska - tak podłączałem.

    Jedynie co mam inaczej podłączone to to że wpiąłem sie w krańcówkę od drzwi kierowcy a nie w kable od oświetlenia kabiny. Ale chyba to nie powinno mieć wpływu?

    Czy na krańcówce od maski nie musi być dioda?
  • Pomocny post
    #8 4654618
    markomp
    Poziom 20  
    Sprawdź, bo objawy które opisałeś wskazują na to, że odwrotnie podpiąłeś diody.
    Najprościej pisząc - ma być "paskiem" do krańcówki.
    W Twoim przypadku nie ma znaczenia czy pod lampkę czy pod krańcówkę - to ten sam obwód.
    Pod maskę niekoniecznie.
  • #9 4661879
    jay2
    Poziom 11  
    wszystko sprawdziłem. Jest tak jak na schemacie, ale nadal nie chodzi. Jak podłączę sam bagażnik, jest ok i tak samo jak podłączę tylko drzwi. Jak podłączę bagażnik i drzwi juz nie chodzi. Czy może być to wina diód? ja używam diody 1N4007.
  • #10 4662055
    tzok
    Moderator Samochody
    Zrób prosty test - jak weźmiesz żarówkę 2W (najlepiej taką samochodową probówkę) i z jednej strony podłączysz do 12V z akumulatora, a z drugiej do przewodu idącego z krańcówek do alarmu (już za tymi diodami, bezpośrednio przed centralką alarmu) to jak otworzysz drzwi, maskę lub bagażnik żarówka powinna się zaświecić.
  • #11 4662294
    jay2
    Poziom 11  
    No i się świeci.


    Odkryłem, że problem tkwi w czym wartości Volt.

    Na wyjściu z alarmu mam trochę ponad 4V.
    Na krańcówce z drzwi przy zamkniętych 12V, przy otwartych 0V (wartości gdy alarm nie podłączony do krańcówek).

    1. Wersja bez diod:
    Jak mam podłączone tylko same drzwi lub tylko klapę to po otwarciu z 12V spada poniżej 0,3V (alarm dostaje sygnał ze drzwi otwarte = wszystko chodzi tak jak powinno).
    Jednak gdy podłącze już drzwi i klapę (razem) to po otwarciu obojętnie czego spada do 0,48V(alarm nie wykrywa otwarcia bo dopiero od 0,3V wykrywa).

    2. Wersja jak są krańcówki podłączone przez diody:
    Przy zamkniętych drzwiach 12V. Przy otwartych drzwiach lub klapie napięcie spada do 4V czyli do napięcia z centralki alarmu (alarm wie o otwartych drzwiach dopiero po spadku poniżej 0,3V wykrywa otwarcie).
    Moimi słowami to wyglada to tak jak by + z centralki był blokowany prze diody. Czyli tak jak powinno być(dioda przepuszcza tylko w jedna stronę).
    Ale co mam zrobić żeby napiecie spadło poniżej 0,3V?

    A może to jednak nie jest sterowanie - tylko + i wystarczy na centralce alarmu zmienić?
    Już zupełni nie wiem. Zgłupiałem. Proszę o pomoc.
    Mój alarm to STIG 41. Co
  • #12 4662408
    tzok
    Moderator Samochody
    jay2 napisał:
    (...)Przy zamkniętych drzwiach 12V. Przy otwartych drzwiach lub klapie napięcie spada do 4V czyli do napięcia z centralki alarmu (alarm wie o otwartych drzwiach dopiero po spadku poniżej 0,3V wykrywa otwarcie).(...)
    Skoro żarówka podłączona w tym miejscu świeci, to nie możliwa aby napięcie spadało do 4V... diody przewodzą właśnie w kierunku "do masy", więc napięcie powinno spadać do ok. 0,6V.

    Nie wiem też względem czego mierzysz te napięcia.
  • REKLAMA
  • #13 4662419
    xwit
    Poziom 33  
    I twój problem się nazywa Stig 41.
  • REKLAMA
  • #14 4662450
    jay2
    Poziom 11  
    Cytat:
    Skoro żarówka podłączona w tym miejscu świeci, to nie możliwa aby napięcie spadało do 4V... diody przewodzą właśnie w kierunku "do masy", więc napięcie powinno spadać do ok. 0,6V.

    Nie wiem też względem czego mierzysz te napięcia.


    Napięcie 4V jest jak mierze miernikiem. Masa z karoserii i druga końcówka miernika z kabla od strony centralki alarmu. 4V to bez podłączania żarówki o której mówiłeś.

    Dodano po 3 [minuty]:

    xwit napisał:
    I twój problem się nazywa Stig 41.

    Niestety nie wszystkich stać żeby kupować same SUPER alarmy za 500 zł.

    Zwracam się z pytaniem na forum odnośnie tego alarmu bo myślę, że fachowcy są wstanie coś doradzić obojętnie czy to alarm STIG czy jakiś inny. Idea chyba taka sama.
  • #15 4662483
    tzok
    Moderator Samochody
    Jeśli masz tam 4V przy otwartych drzwiach, to nie ma opcji - albo to źle podłączyłeś albo masz uszkodzone te diody, to jest po prostu nie możliwe, żeby tam było 4V, zakładając że wszystko jest sprawne i podłaczone jak na rysunku.
  • #16 4662511
    jay2
    Poziom 11  
    Odnośnie rysunku to jak odłączę tak ze od strony krańcówki mam kreskę na diodzie to wtedy czy drzwi otwarte czy nie na wyjściu z diody nic nie mam (0V).
    Jeśli kreska z diody jest od strony alarmu to sytuacja jak opisana powyżej.

    Diody to raczej dobre. Miałem na początku 4007 później z zasilacza wylutowałem 4001. Sytuacja taka sama.



    Jak sie wkurzę to zostawi tylko drzwi i oleje diody. A jak będę otwierać bagażnik to po rozbrojeniu będę musiał najpierw drzwi uchylić. Kicha.
  • #17 4662546
    tzok
    Moderator Samochody
    jay2 napisał:
    Odnośnie rysunku to jak odłączę tak ze od strony krańcówki mam kreskę na diodzie to wtedy czy drzwi otwarte czy nie na wyjściu z diody nic nie mam (0V).(...)
    i tak ma być, kreska ma być od strony krańcówki. Człowieku, ty się nawet miernikiem posługiwać nie umiesz, ani nie znasz podstawowych zasad elektroniki. Skąd niby na mierniku miało by ci się wziąć jakieś napięcie? Przecież ta dioda "przepuszcza tylko masę"! Czyli albo jest masa albo "nic", jak dołączysz alarm to będzie wymuszał te 4V czy ile Ci tam wyszło jak będzie nic, a jak otworzysz drzwi to przez diodę te 4V zostaną zwarte do masy i alarm to wykryje.
  • #18 4662555
    jay2
    Poziom 11  
    Przyszło mi jeszcze jedno pytanie do głowy. Na włączniku od krańcówek to podłączamy na wyjściu który idzie do żarówki czy na wyjściu od masy?
    Alarm - Fiat Brava
  • #19 4662687
    GRafal
    Poziom 20  
    Tak to czytam, czytam i widze że te diody to ewidentnie podłączyłes odwrotnie, trzeba paskiem w strone drzwi, a jak alarm jest tak mało czuły to wywal te diody i dołącz klapy do drzwi jeśli nie chcesz najpierw otwierać drzwi.
  • #20 4663264
    xwit
    Poziom 33  
    Seo kosztuje od 140 zł a proxima podobnie.Więc nie widzę problemu bo za to cudo też dałeś ponad 100 zł.A jak przyjdzie ci to wymienić albo walczyć z tym złomem cały czas to ci wyjdzie dużo więcej.Ale to jest zawsze sprawa klienta.No a potem są takie klocki jak tu.
  • Pomocny post
    #21 4664260
    tzok
    Moderator Samochody
    jay2 napisał:
    Przyszło mi jeszcze jedno pytanie do głowy. Na włączniku od krańcówek to podłączamy na wyjściu który idzie do żarówki czy na wyjściu od masy?
    Tak jak na moim rysunku! Ale jak mierzysz miernikiem to albo woltomierzem względem + akumulatora albo testerem ciągłości/omomierzem względem masy.
  • Pomocny post
    #22 4664495
    zepol
    Poziom 21  
    jay2 napisał:
    Zwracam się z pytaniem na forum odnośnie tego alarmu bo myślę, że fachowcy są wstanie coś doradzić obojętnie czy to alarm STIG czy jakiś inny. Idea chyba taka sama.


    Akurat to nie takie obojętne jaki to alarm - jeżeli to ten Stig to mówiąc niezbyt grzecznie z gówna złota nie ulepisz.
    Diody podłączasz paskami do wyłączników - np na kablu z lampki z tylnej klapy lutujesz paskiem do kabla, na kablu od drzwi kierowcy lutujesz paskiem do tego kabla, łączysz te diody po pozostałej stronie i to połączenie dołączasz do alarmu - to wszystko!
    Jak działa - twój błąd i źle podłączałeś do tej pory, jak nie to wyp-dol ten alarm do kosza, albo zwróć sprzedawcy bo kupowałeś ponoć alarm a dostałeś g... w obudowie.
    Jak chcesz się bawić to dociągnij ten przewód zamiast do alarmu to do przekaźnika (do cewki), drugi punkt cewki zasil "plus 12V" a na wejście przekaźnika (COM) podłącz mocną, pewną masę, na zejściu (punkt NO) otrzymasz prawdziwą masę dla alarmu pozbawioną mikro spadku napięcia spowodowanego użyciem diód. Jak zadziała to wal do kościoła i dziękuj komu trzeba, jak nie to juz pisałem (ćwicz rzuty do kosza Stigiem), więcej dla tego cuda nie uzyskasz. Nie męcz już innych bo to dramat, a Brava ma naprawdę prostą instalacje do alarmu i nie ma tam najmniejszych cudów.
    Powodzenia!
  • #23 4664729
    xwit
    Poziom 33  
    Wreszcie ktoś konkretnie napisał.Ja to zrobiłem wcześniej tylko w trochę może ładniejszy sposób.Ale od zawsze wiadomo,że jak nie przypie.... to nie nauczysz.
  • #24 4665885
    jay2
    Poziom 11  
    Cytat:

    Jak chcesz się bawić to dociągnij ten przewód zamiast do alarmu to do przekaźnika (do cewki), drugi punkt cewki zasil "plus 12V" a na wejście przekaźnika (COM) podłącz mocną, pewną masę, na zejściu (punkt NO) otrzymasz prawdziwą masę dla alarmu pozbawioną mikro spadku napięcia spowodowanego użyciem diód.


    No wreszcie naprawdę konkretna i bardzo rzeczowa odpowiedz.
    Wielkie dzięki za pomysł.
    Z całej grupy wypowiadających się, chyba tylko jeden jest fachowcem z prawdziwego zdarzenia.
    Jeszcze raz dzięki.
    Pozdrawiam.
  • Pomocny post
    #25 4666232
    tzok
    Moderator Samochody
    Tak czy inaczej diody wtedy też musisz dać i też musisz je włączyć tak jak to narysowałem.
    Alarm - Fiat Brava
  • #26 4667479
    jay2
    Poziom 11  
    Dzięki za udzielone odpowiedzi.

    Odnośnie diod to wiem, że musza być tak jak na w/w rysunku ale jak podłączałem i nie chodziło to kombinowałem na wszystkie sposoby. Na elektronice się nie znam, ale wiem że jak nie pokombinuje sam to się nie nauczę. A tak coś już tam wiem:).

    Pozdrawiam.

    Problem rozwiązany.
    Temat zamknięty.
REKLAMA