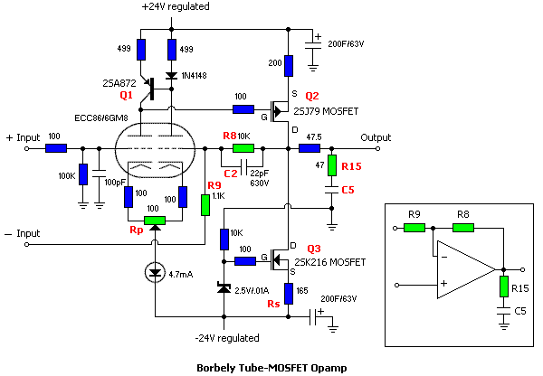
Trochę inne podejście do wzmacniacza słuchawkowego. Lampowo tranzystorowa hybryda ze stopniem końcowym SE na fetach. Jest to opracowanie Erno Borbelego
www.borbelyaudio.com/eb804421.asp
Trochę bardziej rozwinięty jest temat na stronie Headwize „ http://headwize.com/projects/showfile.php?file=opamp_prj.htm ” o co
Borbely trochę pianę bił.
Zrobiłem go przed prawie rokiem, trochę z ciekawości, trochę z konieczności częstszego słuchania w nausznikach. Wiem, że gabarytowo jak i w wymogami zasilania daleko odbiega od standardów wzmacniaczy słuchawkowych. Stopień napięciowy najlepiej by było zrobić na typowo niskonapięciowej ECC86 jak proponuje Borbely, ale ta lampa jest praktycznie niedostępna. Równie dobrze można jednak zastosować ECC/PCC 88.
Zasilanie to +/- 15V dla słuchawek niskoomowych ( 32 omy) i bias stopnia mocy 160mA, lub
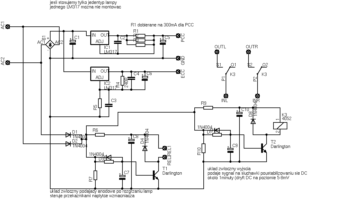
+/- 24V dla słuchawek o wyższej oporności. Wtedy prąd biasu ustawiamy na 100mA. Moja wersja oparta jest na PCC88 i zasilana symetrycznie 15V. Żarzenie lampy zrobiłem na źródle
prądowym 300mA na LM317, lampy połączone w szereg. Takie rozwiązanie zapobiega rozbłyskowi lamp podczas właczania. Każdy kanał ma odrębną stabilizację zasilania na LM317/337 oraz opóźnione podanie anodowego po zagrzaniu się lampek. Sygnał na wyjście podawany jest także ze zwłoką po ustabilizowaniu się DC na wyjściu. Po osiągnięciu temperatury roboczej ( około 50 stopni
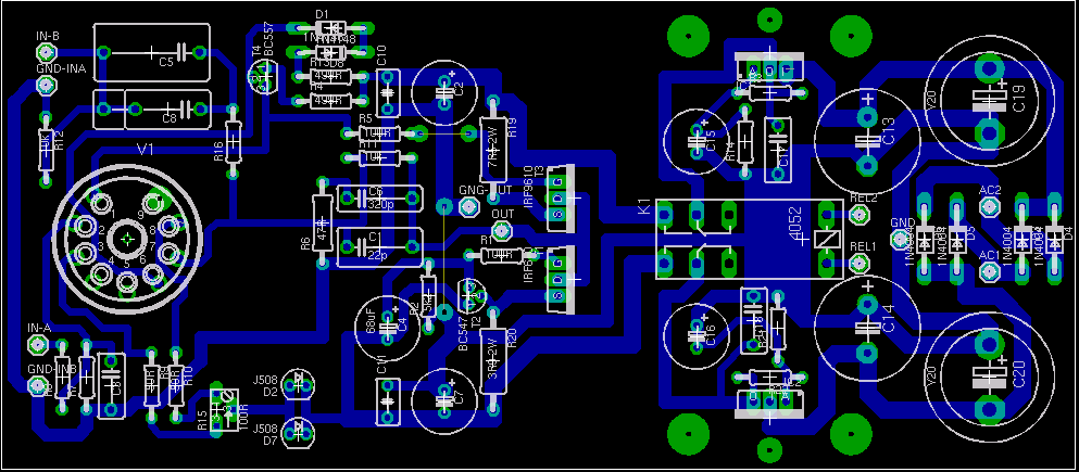
Trudno jest mi znaleźć skalę odniesienia jak to gra, po prostu nie miałem okazji porównać go z innymi konstrukcjami. A i słuchawki jakimi dysponuję to tylko Senki HD497. Jednak w porównaniu z otworkami słuchawkowymi jest przepaść. Popełniłem pewien błąd koncepcyjny projektując płytkę widoczną na zdjęciach. Wersja zamieszczona w Eaglu chyba już ich nie ma
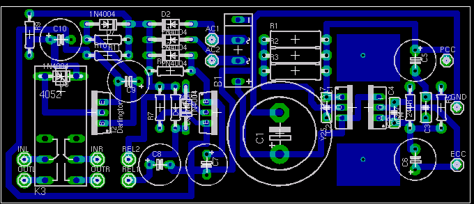
Dołączony projekt w Eaglu zawiera płytkę jednego kanału oraz płytkę żarzenia i sterowanie przekaźnikami układów zwłocznych, wspólny dla obydwu kanałów. Sam wzmacniacz dostosowany jest do koncepcji wzmacniacza operacyjnego. Ze względu na niskie napięcie zasilające i posiadane lampy zastosowałem układ podając sygnał na wejście odwracające. Powodem było nie opanowanie dryftu DC na wyjściu. Może komuś się przyda, a może ktoś będzie miał pomysł jak udoskonalić wzmacniaczyk
Jeśli komuś wydaje się konstrukcja za bardzo „ audiofilska „ , to właśnie taką miałem intencję
I zmontowany układ
Fajne? Ranking DIY

