logo elektroda
logo elektroda
X
logo elektroda
REKLAMA
REKLAMA
Adblock/uBlockOrigin/AdGuard mogą powodować znikanie niektórych postów z powodu nowej reguły.

Projekt blokady zapłonu - dezaktywacja poprzez dwa palce

Dexter23pl 12 Sty 2008 22:10 2663 4
REKLAMA
  • #1 4687464
    Dexter23pl
    Poziom 26  
    Witam.
    Ktoś może pomyśleć że to następny post o tym samym co było wiele razy opisane, lecz niestety tak nie jest.
    Przejrzałem wszystkie posty po kolei z tym tematem i tego co chce nie znalazłem.
    Poszukuję jakiegoś schematu włącznika, który wykorzystywałby dotknięcie palcem np dwóch szpilek, lecz aby jeden punkt nie był połączony z masą.
    Dlatego, że jeśli ktoś będzie szukał po samochodzie mikro włącznika a zapewne będzie trzymał jedna ręką kluczyk w stacyjce, to drugą ręka może przejechać ręką po szpilce i po prostu nieświadomie rozbroi zabezpieczenie.
    Znalazłem takie coś i czy to można przerobić prosto zamiast mikro włącznika zastosować czujnik na palec?
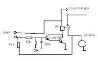
    W tym układzie jeden z punktów czujnika jest zasilany z plusa.
  • REKLAMA
  • Pomocny post
    #2 4687972
    rgb
    Poziom 28  
    Osobiście zastosował bym kontaktron wykorzystując magnes do dezaktywacji blokady, nic nie wystaje i łatwiej ukryć pod tapicerką czy plastykami w samochodzie ....mhm kiedyś miałem radio na kieszeń i wykorzystywałem plus pojawiający po włączeniu radia .Obecnie radia fabryczne nie działają bez włączenia stacyjki ,może warto wykorzystać tą właściwość w połączeniu z kontaktronem włączonym w szereg .
  • REKLAMA
  • Pomocny post
    #3 4688056
    basti1984_2007
    Poziom 17  
    Proste pytanie, prosta odpowiedź Nie da się w układzie, który przedstawiłeś zamiast przycisku zewrzeć palcem. Układ powinien raczej wyglądać tak:
  • REKLAMA
  • #4 4688414
    Dexter23pl
    Poziom 26  
    Dziękuję za szybką odpowiedź.
    Myślałem nad magnesikiem ale noszenie go w kieszeni lub zostawienie gdzieś w aucie to po czasie ten magnes sam w sobie byłby pooblepiany jakimiś cudami. a ten przerobiony przez "basti1984_2007" zaraz zacznę lutować i zobaczymy jak to będzie się sprawować. :)
    A pomysł "rgb" terz jest sprytny.
  • #5 4700242
    Dexter23pl
    Poziom 26  
    Projekt zrobiony. Jednak okazało się znów że najprostsze rozwiązania są najlepsze.
REKLAMA