logo elektroda
logo elektroda
X
logo elektroda
REKLAMA
REKLAMA
Adblock/uBlockOrigin/AdGuard mogą powodować znikanie niektórych postów z powodu nowej reguły.

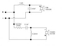
Czy ta zwrotnica bedzie pasować?? arn-150 + sc10 n

kolotko92 20 Sty 2008 14:40 1245 3
REKLAMA
  • #1 4714740
    kolotko92
    Poziom 10  
    Zwrotnica którą pokazałem niżej jest do dwóch arn-ow 4 omhowych lub jednego 8 ohmowego (o ile dobrze rozumuję) .
    Mam pytanie. Czy mogę tą zwrotnicę wsadzić do zestawu z 4ohmowym jednym arnem. Sc10 n bedzie 8 ohmowy.

    Czy może jednak coś w nie trzeba bedzie zmienić??

    I co to za urządzenie (element) co ma oznaczenie 3-6 ohm 10W. Nie znam się zbytnio na tym.

    Proszę o odpowiedź!
  • REKLAMA
  • #2 4714861
    Konto nie istnieje
    Konto nie istnieje  
  • REKLAMA
  • #3 4716303
    IrekKo
    Poziom 32  
    Nie możesz użyć tej zwrotnicy do głosnika 4Ω.
    Tzn. nie możesz użyć filtra dla niskotonowego głośnika.
    Żeby częstotliwość podziału nie uległa zmianie musisz zmienić cewkę na 2 x mniejsza a kondensator 2 x większy.
  • #4 4717179
    Pawel S.
    Poziom 39  
    zrob tak jak pisze kolega i bedzie OK
    3-6ohm to jest zakres wartosci rezystorow ktory mozna podlaczyc w zaleznosci od upodoban.
    jednak 5W w zupelnosci wystarcza
REKLAMA