logo elektroda
logo elektroda
X
logo elektroda
REKLAMA
REKLAMA
Adblock/uBlockOrigin/AdGuard mogą powodować znikanie niektórych postów z powodu nowej reguły.

Zegar binarny w obudowie po dysku twardym

mi_ma 23 Sty 2008 15:44 7839 14
REKLAMA
  • Zegar binarny w obudowie po dysku twardym

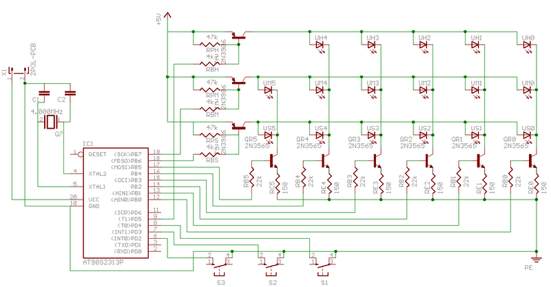
    Poniżej projekt zegara binarnego w obudowie po starym dysku twardym. Pomimo małej ilości miejsca w obudowie po dysku twardym, autor zdecydował się na montaż przewlekany. Projekt wykorzystuje dwa rejestry 6 bitowe przeznaczone na sekundy i minuty oraz jeden 5 bitowy na godziny. Diody wyświetlają kolejno na górze godziny, z prawej strony pionowo minuty , a poziomo na dole sekundy.
    Wszystkie diody są umieszczone n a trzech małych płytkach (po jednej na każdy rejestr).

    Urządzenie wykorzystuje mikrokonroler Atmel AT90S2313. Jest to 8-bitowy mikrokontroler, w obudowie 20-pinowej, posiadający 2kb pamięci i UART. Jest stosunkowo mały i posiada wystarczającą ilość wejść i wyjść, które można wykorzystać w tym projekcie.

    Kod programu napisany jest w C i dostępny na stronie autora. Wystarczy skompilować go w AVRGCC i wgrać np przez PonyProg'a.

    Zegar binarny w obudowie po dysku twardymZegar binarny w obudowie po dysku twardym


    Zegar binarny w obudowie po dysku twardym







    Źródło http://davestech.blogspot.com/2008/01/simple-binary-clock-project.html

    Fajne? Ranking DIY
    O autorze
    mi_ma
    Tłumacz Redaktor
    Offline 
    Specjalizuje się w: elektronika wojskowa
    mi_ma napisał 831 postów o ocenie 809. Mieszka w mieście Wrocław. Jest z nami od 2006 roku.
  • REKLAMA
  • #2 4727024
    bb84
    Poziom 21  
    Ma coś w sobie, nie powiem. Ale bardziej widzi mi się w takim twardym dysku zegar widmowy. Można by zastosować silnik, który tam siedzi. Nawet układ sterujący można wykorzystać.

    Pozdrawiam.
  • #3 4727288
    paBls16
    Poziom 12  
    bardzo fajny zegar ale ja jednak wole przerobić tradycyjny
  • REKLAMA
  • #4 4727331
    riodoro1
    Poziom 22  
    A jak on wiercił w talerzach :?:
  • #5 4727505
    Endriu64
    Poziom 19  
    riodoro1 napisał:
    A jak on wiercił w talerzach :?:


    wiertarką ?:)
  • REKLAMA
  • #7 4728126
    50g
    Poziom 11  
    Zegar jest bardzo interesujący . Czego to ludzie nie wymyślą obudowa po dysku twardym - bardzo ładny wygląd . :D
  • #8 4728205
    matelektronik
    Poziom 17  
    Bardzo ładnie to wygląda. Mogłeś napunktowac miejsca wiercenia otworow to by wyszly bardziej równo. Ale ogolnie bardzo mi sie podoba taka obudowa.
  • #9 4728778
    Kisiel
    Poziom 13  
    Witam !

    Ja mam zamiar zbudować zegar widmowy na starym HDD ale jeszcze nie dopracowałem sposobu przeniesienia zasilania na talerz z diodami.

    Zegary binarne mnie nie przekonują jako wartość użytkowa ale jako bajer są fajne.
  • #10 4729951
    siewcu
    Poziom 35  
    matelektronik napisał:
    Bardzo ładnie to wygląda. Mogłeś napunktowac miejsca wiercenia otworow to by wyszly bardziej równo. Ale ogolnie bardzo mi sie podoba taka obudowa.


    matelektronik, to jest tylko przetłumaczenie projektu, mi_ma nie wykonał tego zegara tylko przedstawił czyiś projekt.
    Projekt jest bardzo ciekawy, ładnie wygląda i jest to gadżet a nie użyteczny zegar :)
    pozdrawiam
    Siewcu
  • REKLAMA
  • #11 4732021
    matelektronik
    Poziom 17  
    No tak... jak zwykle nie czytam całości... Ale itak świetnie wygląda. Właśnie dzisiaj pozyskałem dysk uszkodzony :D sprobuje coś takiego zmajstrować. Jak bd jakieś efekty to zarzucę.
  • #12 4735195
    emo94
    Poziom 11  
    Jedyny atut to bajerancki wygląd, ale wolałbym pozostać przy tradycyjnym zegarku hehe
  • #13 4735831
    mazii 42713
    Poziom 14  
    Fajna sprawa ciekaw czy można by wykonać taki tylko żeby diody były poukładane w kilka kółek. Jedne by wskazywały godziny inne minuty inne sekundy.
  • #14 4736032
    piasek1990
    Poziom 19  
    Może to i ładnie wygląda ale po co takie cos komu? praktyczne to wogóle nie jest bo trochę się schodzi z odczytaniem godziny z tego, a jeżeli to ma być w celach to po co dawać to na starym dysku?

    A ten tekst to mnie rozwalił:

    riodoro1 napisał:
    A jak on wiercił w talerzach :?:
  • #15 4736785
    emo94
    Poziom 11  
    Ciekawi mnie jeszcze jedna rzecz, czy ten zegarek jest prawdomówny, tzn. czy się nie śpieszy albo późni hiehie
REKLAMA