logo elektroda
logo elektroda
X
logo elektroda
REKLAMA
REKLAMA
Adblock/uBlockOrigin/AdGuard mogą powodować znikanie niektórych postów z powodu nowej reguły.

LCD z nokii 3310 obsługiwany przez PIC

mi_ma 30 Sty 2008 15:34 9312 5
REKLAMA
  • LCD z nokii 3310 obsługiwany przez PIC

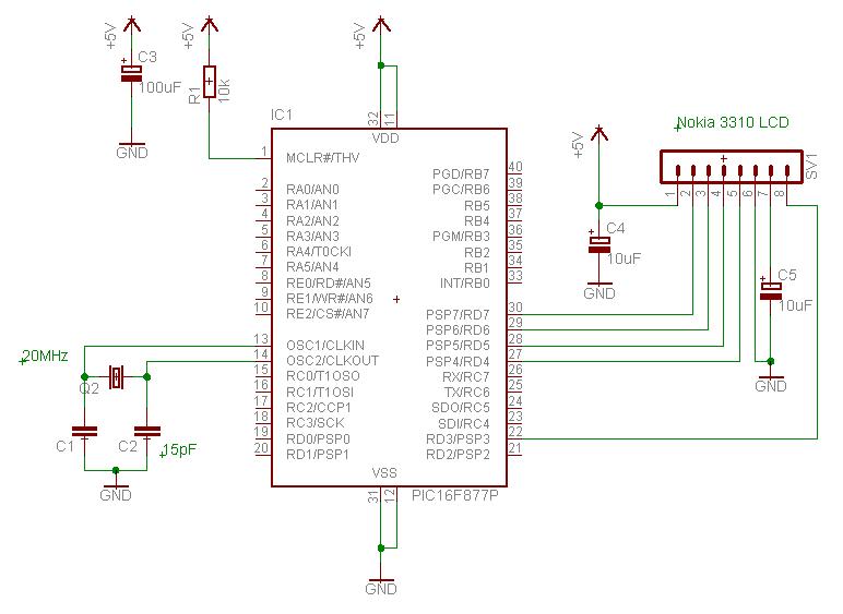
    W związku z tym, że graficzne LCD z nokii 3310 są stosunkowo tanie i łatwo dostępne, to poniżej przedstawiam, jak wysterować taki ekranik z mikrokontrolera PIC16F877P. Wyświetlacz bazuje na mikrokontrolerze PCD8544, który jest produkowany przez Philipsa. bardzo łatwo jest go podłączyć, do interface'u SPI. Oto opis poszczególnych Pinów:

    1 - VDD ==> Napięcie zasilające.
    2 - SCK ==> Zegar.
    3 - SDI ==> Data input.
    4 - D/C ==> Command input.
    5 - SCE ==> Chip Select.
    6 - GND ==> Masa.
    7 - VOUT ==> VLCD.
    8 - RES ==> Reset.

    Program dostępny na stronie źródłowej pozwala wyświetlić demonstracyjny napis. Wiele informacji dotyczących działania układu można odczytać w samym pliku z kodem źródłowym Może być jednak dostosowany do potrzeb innych programów wymagających zastosowania wyświetlacza graficznego.

    LCD z nokii 3310 obsługiwany przez PICLCD z nokii 3310 obsługiwany przez PIC

    LCD z nokii 3310 obsługiwany przez PIC

    Źródło http://www.geocities.com/dariuskrail20/nokia3310lcd.html

    Fajne? Ranking DIY
    O autorze
    mi_ma
    Tłumacz Redaktor
    Offline 
    Specjalizuje się w: elektronika wojskowa
    mi_ma napisał 831 postów o ocenie 809. Mieszka w mieście Wrocław. Jest z nami od 2006 roku.
  • REKLAMA
  • #2 4752788
    Bigfoot
    Poziom 25  
    Dla jasnosci, jest to mikrokontroler PIC16F877, literka P natomiast mowi o typie obudowy (w tym wypadku DIL 0.6'').

    BF
  • REKLAMA
  • #3 4753012
    unitral
    Użytkownik obserwowany
    Możesz umieścić tutaj Source codes : Nokia_3310_LCD.zip
    bo ten z podanej strony nie da się pobrać:)
  • REKLAMA
  • REKLAMA
  • #5 4756084
    serwispsp
    Poziom 10  
    gapa137 napisał:
    Ze schematu wynika, że wyświetlacz jest zasilany napięciem 5V, o ile wiem to powinien byc zasilany 3,3 V.


    Poza wyświetlaczem nalezy jeszcze zasilać układ.
  • #6 4757827
    gapa137
    Poziom 12  
    To raczej dla każdego oczywiste, że należy zasilić układ i jest to narysowane na schemacie. Napisałem o napięciu zasilającym, które na schemacie wynosi 5V, a czytałem, że wyświetlacz powinien być zasilany 3,3 V. Ale skoro działa w tym projekcie to znaczy że wytrzymuje to napięcie.
REKLAMA