logo elektroda
logo elektroda
X
logo elektroda
REKLAMA
REKLAMA
Adblock/uBlockOrigin/AdGuard mogą powodować znikanie niektórych postów z powodu nowej reguły.

Tester półprzewodników

omen_s 29 Gru 2003 19:48 2988 0
REKLAMA
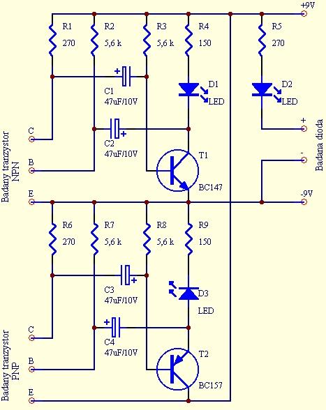
  • Przy konstruowaniu i naprawie uładów elektronicznych często zachodzi potrzeba sprawdzenia tranzystora czy diody, przy pomocy tego układu bardzo szybko można sprawdzić czy dany tranzystor lub dioda jest sprawny.

    Tranzystor w zależności od typu przewodnictwa, badany jest w jednym z dwóch układów multiwibratorów. Element sprawny powoduje zadziałanie układu (generację przebiegu prostokątnego, co jest sygnalizowane miganiem diody led). Przyłączenie elementu niesprawnego nie zmienia ciągłego świecenia diody D1 lub D3.
    Badana dioda przyłączona anodą do "+" i katodą do "-" , jeśli jest sprawna spowoduje zaświecenie diody led D2.

    Fajne? Ranking DIY
    O autorze
    omen_s
    Poziom 19  
    Offline 
    omen_s napisał 424 postów o ocenie 9, pomógł 4 razy. Mieszka w mieście Poznań. Jest z nami od 2002 roku.
  • REKLAMA
REKLAMA