logo elektroda
logo elektroda
X
logo elektroda
REKLAMA
REKLAMA
Adblock/uBlockOrigin/AdGuard mogą powodować znikanie niektórych postów z powodu nowej reguły.

przeróbka obrotomierza z diesla na benzyne w corsie B

sygala 16 Lut 2008 17:39 4192 9
REKLAMA
  • #1 4811548
    sygala
    Poziom 11  
    witam wszystkich
    w swojej corsie 1.2 (benzyna) nie miałem oryginalnie obrotka, wiec kupiłem go na allegro, lecz się pomyliłem, bo kupiłem do diesla i czy dało by się teraz jakoś go przerobić, żeby pasował do benzyniaka?
  • REKLAMA
  • #2 4811574
    Przemo-P21
    Poziom 17  
    Pewnie tak - trzeba dokopać się wg schematów elektrycznych do sygnału TD - jaki masz kod silnika? Podejrzewa, że kostka ze sterownika do obrotomierza już jest doprowadzona do deski ...
  • #3 4811621
    sygala
    Poziom 11  
    tak jest doprowadzony zielony przewod na 9 pinie byl zreszt orginalnie. (x12sz)
  • REKLAMA
  • #4 4811762
    Przemo-P21
    Poziom 17  
    No to nie powinno być problemów - schematu od ręki nie mam ale zielony to na pewno "TD" ponadto "+" i "-" i powinno zadziałać...
  • REKLAMA
  • #5 4811877
    sygala
    Poziom 11  
    tak tylko ze po podlonczeniu go i porzadnym przegazowaniu wskazowka obrotka nie przekracza 1000obr
  • #6 4811910
    Przemo-P21
    Poziom 17  
    To może obrotomierz uszkodzony - dorwać diesla, żeby sprawdzić będzie ciężko...
  • REKLAMA
  • #7 4812122
    M.B.
    Poziom 15  
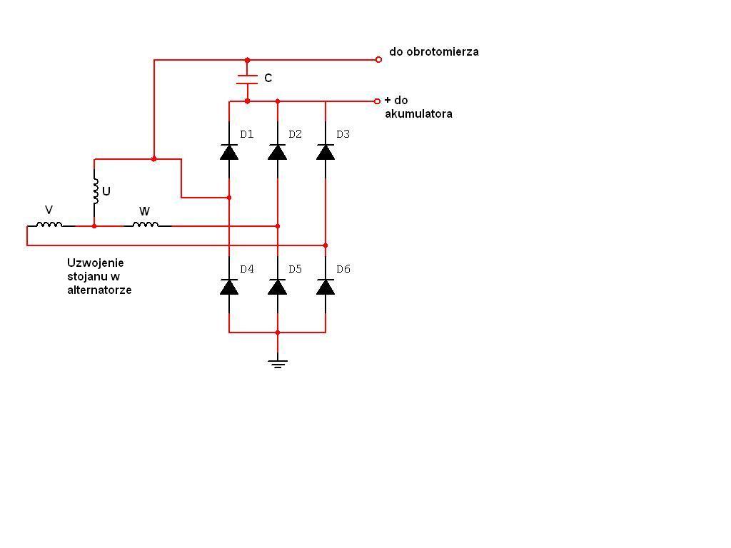
    W dieslach sygnał podawany jest z alternatora, który ma dodatkowe wyjście "W" ty zapewne jego nie masz, a więc musiałbyś wziąść sygnał z alternatora z uzwojenia jeszcze przed diodami, gdzie podczas zwiększania obrotów zwiększa się częstotliwość. I jeszcze jedno miedzy to wyjście, a wyjście "B+" powinieneś założyć kondensator, żeby nie powstawały zakłócenia.

    przeróbka obrotomierza z diesla na benzyne w corsie B

    Życzę powodzenia
  • #8 4812682
    sygala
    Poziom 11  
    jaka pojemnosc tego kondensatora???
  • #9 4815024
    M.B.
    Poziom 15  
    Niestety nie wiem jaka jest pojemność tego kondensatora:(
    ale jak byś poszedł na jakiś złom to sam byś wyjął ten kondensator z jakiegoś starego diesla (groszowe sprawy), ale i bez niego powinno coś pokazywać. Ten kondensator jest przeciwzakłóceniowy.
    Napisz jak uda ci się to zrobić.
    Pozdrawiam
  • #10 6879883
    mariuszki17
    Poziom 10  
    Witam, mam taki sam problem jak kolega z tym obrotkiem. Kupiłem zły licznik od diesla, ale mam inne pytanie: czy jak kupię sam obrotek od benzyniaka i wymienię go, to będzie działać, czy muszę wymieniać ten układ elektryczny z foli, który jest z tylu licznika?

    Dbaj o pisownię. Poprawiłem. [MS]
REKLAMA