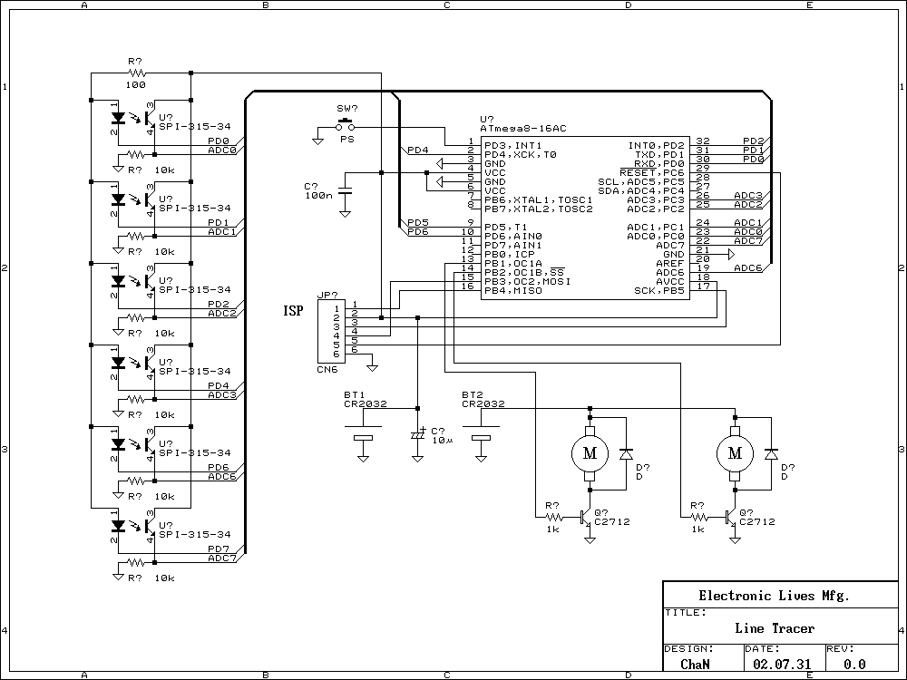
Oto całkiem przyjemny projekt małego robota poruszającego się wzdłuż linii. Jest na tyle mały, ze spokojnie może poruszać się po blacie stołu czy biurka. Robot detekuje linię przy użyciu 6 czujników optycznych zamontowanych na jego przodzie. Ponadto reguluje on prędkość używając PWMa) w zależności od kształtu linii, aby jej nie zgubić.
Robocik jest sterowany za pomocą mikrokontrolera Atmega8 który zasilany jest z baterii pastylkowych. W projekcie osobno są zasilane silniczki i układ elektroniczny, dlatego na wierzchu robota można zobaczyć dwie takie baterie. Robot ma wymiary 45×33x12.5mm i waży około 15 gramów. Jego średnia prędkość to ok 53cm/s przy trasie owalnej. Schemat i wsady dostępne na stronie źródłowej.
źródło http://elm-chan.org/works/ltc/report.html
Fajne? Ranking DIY
