Witam
Znalazłem na elektrodzie schemat ukł. ładowania i mam do Was kilka pytań.
1. Czy ten schemat jest poprawny ?
2. Jaką moc muszą mieć diody zenera ?
3. Czy mogę zamiast dwóch diod 7V5 zastosować jedną diodę 15V ?
4. Czy tyrystor będzie się mocno grzał ?
Z góry dzięki za pomoc
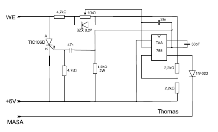
Znalazłem na elektrodzie schemat ukł. ładowania i mam do Was kilka pytań.
1. Czy ten schemat jest poprawny ?
2. Jaką moc muszą mieć diody zenera ?
3. Czy mogę zamiast dwóch diod 7V5 zastosować jedną diodę 15V ?
4. Czy tyrystor będzie się mocno grzał ?
Z góry dzięki za pomoc