logo elektroda
logo elektroda
X
logo elektroda
REKLAMA
REKLAMA
Adblock/uBlockOrigin/AdGuard mogą powodować znikanie niektórych postów z powodu nowej reguły.

Zwrotnica 2X TVM ARN 188-05/4 + Visaton sc 10 n

korki89 25 Mar 2008 13:40 2700 2
REKLAMA
  • #1 4951887
    korki89
    Poziom 12  
    Witam
    po długim czytaniu i zastanawianiu się szukaniu i oglądaniu zdecydowałem się na wykonanie kolumn 2 drożnych na 2X ARN 188-05/4 ohm (szereg) + visaton sc 10 n w obudowie ok 42 litry br. Wszystko pięknie cacy ale pojawia się problem ze zwrotnicą nigdzie nie mogę znaleźć zwrotnicy to takiego ustawienia próbowałem coś sam robić ale zabardzo się na tym nie znam i czy ktoś z was mógłby mi udzielić klilku rad na ten temat. Byłbym bardzo wdzięczny.
  • REKLAMA
  • #2 4951964
    Micharlito
    Poziom 35  
    Polecam stronę https://www.elektroda.pl/rtvforum/topic279119.html masz tam wszystkie tłumiki filtry itd poza tym symulacja to jedno odsłuch to drugie nie kieruj się do końca symulacją niekiedy parametry mogą być nieco inne i już brzmi to inaczej najlepiej wysymuluj i odsłuchaj ewentualnie zmieniaj wartości aż do uzyskania satysfakcjonującego efektu odsłuchu.
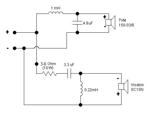
  • #3 4952237
    melisław
    Poziom 24  
    To jest ta zwrotka... Nie przejmuj się że tam pisze ARN 150 one mają identyczne układy magnetyczne... A właściwie to 188 jest bardziej mulasty niż 150 ale wybór należy do ciebie...
REKLAMA