logo elektroda
logo elektroda
X
logo elektroda
REKLAMA
REKLAMA
Adblock/uBlockOrigin/AdGuard mogą powodować znikanie niektórych postów z powodu nowej reguły.

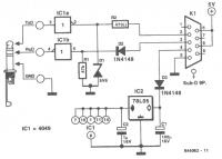
Kabelek PC <-> casio fx-9700

elektryk 11 Sty 2004 19:23 1872 4
REKLAMA
  • #1 471425
    elektryk
    Poziom 42  
    Czy ma ktoś może schemat, albo nawet namiar gdzie można to kupić w polsce? Tu jest lista kompatybilnych kalkulatorów, może do któregoś z nich da się coś dobrać http://datovekabely.kvalitne.cz/casio/p_cas.htm
  • REKLAMA
  • REKLAMA
  • #3 471565
    elektryk
    Poziom 42  
    Czy ten schemat jest przetestowany, sprawdzony itp? Mam jedną znajomą marude która mnie tym zamęcza, nie mam własnego egzemplarza kalkulatora na eksperymenty.
  • REKLAMA
  • #4 471585
    ACULA
    Poziom 34  
    kabelek był testowany na 4700, nadal działa ;)
  • #5 1270154
    kokoszka
    Poziom 12  
    no nie wiem dlaczego u mnie owy kabelek z oprogramowaniem xlinka nie dziala :| W ustwieniach trzeba tylko ustawic COM 1 albo COM 2 nie wiem dlaczego nie mozna ustawic Data Bits / Parity /
    Z gory dzieki za odpowiedz
REKLAMA