logo elektroda
logo elektroda
X
logo elektroda
REKLAMA
REKLAMA
Adblock/uBlockOrigin/AdGuard mogą powodować znikanie niektórych postów z powodu nowej reguły.

sterownik wycieraczek do Lanosa (i do innych autek)

kordirko 11 Sty 2004 23:42 5574 9
REKLAMA
  • O autorze
    kordirko
    Poziom 22  
    Offline 
    Specjalizuje się w: mikrokontrolery, programowanie
    kordirko napisał 307 postów o ocenie 16, pomógł 53 razy. Mieszka w mieście Mysłowice. Jest z nami od 2003 roku.
  • REKLAMA
  • #2 478451
    em_gie
    Poziom 11  
    A jakby tak zamiast przekaźnika zastosować tranzystor MOSFET np. IRF540? Id=28A, Vds=100V. Pytam, bo nie znam się specjalnie na MOSFETach, a chciałem wykorzystać go też do sterowania czymś, np. też w samochodzie...
  • REKLAMA
  • #3 481331
    kordirko
    Poziom 22  
    em_gie napisał:
    A jakby tak zamiast przekaźnika zastosować tranzystor MOSFET np. IRF540? Id=28A, Vds=100V. Pytam, bo nie znam się specjalnie na MOSFETach, a chciałem wykorzystać go też do sterowania czymś, np. też w samochodzie...


    można, tyle że IRF540 to N-MOSFET - N-Mosfetem w prosty sposób da się "odcinać" połączenie urządzenia z masą, nie można mu załączać/wyłączać dodatniego napięcia zasilania (tzn. teoretycznie można, ale sterowanie tym mosfetem będzie z lekka skomplikowane:-).

    Jak chcesz mu załącać/wyłączać +12V to weź jakiś P-MOSFET, powiedzmy IRF9540 (na szybko mi do głowy przyszedł).
    W tym układzie co zapodałem wywalasz przekaźnik i diodę, kolektor T3 podpinasz do +12V przez opornik powiedzmy 10-100K, bramkę mosfeta (G) podpinasz do kolektora T3, źródło (S) mosfeta - do +12V, a na drenie (D) dostajest +12V albo 0V, zależnie od sygnału z procesorka.

    No i trzeba się liczyć z tym że przy 10A to bez radiatora może mu być za ciepło :-)
  • #4 483144
    em_gie
    Poziom 11  
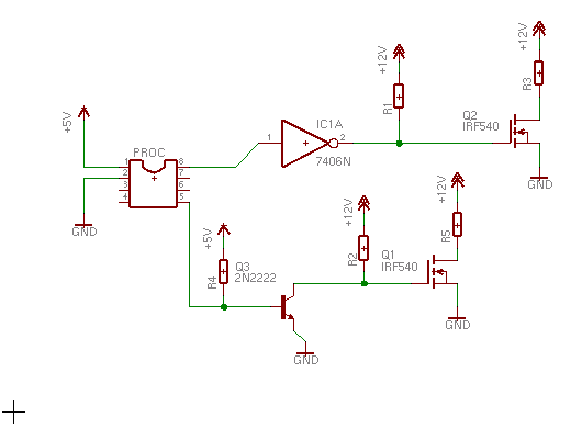
    A jakby tak zrobić sterowanie na 7406 (negator z otwartym kolektorem, do 30V)? Albo po prostu na jakimś tranzystorze np. 2n2222?
    Nie wydaje mi się żeby było to dość skomplikowane... (przyznaję że tylko raz robiłem projekt na 51 na przedmiot "mikroinformatyka" na studiach). Schematy sterowania załączam.
    Co do IRF540, to przy 10A wysterowany 12V ma Uds=0.5V czyli będzie zabierał 5W -- chyba niewiele. 9540 ma większy Rds (jak większość P-MOSFETów) i będzie rozpraszał 10W. Za to nowsze IRFy, do zastosowań 'automotive', np. IRF1404 mają Rds=0.004 Ohm. Czyli przy 10A, Uds będzie równe 0.04 -- grzanie będzie pomijalne!
    No i poza tym nie będzie stukał, jak przekaźnik...
  • REKLAMA
  • #5 483685
    gmp
    Poziom 19  
    em_gie napisał:
    A jakby tak zrobić sterowanie na 7406 (negator z otwartym kolektorem, do 30V)? Albo po prostu na jakimś tranzystorze np. 2n2222?
    Nie wydaje mi się żeby było to dość skomplikowane... (przyznaję że tylko raz robiłem projekt na 51 na przedmiot "mikroinformatyka" na studiach). Schematy sterowania załączam.
    Co do IRF540, to przy 10A wysterowany 12V ma Uds=0.5V czyli będzie zabierał 5W -- chyba niewiele. 9540 ma większy Rds (jak większość P-MOSFETów) i będzie rozpraszał 10W. Za to nowsze IRFy, do zastosowań 'automotive', np. IRF1404 mają Rds=0.004 Ohm. Czyli przy 10A, Uds będzie równe 0.04 -- grzanie będzie pomijalne!
    No i poza tym nie będzie stukał, jak przekaźnik...

    Hm, na7406 lub 2n2222to ty mozesz sterowac ledy albo male zaroweczki , a 5W na trazystor to moze nie duzo ale z duzym radiatorem. A co do parametrow mosfetow (Rds) to badz ostrozny, bo nie jest tak prosto I=U/R, R-jest dynamiczne i zalezy od pradu.
  • #6 487422
    JAREK@BYD
    Poziom 12  
    Sterownik wycieraczek byl kiedys opracowany w jakims numerze PE wiem ze gazetka byla z 2000 r. bodajze ostatni nr grudniowy, ale nie jestem pewien
  • #7 490004
    Zibi_13
    Poziom 12  
    Zgadza się. Jeszcze do tej pory mozna go ściagnąc z www.pe.com.pl

    Programy z PE12/00
    "Mikroprocesorowy programator wycieraczek samochodowych"
    - wycier.zip (3KB) - Źródła i kod wynikowy programu.
  • REKLAMA
  • #8 543267
    OKI
    Poziom 18  
    Witam.
    Mam propozycję i prośbę.
    Jako że opisany tutaj układ sterowania pracą wycieraczek jest świetny postanowiłem go zrobić do swojej Skody.
    Lecz powstał pewien problem.
    Układ chciałem zastosować do sterowania tylniej wycieraczki a program i działanie przewidziano do przednich wycieraczek.
    Co należało by zmienić w programie, aby układ działał przy wykożystaniu sygnału spryskiwacza czyli 1-2s nacisnięcie dzwigni załączenie drugie nacisnięcie w ciągu 25s regulacja czasu.
    Po przekroczeniu czasu 25s naciśnięcie 1-2s powodowało wyłączenie wycieraczki.

    Można by poprosić o taką modyfikację programu :)
  • #9 966052
    Tomotron
    Poziom 13  
    Moje gratulacje świetny pomysł z tym ustawianiem czasu!!! I to bez dodatkowych "pierdół" - projekcik zaadaptuje do fiata punto I - Wielkie dzięki
  • #10 1500599
    karasia
    Poziom 11  
    hej, a nie mozna gdzies takiego ukladu gotowego kupic?
    Skoro jest zamontowany w aucie to pewnie mozna..

    Bo ja nie za bardzo znam sie na elektronice a chcialbym miec cos takiego.. mialem to w pOlonezie..

    POzdrawiam
REKLAMA