Witam,
napotkałem tutaj na elektrodzie parę takich urządzeń, które wydłużają czas świecenia światła w kabinie auta.
No i wspomniałem sobie, że kiedyś i ja takiego coś skonstruowałem do swojego auta.
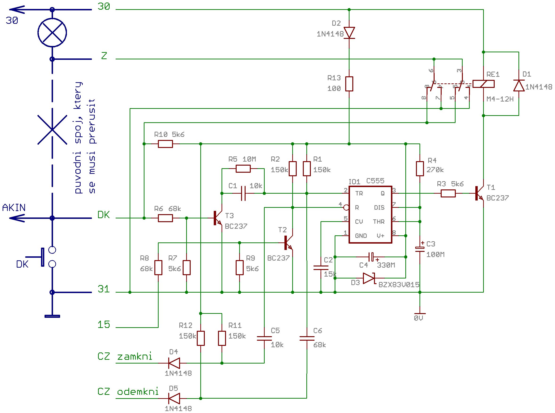
Urządzenie:
+ wydłuża czas świecenia,
+ po odemknięciu auta pilotem światło się zapala - opcjonalne,
+ po zamknięciu pilotem światło natychmiast gaśnie - opcjonalne,
+ po włączeniu stacyjki światło gaśnie,
+ nie wnosi żadnych nieprawidłowości przy podłączonym do włącznika w drzwiach autoalarmu,
- światło nie ściemnia powolnie, tylko po ustalonym czasie gaśnie od razu.
Wydłużacz jest pierwszoplanowo przeznaczony do montażu do auta Škoda Felicia.
Do punktu AKIN jest w tych samochodach podłączona sygnalizacja świecących świateł parkowania. Działa tak, że przy włączonych światłach, wyłączonym motorze i otwartych drzwiach piszczy sygnalizator.
Punkty "CZ zamkni" i "CZ odemkni" są w zależności czy auto jest odmykane czy zamykane podłączane do masy.
W załączniku są pliki płytki i schematu do Eagle i artykuł z naszego czasopisma Praktická Elektronika, w którym kiedyś wydłużacz publikowałem.
Post był raportowany. Przeniosłem z Konstrukcje DIY. [c_p]
Dlaczego 
napotkałem tutaj na elektrodzie parę takich urządzeń, które wydłużają czas świecenia światła w kabinie auta.
No i wspomniałem sobie, że kiedyś i ja takiego coś skonstruowałem do swojego auta.
Urządzenie:
+ wydłuża czas świecenia,
+ po odemknięciu auta pilotem światło się zapala - opcjonalne,
+ po zamknięciu pilotem światło natychmiast gaśnie - opcjonalne,
+ po włączeniu stacyjki światło gaśnie,
+ nie wnosi żadnych nieprawidłowości przy podłączonym do włącznika w drzwiach autoalarmu,
- światło nie ściemnia powolnie, tylko po ustalonym czasie gaśnie od razu.
Wydłużacz jest pierwszoplanowo przeznaczony do montażu do auta Škoda Felicia.
Do punktu AKIN jest w tych samochodach podłączona sygnalizacja świecących świateł parkowania. Działa tak, że przy włączonych światłach, wyłączonym motorze i otwartych drzwiach piszczy sygnalizator.
Punkty "CZ zamkni" i "CZ odemkni" są w zależności czy auto jest odmykane czy zamykane podłączane do masy.
W załączniku są pliki płytki i schematu do Eagle i artykuł z naszego czasopisma Praktická Elektronika, w którym kiedyś wydłużacz publikowałem.
Post był raportowany. Przeniosłem z Konstrukcje DIY. [c_p]
Fajne? Ranking DIY

