logo elektroda
logo elektroda
X
logo elektroda
REKLAMA
REKLAMA
Adblock/uBlockOrigin/AdGuard mogą powodować znikanie niektórych postów z powodu nowej reguły.

ELBA Simson - kilka pytań.

miecho18 08 Kwi 2008 19:27 7536 0
REKLAMA
  • #1 5008357
    miecho18
    Spec od komputerów
    Witam

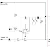
    Znalazłem na elektrodzie schemat ELBY 12V.
    Mam zamiar zrobić taki układ i w związku z tym mam kilka pytań odnośnie tego schematu.

    ELBA Simson - kilka pytań.

    1. Czy zamiast tyrystora TIC106D mogę użyć BT151/800R (taki akurat mam)
    2. Jaką moc muszą mieć rezystory ?
  • REKLAMA
REKLAMA