Układ pozwala na sterowanie urządzeniami głosem.
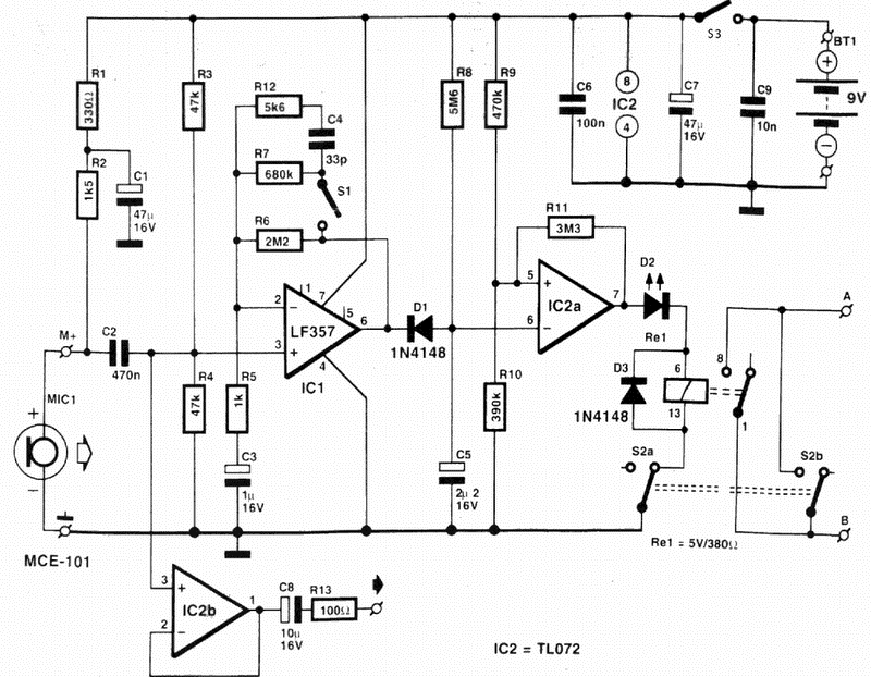
Układ pozwala na sterowanie urządzeniami głosem. Elementem wykonawczym jest przekaźnik. Może zostać użyty np. do ręcznego dyktafonu, do sterowania nadajnikiem albo jako czuły detektor dźwięku w systemie alarmowym.
Wykaz elementów:
R1 - 330
R2 - 1,5 k
R3, R4 - 47 k
R5 - 1 k
R6 - 2,2 M
R7 - 680 k
R8 - 5,6 M
R9 - 470 k
R10 - 390 k
R11 - 3,3 M
R12 - 5,6 k
R13 - 100
D1, D3 - 1N4148
D2 - czerwona LED średnica 3mm
IC1 - LF357
IC2 - TL072
C1, C7 - 47 uF / 16 V
C2 - 470 nF
C3 - 1 uF / 16 V
C4 - 33 pF
C5 - 2 uF / 16 V
C6 - 100 nF
C8 - 10 uF
C9 - 10 nF
S1, S3 - AS1D-5M jednoobwodowy przełącznik suwakowy
S2 - AS2D-5M dwuobwodowy przełącznik suwakowy
MIC1 - MCE-101 mikrofon elektretowy
RE1 - V23100-V5005-A001, Siemens, przekaźnik 5 V /380

Układ pozwala na sterowanie urządzeniami głosem. Elementem wykonawczym jest przekaźnik. Może zostać użyty np. do ręcznego dyktafonu, do sterowania nadajnikiem albo jako czuły detektor dźwięku w systemie alarmowym.
Wykaz elementów:
R1 - 330
R2 - 1,5 k
R3, R4 - 47 k
R5 - 1 k
R6 - 2,2 M
R7 - 680 k
R8 - 5,6 M
R9 - 470 k
R10 - 390 k
R11 - 3,3 M
R12 - 5,6 k
R13 - 100
D1, D3 - 1N4148
D2 - czerwona LED średnica 3mm
IC1 - LF357
IC2 - TL072
C1, C7 - 47 uF / 16 V
C2 - 470 nF
C3 - 1 uF / 16 V
C4 - 33 pF
C5 - 2 uF / 16 V
C6 - 100 nF
C8 - 10 uF
C9 - 10 nF
S1, S3 - AS1D-5M jednoobwodowy przełącznik suwakowy
S2 - AS2D-5M dwuobwodowy przełącznik suwakowy
MIC1 - MCE-101 mikrofon elektretowy
RE1 - V23100-V5005-A001, Siemens, przekaźnik 5 V /380
Fajne? Ranking DIY