Witam. Jak w tytule. Gdy zimny działa poprawnie przez minutę, dwie. Potem gaśnie i załącza się. Później cykl powtarza się co kilka sekund. Wcześniej ktoś wymieniał C na stronie wtórnej przetwornicy NN oraz 2 C przy układzie NCP1337 który grzeje się nienaturalnie. Pomiary wskazują iż gaśnięcie monitora to konsekwencja wyłączania się całkowicie przetwornicy i jej powtórne uruchamianie (nikną wszystkie napięcia wyjściowe do zera). Układ wymieniłem wcześniej i działa pół dnia puki znów nie pojawił się problem. Dopiero wtedy zauważyłem grzanie się tego układu. Link do schematu:
http://televid-sib.ru/index.php?PHPSESSID=93d...dod4&action=dlattach;topic=1107.0;attach=3275
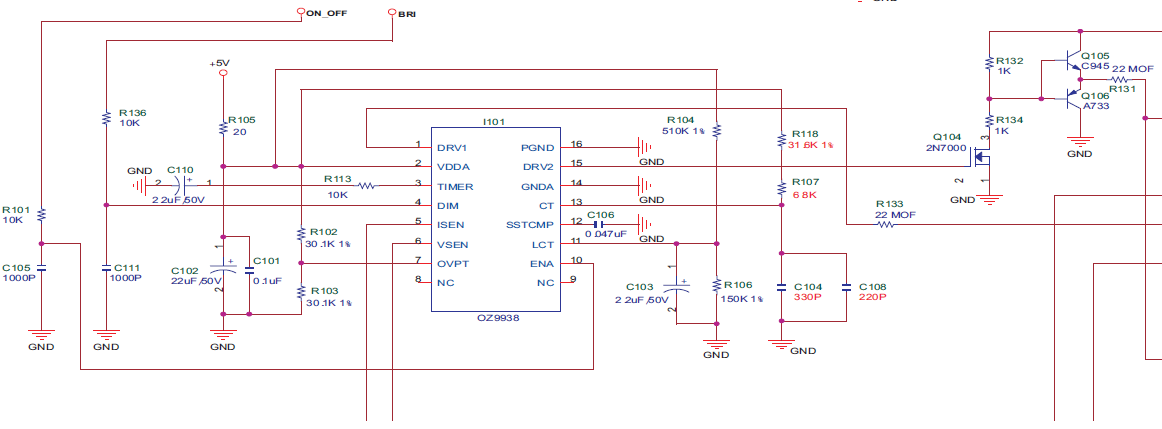
poniżej bezpośredni schemat problemtycznego bloku
http://televid-sib.ru/index.php?PHPSESSID=93d...dod4&action=dlattach;topic=1107.0;attach=3275
poniżej bezpośredni schemat problemtycznego bloku