Cześć,
Mam następującego pacjenta: oryginalny pad z Xbox One S.
Objawy: paruje się z konsolą i działa bez zarzutu, po odejściu 1m od konsoli lub uniesienia go 1m nad konsole rozłącza.
W środku był dosyć brudny, wyczyściłem wnętrze środkiem typu "kontakt" na izopropanolu. Sprawdziłem wszystko i nie ma nigdzie przepaleń, śladów po korozji, kabelek (chyba antenowy) wpięty prawidłowo. Po złożeniu nic się nie zmieniło.
Sprawdziłem na innym ori padzie i działa bez zarzutu, więc problem ewidentnie po stronie tego kontrolera. Czy ktoś miałby pomysł co sprawdzić?
Pozdrawiam serdecznie
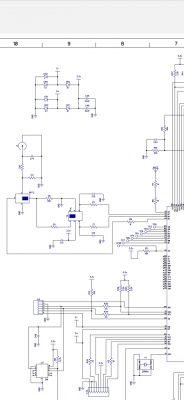
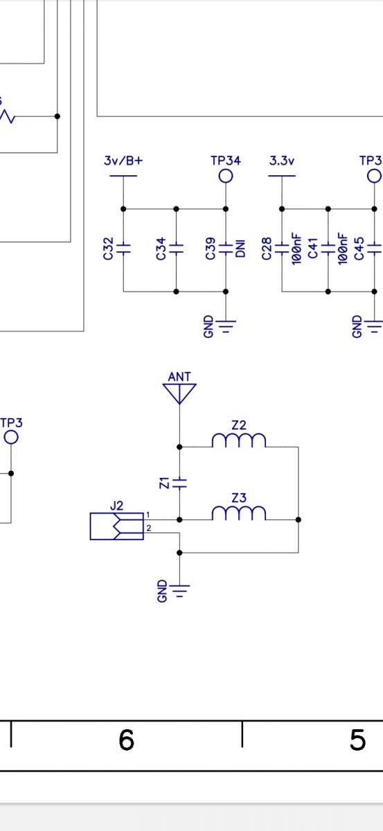
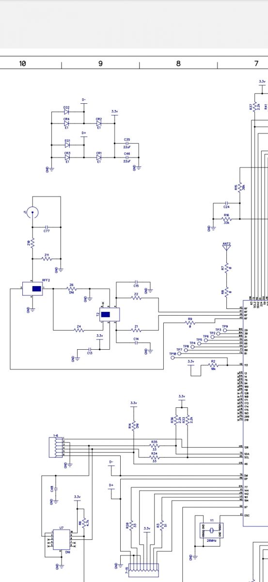
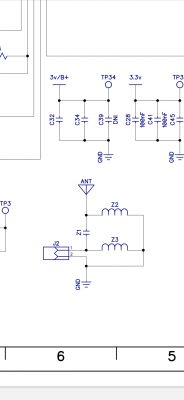
PS: zdjęcia płytek robione przez dokładnym czyszczeniem. Tam gdzie jest pomarańczowa taśma wchodzi kabelek antenowy w gniazdo z drugiej płytki, do której jest przylutowany.
Mam następującego pacjenta: oryginalny pad z Xbox One S.
Objawy: paruje się z konsolą i działa bez zarzutu, po odejściu 1m od konsoli lub uniesienia go 1m nad konsole rozłącza.
W środku był dosyć brudny, wyczyściłem wnętrze środkiem typu "kontakt" na izopropanolu. Sprawdziłem wszystko i nie ma nigdzie przepaleń, śladów po korozji, kabelek (chyba antenowy) wpięty prawidłowo. Po złożeniu nic się nie zmieniło.
Sprawdziłem na innym ori padzie i działa bez zarzutu, więc problem ewidentnie po stronie tego kontrolera. Czy ktoś miałby pomysł co sprawdzić?
Pozdrawiam serdecznie
PS: zdjęcia płytek robione przez dokładnym czyszczeniem. Tam gdzie jest pomarańczowa taśma wchodzi kabelek antenowy w gniazdo z drugiej płytki, do której jest przylutowany.
