logo elektroda
logo elektroda
X
logo elektroda
Adblock/uBlockOrigin/AdGuard mogą powodować znikanie niektórych postów z powodu nowej reguły.

Prosty generator ultradźwięków

piotrek5001 05 Maj 2004 22:28 11217 6
  • #1 627540
    piotrek5001
    Poziom 24  
    Witam! Chodzi mi o prosty schemacik generatora ultradźwięków, takigo aby odstraszał psy. Najlepiej, żeby był zasilanu z baterji 4,5 V i miał dosyć duże natężenie.

    Jeśli ktoś ma takie coś, bardzo proszę podesłać na forum.
  • #2 627939
    borel
    Poziom 11  
    Zobacz "Nowoczesne zabawki" ;) Wojciechowskiego. Chociaż książka stara, ale jest w niej sporo pomysłów.
  • #3 627944
    jacekko63
    Poziom 31  
    Najprostrzy jest to multiwibrator z przetwornikiem na odpowiednią częstotliwość,lepszym rozwiązaniem jest generatorek na 555,ale myślę że najprościej kupić gotowy tani zestaw do samodzielnego montażu w sklepie.
  • #4 628425
    _jta_
    Specjalista elektronik
    Prosty multiwibratorek nie nadaje się z dwóch powodów:
    ciężko dobrać częstotliwość, i mała sprawność.
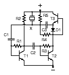
    Proponuję schemat z załącznika.

    Układ w zasadzie jest multiwibratorem astabilnym, tylko z wyjściem P-P.

    Tranzystory:
    T1 coś małej mocy (np. BC548), T2, T3 trochę większej (np. BC338);

    Kondensatory:
    C1 maleńki (może rzędu 1n), może przydać się opornik w szereg z C1,
    C2 i C3 większe (C3 tak z kilkadziesiąt uF), raczej ceramiczne;

    Oporniki:
    R1=R2 - dobrane tak, aby przy rozwarciu pętli sprzężenia (czyli bez C1)
    na emiterze T3 było około połowy napięcia zasilania;
    R3 parę kOm, R4 i R5 po kikaset Om;

    Dioda:
    np. 1N4001, lub dowolna, która może przewodzić średni prąd ze 200mA.

    Przetwornik (X):
    cokolwiek piezoelektrycznego, np. taka blaszka z krążkiem
    z materiału piezoelektrycznego, jaką można kupić za 0.5-2zł;
    _uwaga_ zwykle do tego trzeba przylutować przewody - należy użyć cienkiego
    przewodu, i lutować raczej blisko brzego, by mniej tłumić drgania; trzeba też
    uważać, by przetwornik do niczego nie dotykał - ma wisieć na przewodach.

    Jeśli układ wzbudzi się na częstotliwościach akustycznych, to trzeba zmniejszać
    C1 i C2 - spowoduje to wzbudzenie w okolicy dalszych rezonansów przetwornika.

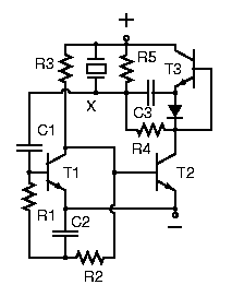
    Druga wersja schematu (na podgładzie pokazuje mi się jako pierwsza) różni się
    układem polaryzacji bazy dla tranzystorów T1 i T2 i separacją przez kondensator
    C2 między kolektorem T1 i bazą T2; to pozwoli na automatyczny dobór punktów
    pracy tranzystorów, w tej wersji C2 może być rzędu kilku nF, R1 powinien być
    około 1-2MOm, R2 około 2kOm (zależnie od wzmocnienia T1, R1/R2=beta(T1)/2),
    R3 kilka kOm (beta(T2)*(R4+R5) powinno być kilka razy większe od R3).
  • #5 628513
    piotrek5001
    Poziom 24  
    Wielkie dzięki!

    Czy mogę otrzymać wartości oporników? Może ktoś robił podobny układ.

    Aha, i jeszcze jedno. Jakie jest optymalne napięcie zasilania?

    Z góry dzięki!
    Pozdrawiam
  • #6 630126
    _jta_
    Specjalista elektronik
    Jakieś orientacyjne informacje o wartościach oporników podałem.
    A niestety nie miałem okazji spróbować czegoś takiego - wciąż brak mi czasu.
    Próbowałem tylko prostego generatora na jednym tranzystorze - działał, ale
    już nawet nie bardzo pamiętam, jaki to był układ, już nie mówiąc o opornikach.

    Co do napięcia: powinno zadziałać przy kilku woltach, do uzyskania dużej mocy
    trzeba oczywiście dać więcej - tylko uwaga na kilka spraw:
    - przetwornik ma jakieś ograniczenia napięcia jakie wytrzymuje, chyba z kilkadziesiąt
    wolt - napięcie peak-peak na przetworniku będzie z grubsza takie, jak napięcie
    zasilania układu, więc jak da się za duże, to uszkodzi się przetwornik;
    - duże napięcie zasilania to konieczność użycia tranzystorów na odpowiednie napięcie;
    - tranzystor T1 nie powinien być zasilany napięciem większym niż około 5.5V - jeśli układ
    jest zasilany dużym napięciem, to zamiast opornika między kolektorem T1 a plusem
    zasilania trzeba dać dzielnik między plusem i minusem zasilania - żeby dawał około 5V;
    chodzi o to, że jak T1 się włącza, to skok napięcia ponad 5.5V przebija złącze E-B w T2
    (dotyczy to tylko układu drugiego - z kondensatorem między T1 i T2);
    - i przy większych napięciach zasilania opornik w szereg z C1 staje się bardzo
    potrzebny - bo prąd płynący przez C1 przebija złącze w T1, trzeba go ograniczyć
    (ten opornik i tak chyba jest potrzebny - dla poprawienia kształtu wytwarzanego na
    przetworniku napięcia, bez niego T1 będzie za krótko przewodził).
  • #7 630300
    piotrek5001
    Poziom 24  
    Dzięki! W najbliższym czasie spróbuję wykonać taki układ.

    Pozdrawiam i jeszcze raz dziękuję!
REKLAMA