Witam
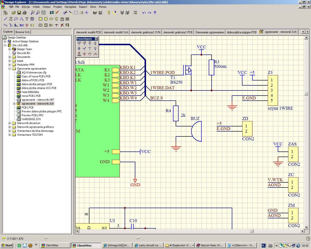
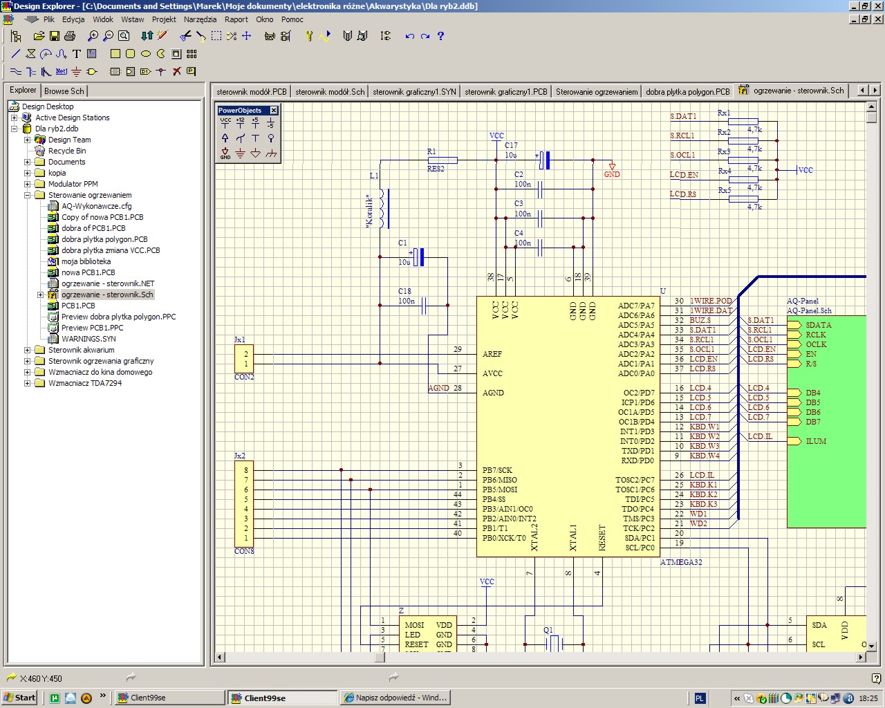
Temat jest taki. Posiadam magistralę 1wire na której są zamontowane termometry DS18B20 oraz przełączniki DS2407. Pracuje na tym sterowanie ogrzewaniem w mieszkaniu. Do tej pory sterowałem nią układem na bazie Atmega168 i działało to prawidłowo. Zbudowałem następny sterownik z Atmega32 na pokładzie i zaczeły się schody. Odczyt adresów układów prawidłowa. Komunikacja z DS18B20 prawidłowa wraz z odczytem temperarury. Problem mam z DS2407. Myslałem że mam problem z magistralą wogóle, ale jeden z DS2407 działał prawidłowo tzn wysyłając adres przełączał się on/off. Magistrala była wyłączona od wiosny więc myślałem , że coś się stało, jednak działający przełącznik przepinałem w różne miejsca i działał w dalszym ciągu prawidłowo. Podłączyłem w końcu stary sterownik i wszystko działa. Pytanie jest takie co może powodować taką sytuację. Czy jest to sprawa użycia niewłaściwego portu który może byś mało wydajny prądowo..?. Druga sprawa jest taka w działającym sterowniku mam podpiętą magistralę do jednego pinu z portu C a wdrugim do portu A. Już przepinałem w Atmedze32 magistralę pod port C jednak to nic nie zmieniło. są w sumie dwie różnice w ustawieniu fusebits w działającym mam włączony JTAG a w drugim nie. Atmega168 taktowana kwarcem 8Mhz a AT32 16Mhz. Czy zmieniłoby coś jakbym w Atmedze 32 podłączył 1wire pod port C i włączył JTAG..?. To tyle na początek. Acha czy aż taki wpływ może mić odległość podłączenia magistrali od uP ?
Temat jest taki. Posiadam magistralę 1wire na której są zamontowane termometry DS18B20 oraz przełączniki DS2407. Pracuje na tym sterowanie ogrzewaniem w mieszkaniu. Do tej pory sterowałem nią układem na bazie Atmega168 i działało to prawidłowo. Zbudowałem następny sterownik z Atmega32 na pokładzie i zaczeły się schody. Odczyt adresów układów prawidłowa. Komunikacja z DS18B20 prawidłowa wraz z odczytem temperarury. Problem mam z DS2407. Myslałem że mam problem z magistralą wogóle, ale jeden z DS2407 działał prawidłowo tzn wysyłając adres przełączał się on/off. Magistrala była wyłączona od wiosny więc myślałem , że coś się stało, jednak działający przełącznik przepinałem w różne miejsca i działał w dalszym ciągu prawidłowo. Podłączyłem w końcu stary sterownik i wszystko działa. Pytanie jest takie co może powodować taką sytuację. Czy jest to sprawa użycia niewłaściwego portu który może byś mało wydajny prądowo..?. Druga sprawa jest taka w działającym sterowniku mam podpiętą magistralę do jednego pinu z portu C a wdrugim do portu A. Już przepinałem w Atmedze32 magistralę pod port C jednak to nic nie zmieniło. są w sumie dwie różnice w ustawieniu fusebits w działającym mam włączony JTAG a w drugim nie. Atmega168 taktowana kwarcem 8Mhz a AT32 16Mhz. Czy zmieniłoby coś jakbym w Atmedze 32 podłączył 1wire pod port C i włączył JTAG..?. To tyle na początek. Acha czy aż taki wpływ może mić odległość podłączenia magistrali od uP ?
