Witam,
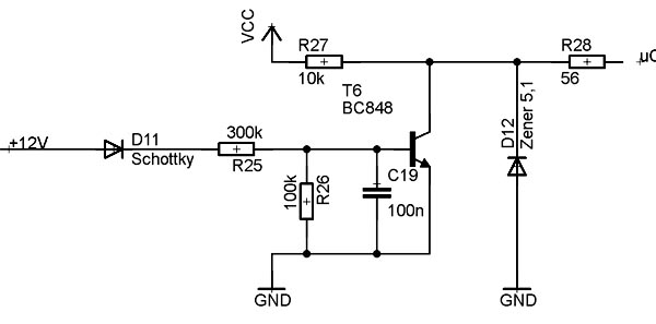
złożyłem sobie układ z Atmegą8 zaprogramowałem co chciałem ale dalej poległem. Otóż jednym z wyjść atmega ma sterować żarówką o mocy 1,2W. W tej chwili tę nóżkę w atmedze ma podłączoną przez rezystor do diody a diodę z drugiej strony do masy i wszystko działa. Z tego co przeczytałem na forum to nie wolno żarówki bezpośrednio do procka podłączyć. Moja prośba jest taka, czy ktoś mógłby podpowiedzieć czym po kolei i gdzie podłączyć żeby móc atmegą sterować taką żarówką. Problem jest jak dla mnie jeszcze większy że tą żarówką muszę sterować masą a więc jak rozumiem trzeba odwrócić i wzmocnić sygnał z atmegi. Jeśli to ma znaczenie to, z drugiej strony żarówki będzie 12v (samochodowe czyli czasem trochę więcej) i żarówka ma mrugać mniej więcej co sekundę.
Pozdrawiam
złożyłem sobie układ z Atmegą8 zaprogramowałem co chciałem ale dalej poległem. Otóż jednym z wyjść atmega ma sterować żarówką o mocy 1,2W. W tej chwili tę nóżkę w atmedze ma podłączoną przez rezystor do diody a diodę z drugiej strony do masy i wszystko działa. Z tego co przeczytałem na forum to nie wolno żarówki bezpośrednio do procka podłączyć. Moja prośba jest taka, czy ktoś mógłby podpowiedzieć czym po kolei i gdzie podłączyć żeby móc atmegą sterować taką żarówką. Problem jest jak dla mnie jeszcze większy że tą żarówką muszę sterować masą a więc jak rozumiem trzeba odwrócić i wzmocnić sygnał z atmegi. Jeśli to ma znaczenie to, z drugiej strony żarówki będzie 12v (samochodowe czyli czasem trochę więcej) i żarówka ma mrugać mniej więcej co sekundę.
Pozdrawiam

![[Atmega8] zasilanie żarówki 1,2W [Atmega8] zasilanie żarówki 1,2W](https://obrazki.elektroda.pl/6034276900_1311699344.jpg)