Witam,
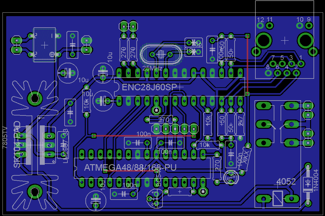
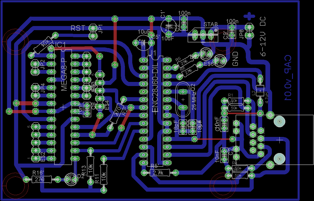
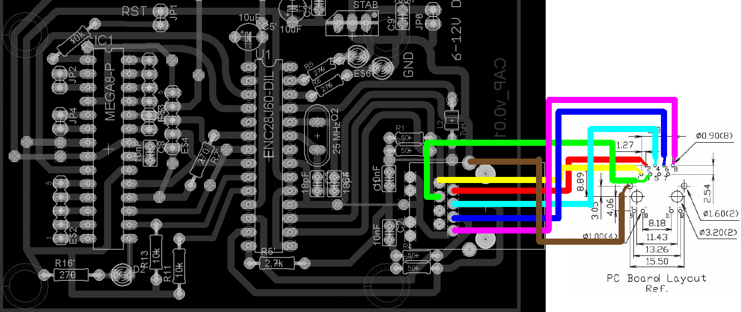
Staram się zrobić urządzenie które za pomocą ethernetu komunikowałoby się z innymi urządzeniami w mojej sieci. Przy projekcie posiłkowałem się projektem Robotrona ze strony http://rototron.info/default.aspx?page=wol/wol.aspx i urządzeniu opartym na Ethernecie opracowanym i opisanym na stronie tuxgraphics ( http://tuxgraphics.org/electronics/200606/article06061.shtml ). Oba projekty są właściwie takie same, z tą tylko różnicą że na tuxie używają AtMegi88 – również ja ją wykorzystuje jak i również kodów z tuxa. Poniżej wklejam projekt mojej płytki…
Zdjęcia zmontowanego układu
Mój problem polega na tym że układ po podłączeniu, w postaci jak powyżej (bez uC) powinien zapalić na stałe zieloną diodę co oznaczałoby że prawidłowo wynegocjowano połączenie z moim routerem. Niestety jedyne co mogę uzyskać to miganie zielonej diody i zapalenie się na stałe diody na routerze. Oczywiście po podłączeniu zaprogramowanego uC nic się nie zmienia także w sieci nie zaobserwowałem żadnego ruchu, poza wzmożoną aktywnością zielonej diody podczas próby pingowania urządzenia.
Jeśli chodzi o części to użyłem tylko innego portu rj45 niż zalecane, a to ze względu na to że MagJacka nie mogłem znaleźć w żadnym sklepie w Polsce. Port który mam jest pozbawiony diod sygnalizujących stan połączenia i ruch pakietów stąd te dwie diody na moim układzie. Niestety podczas zamówienia nie sprawdziłem czy port który zamówiłem jest w środku identyczny z MagJackiem, zrobiłem to teraz dopiero po zmontowaniu układu i mam pewne obawy że mogą się różnić, niestety nie znam się zbyt dobrze na elektronice i chciałbym żeby ktoś z Was mógł sprawdzić czy występujące różnice są istotne i mogą przyczyniać się do nieprawidłowej pracy układu.
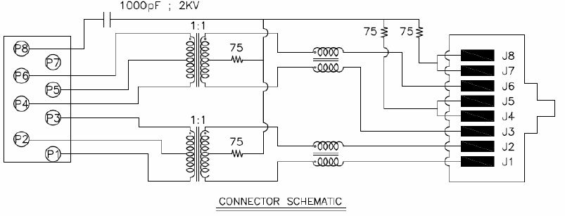
MagJack (datasheet: http://www.sparkfun.com/datasheets/Prototyping/MagJack.pdf )

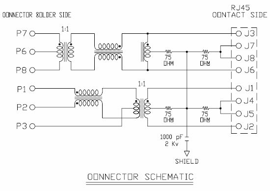
Mój Port RJ45TRAFO (datasheet: http://www.tme.eu/dok/14_zlacza_do_przesylu_danych/rjtrafol.PDF )

Z tego co ja tutaj widzę wynika, że u mnie (od strony płytki PCB) nie są wykorzystywane piny 2 i 4, a np. w porcie który kupiłem port 4 wykorszystywany jest do odbioru danych. W MagJacku 4 jest niewykorzystywany a 2 służy chyba do uziemienia, które jest podłączone również do portu 6. Stąd moje pytania, czy dobrze to wszystko rozumiem? I czy zmiana portu na MagJacka mogłaby rozwiązać mój problem? I jeśli tak to czy w jakimś sklepie spotkaliście MagJacka lub wiecie gdzie kupić podobny? (najlepiej we Wrocławiu).
I następny problem. Zamiast AtMegi88 kupiłem AtMege88Pa. Czy program skompilowany na AtMege88 powinien działać bez problemów na AtMedze88?
Z góry dziękuje wszystkim za pomoc
Staram się zrobić urządzenie które za pomocą ethernetu komunikowałoby się z innymi urządzeniami w mojej sieci. Przy projekcie posiłkowałem się projektem Robotrona ze strony http://rototron.info/default.aspx?page=wol/wol.aspx i urządzeniu opartym na Ethernecie opracowanym i opisanym na stronie tuxgraphics ( http://tuxgraphics.org/electronics/200606/article06061.shtml ). Oba projekty są właściwie takie same, z tą tylko różnicą że na tuxie używają AtMegi88 – również ja ją wykorzystuje jak i również kodów z tuxa. Poniżej wklejam projekt mojej płytki…
Zdjęcia zmontowanego układu
Mój problem polega na tym że układ po podłączeniu, w postaci jak powyżej (bez uC) powinien zapalić na stałe zieloną diodę co oznaczałoby że prawidłowo wynegocjowano połączenie z moim routerem. Niestety jedyne co mogę uzyskać to miganie zielonej diody i zapalenie się na stałe diody na routerze. Oczywiście po podłączeniu zaprogramowanego uC nic się nie zmienia także w sieci nie zaobserwowałem żadnego ruchu, poza wzmożoną aktywnością zielonej diody podczas próby pingowania urządzenia.
Jeśli chodzi o części to użyłem tylko innego portu rj45 niż zalecane, a to ze względu na to że MagJacka nie mogłem znaleźć w żadnym sklepie w Polsce. Port który mam jest pozbawiony diod sygnalizujących stan połączenia i ruch pakietów stąd te dwie diody na moim układzie. Niestety podczas zamówienia nie sprawdziłem czy port który zamówiłem jest w środku identyczny z MagJackiem, zrobiłem to teraz dopiero po zmontowaniu układu i mam pewne obawy że mogą się różnić, niestety nie znam się zbyt dobrze na elektronice i chciałbym żeby ktoś z Was mógł sprawdzić czy występujące różnice są istotne i mogą przyczyniać się do nieprawidłowej pracy układu.
MagJack (datasheet: http://www.sparkfun.com/datasheets/Prototyping/MagJack.pdf )

Mój Port RJ45TRAFO (datasheet: http://www.tme.eu/dok/14_zlacza_do_przesylu_danych/rjtrafol.PDF )

Z tego co ja tutaj widzę wynika, że u mnie (od strony płytki PCB) nie są wykorzystywane piny 2 i 4, a np. w porcie który kupiłem port 4 wykorszystywany jest do odbioru danych. W MagJacku 4 jest niewykorzystywany a 2 służy chyba do uziemienia, które jest podłączone również do portu 6. Stąd moje pytania, czy dobrze to wszystko rozumiem? I czy zmiana portu na MagJacka mogłaby rozwiązać mój problem? I jeśli tak to czy w jakimś sklepie spotkaliście MagJacka lub wiecie gdzie kupić podobny? (najlepiej we Wrocławiu).
I następny problem. Zamiast AtMegi88 kupiłem AtMege88Pa. Czy program skompilowany na AtMege88 powinien działać bez problemów na AtMedze88?
Z góry dziękuje wszystkim za pomoc
