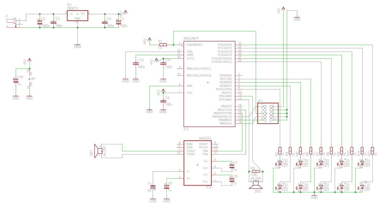
Witam. Postanowiłem zrobić dalmierz ultradźwiękowy oparty na uP atmega8. Przetworniki których używam to SR40-12 i ST40-12. Z nadajnikiem nie mam najmniejszych problemów, używam PWM z timer1, generuję sygnał 40khz (wypełnienie 1/2), następnie z OCR1A i OCR1B wysyłam sygnał na wejście układu MAX232 (z OCR1B sygnał jest odwrócony) i dalej z MAX232 na nadajnik. Napięcie jakie uzyskuję to 20V między szczytami. Gdy odbiornik bezpośrednio podłączę na wejście komparatora AIN0 (AIN1 jest zwarte do masy) to maksymalna odległość jaką otrzymuję to 40 cm. Zależy mi na odległości maksymalnie 1.5 - 2 m. Ogólnie jeżeli między nóżkami odbiornika umieszczę rezystor 3,9kohm to otrzymuję podczas odbioru sygnał 40khz o amplitudzie 200mV. Wiem, że temat jest oklepany, widziałem wiele schematów, ale nigdzie nie mogłem znaleźć rozwiązania które by mnie satysfakcjonowało. Niestety nie mam stałego dostępu do oscyloskopu dlatego też dużo rzeczy muszę robić 'na czuja'. Najbardziej by mnie satysfakcjonowało rozwiązanie gdzie przy wykryciu echa na wyjściu z układu odbiornika dostawałbym stan wysoki, wtedy mógłbym użyć przerwań (INT0). Mógłby ktoś naprowadzić mnie na właściwe rozwiązanie? Jest to mój pierwszy post na elektrodzie i pierwszy większy projekt, liczę na wyrozumiałość
Poniżej zamieszczam schemat układu który daje 40 cm. Pozdrawiam.
![[AtMega8][C] Dalmierz ultradźwiękowy [AtMega8][C] Dalmierz ultradźwiękowy](https://obrazki.elektroda.pl/3300314000_1326108509_thumb.jpg)