logo elektroda
logo elektroda
X
logo elektroda
REKLAMA
REKLAMA
Adblock/uBlockOrigin/AdGuard mogą powodować znikanie niektórych postów z powodu nowej reguły.

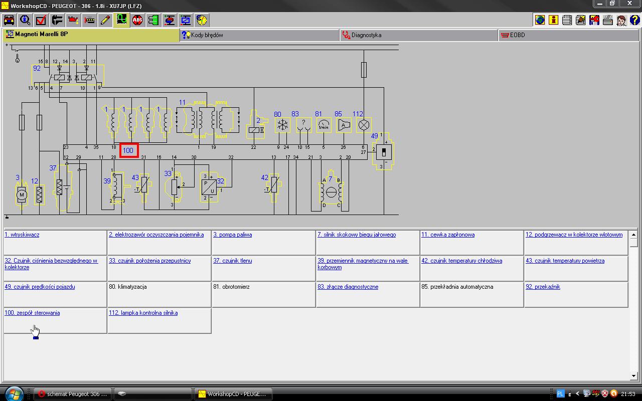
Schemat okablowania kostki silnika Peugeot 306 1.8 8v 1993, komputer Magneti Marelli IAW 8P.10

pako442 30 Mar 2012 08:49 5531 8
REKLAMA
  • #1 10735632
    pako442
    Poziom 9  
    Posty: 23
    Ocena: 11
    witam wszystkich szukam schematu kabli kostki wychodzącej na silnik w Peugeot 306 1.8 8v 93r. komputer Magnet Marel IAW 8P.10 nie mogę się z tym ogarnoc pomógł by ktoś ??? wielkie dzięki
  • REKLAMA
  • #2 10740051
    pako442
    Poziom 9  
    Posty: 23
    Ocena: 11
    a możne wiecie skąd wziac schemat,jakas stronka
  • REKLAMA
  • #3 10742033
    s.q
    Poziom 21  
    Posty: 342
    Pomógł: 35
    Ocena: 218
    Schemat okablowania kostki silnika Peugeot 306 1.8 8v 1993, komputer Magneti Marelli IAW 8P.10
    Pozdrawiam.
  • #4 10747181
    pako442
    Poziom 9  
    Posty: 23
    Ocena: 11
    witam. Dzieki za schemat taki schemat to ja mam mi chodzi o tom okragłom kostkę tom co podpinasz elektrykę silnika jaki kabel kolorem od czego jest bo chce podpiąć inny wsadzony silnik zęby odpalić lub gdzie mogę szukać pomoście potrzebny mi samochód dzięki
  • REKLAMA
  • #5 10747251
    cynio333
    Poziom 19  
    Posty: 249
    Pomógł: 29
    Ocena: 102
    Czego Ty jeszcze chcesz. Kolega podał Ci wszystko na tacy. To jest właśnie schemat elektryki silnika, innego nie ma. Jeżeli nie potrafisz tego odczytać to oddaj auto komuś do zrobienia.
  • #6 10747324
    pako442
    Poziom 9  
    Posty: 23
    Ocena: 11
    kolego nie patrz na silnik tam mam podłączone wszystko tylko nie wiem jakie kable idom na katrolki np.. wsteczny,oleju,temperatury,.itp.Powtarzam zmieniałem silnik 1.8 8v na 1.8 16v z komputerem i instalacjom silnika w której jest inna kostka i muszę spiąć recznie zeby wszystko grało o to chodzi.Potrzebny schemat tej kostki
  • #7 10749304
    s.q
    Poziom 21  
    Posty: 342
    Pomógł: 35
    Ocena: 218
    Jak masz stary silnik i okablowanie od niego to sprawa jest prosta, lecisz po przewodzie i gotowe.
    Jak okablowania nie posiadasz to miernik i kontrolka w rękę, znalezienie takich rzeczy nie jest trudne, jak nie czujesz się na siłach to oddaj to komuś, zanim spalisz auto. Pozdrawiam.
  • #8 10749430
    pako442
    Poziom 9  
    Posty: 23
    Ocena: 11
    a mozesz mi powiedziec jakie kable idom z silnika i komputera do srodka samochodu

    Dodano po 1 [minuty]:

    czesc kabli połaczylem zostało mi 5 i nie wiem od czego???
  • REKLAMA
  • #9 10759082
    pako442
    Poziom 9  
    Posty: 23
    Ocena: 11
    To nie ma nikogo żeby mi wytłumaczyć od czego są te kable idance od silnika do deski rozdzielczej bo mam chłopot żeby połączyć a zależy mi. Sory ze zawracam wam głowę ale nie chcę szukać kabla po kablu i rozbierać samochodu albo dajcie namiary gdzie te schematy mogę szukać dziękuje z góry

    Proszę natychmiast poprawić pisownię we wszystkich swoich wpisach, użyj przycisku "pisownia", pamiętaj o wielkich literach, oraz znakach interpunkcyjnych. Nie kasować wpisów moderacyjnych!
    [Z]

Podsumowanie tematu

✨ Użytkownik poszukuje schematu kabli kostki silnika dla Peugeot 306 1.8 8v z 1993 roku, z komputerem Magnet Marelli IAW 8P.10. W odpowiedziach pojawiają się linki do schematów oraz sugestie dotyczące identyfikacji kabli. Użytkownik zmienił silnik na 1.8 16v i potrzebuje pomocy w podłączeniu nowych kabli do deski rozdzielczej. Wskazówki obejmują użycie miernika oraz kontrolki do identyfikacji przewodów, a także sugestie, aby oddać auto do specjalisty, jeśli nie czuje się na siłach.
Wygenerowane przez model językowy.
REKLAMA