Witam.
Po kilku miesiącach ponownie wróciłem do naprawy przetwornicy.
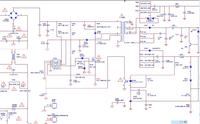
Uszkodzony był I-801=LD7575 oraz q801=FQPF7N65C i drobnica w koło nich.
Po wymianie uszkodzonych elementów na nowe i sprawdzeniu pozostałych, brak napięć po stronie wtórnej.
Problem w tym, że LD7575 Pozostaje w trybie "off" i nie steruje tranzystorem.
Według datasheet, Ld7575 z pinu 6 ma ładować kondensator c810 i po osiągnięciu ok 16v układ startuje i zaczyna sterować tranzystorem FQPF7N65C.
Jednak na pinie 6 jest tylko 9v. Dodam, że na uzwojeniu trafa z którego powinien być zasilany LD7575 po przejściu w tryb "on", nie indukuje się żadne napięcie.
Co może być przyczyną?
Po kilku miesiącach ponownie wróciłem do naprawy przetwornicy.
Uszkodzony był I-801=LD7575 oraz q801=FQPF7N65C i drobnica w koło nich.
Po wymianie uszkodzonych elementów na nowe i sprawdzeniu pozostałych, brak napięć po stronie wtórnej.
Problem w tym, że LD7575 Pozostaje w trybie "off" i nie steruje tranzystorem.
Według datasheet, Ld7575 z pinu 6 ma ładować kondensator c810 i po osiągnięciu ok 16v układ startuje i zaczyna sterować tranzystorem FQPF7N65C.
Jednak na pinie 6 jest tylko 9v. Dodam, że na uzwojeniu trafa z którego powinien być zasilany LD7575 po przejściu w tryb "on", nie indukuje się żadne napięcie.
Co może być przyczyną?
