Witam.
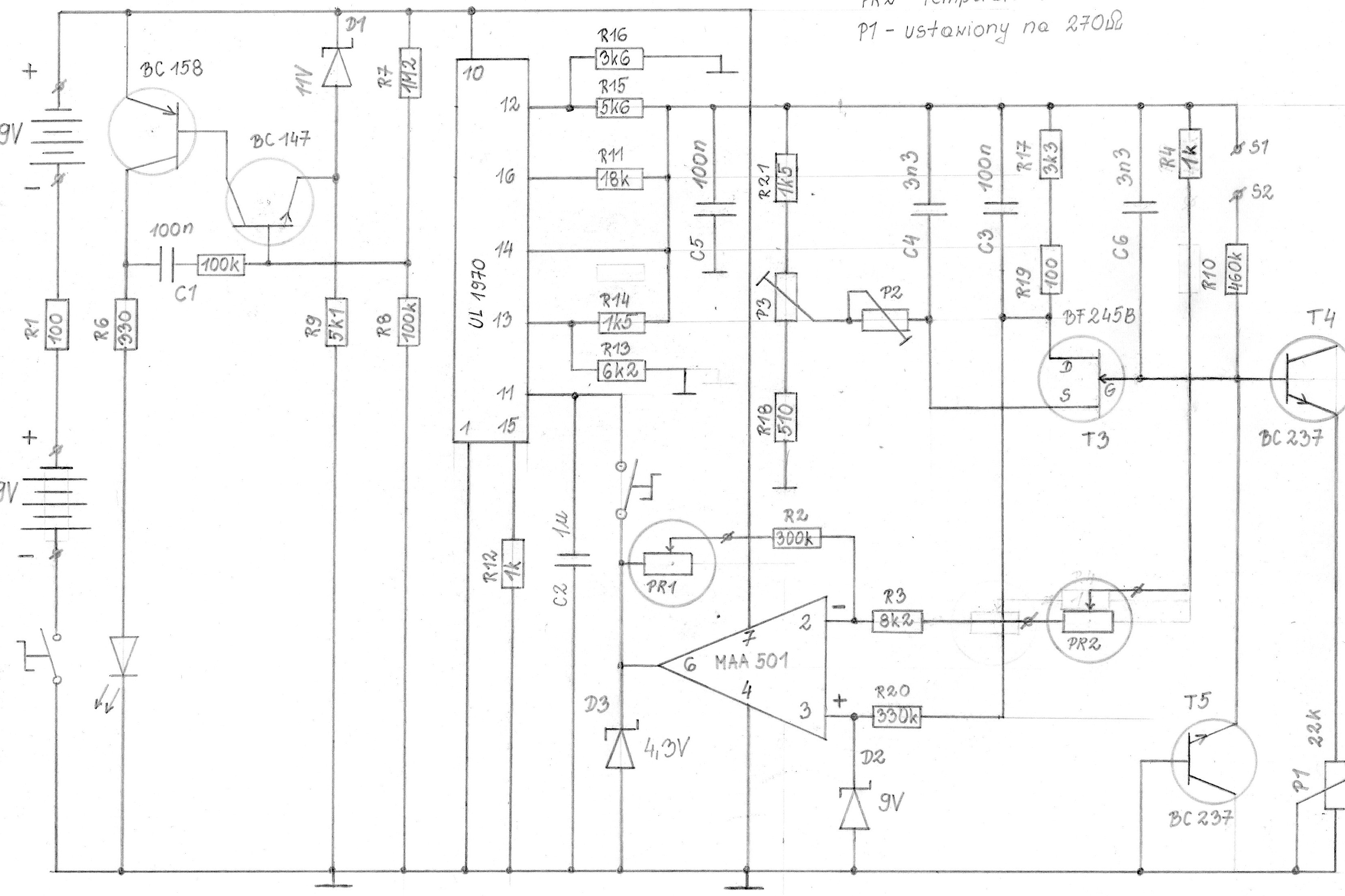
Dostałem do naprawy od Wujka stolarza stary miernik wilgotności drewna WRD-30 polskiej firmy TANEL. Problem w tym, że układ elektroniczny został wykonany na laminacie z którego po dłuższym przygrzaniu odklejają się ścieżki i parę połączeń musiałem dorobić za pomocą cienkiego drucika. Problem jest tym większy, że wcześniej już jakiś inny elektronik go naprawiał i najbardziej prawdopodobna przyczyna nie działania jest taka, że w ścieżkach brakuje jednego bądź kilku połączeń. Elementy typu przełączniki zakresów, rezystory, tranzystory posprawdzałem, kondensatory powymieniałem na nowe i układ scalony UAA 170 sterujący linijką ledową też wymieniłem. Zakładam, że elementy elektroniczne są sprawne. Mam pytanie - czy posiada ktoś oryginalny schemat tego miernika? Ja na podstawie płytki narysowałem schemat tego miernika ale jeśli w ścieżkach są ubytki to mój schemat też nie jest kompletny. Oczywiście w celu analizy mogę te moje wypociny wkleić gdyby z oryginalnym schematem był problem. Za okazaną pomoc z góry dziękuję i pozdrawiam serdecznie.
Dostałem do naprawy od Wujka stolarza stary miernik wilgotności drewna WRD-30 polskiej firmy TANEL. Problem w tym, że układ elektroniczny został wykonany na laminacie z którego po dłuższym przygrzaniu odklejają się ścieżki i parę połączeń musiałem dorobić za pomocą cienkiego drucika. Problem jest tym większy, że wcześniej już jakiś inny elektronik go naprawiał i najbardziej prawdopodobna przyczyna nie działania jest taka, że w ścieżkach brakuje jednego bądź kilku połączeń. Elementy typu przełączniki zakresów, rezystory, tranzystory posprawdzałem, kondensatory powymieniałem na nowe i układ scalony UAA 170 sterujący linijką ledową też wymieniłem. Zakładam, że elementy elektroniczne są sprawne. Mam pytanie - czy posiada ktoś oryginalny schemat tego miernika? Ja na podstawie płytki narysowałem schemat tego miernika ale jeśli w ścieżkach są ubytki to mój schemat też nie jest kompletny. Oczywiście w celu analizy mogę te moje wypociny wkleić gdyby z oryginalnym schematem był problem. Za okazaną pomoc z góry dziękuję i pozdrawiam serdecznie.
