Witam.
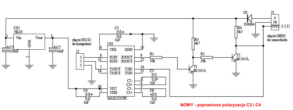
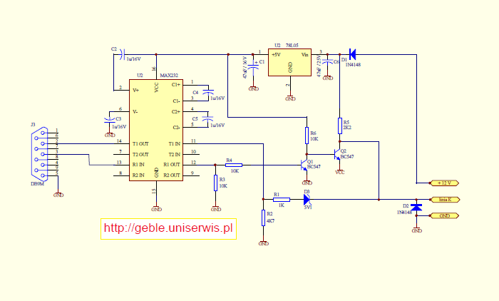
1.Koledzy, który z podanych schematów polecacie do wykonania VAG-A VW, który będzie współpracował z softem Polski VAG lub VAG-COM (do diagnozy golfa 3 1,9 TDI, silnik 1Z rocznik 94) ? Schematy te niby są podobne, a jednak się różnią. Poza samymi wartościami C i R, różnią się w sposobie połączenia 2 oporów łączących z jednej strony kolektory tranzystorów, a z drugiej zasilanie. W schemacie 1, opory idą do 12V, w schemacie 2 do 5V, a w schemacie 3 do 12V i do 5V.
2. Wiem, że w zależności od producenta scalaka, należy stosować różne wartości C. Mój ma takie oznaczenie : u góry 87C8K7K E, na dole MAX232N. Czy w moim przypadku powinienem zasosować kondensatory 1 uF ? Poniżej nota tego scalaka. Z góry dziękuje za sugestie.
http://pdf1.alldatasheet.com/datasheet-pdf/view/27230/TI/MAX232N.html

1.Koledzy, który z podanych schematów polecacie do wykonania VAG-A VW, który będzie współpracował z softem Polski VAG lub VAG-COM (do diagnozy golfa 3 1,9 TDI, silnik 1Z rocznik 94) ? Schematy te niby są podobne, a jednak się różnią. Poza samymi wartościami C i R, różnią się w sposobie połączenia 2 oporów łączących z jednej strony kolektory tranzystorów, a z drugiej zasilanie. W schemacie 1, opory idą do 12V, w schemacie 2 do 5V, a w schemacie 3 do 12V i do 5V.
2. Wiem, że w zależności od producenta scalaka, należy stosować różne wartości C. Mój ma takie oznaczenie : u góry 87C8K7K E, na dole MAX232N. Czy w moim przypadku powinienem zasosować kondensatory 1 uF ? Poniżej nota tego scalaka. Z góry dziękuje za sugestie.
http://pdf1.alldatasheet.com/datasheet-pdf/view/27230/TI/MAX232N.html