logo elektroda
logo elektroda
X
logo elektroda
REKLAMA
REKLAMA
Adblock/uBlockOrigin/AdGuard mogą powodować znikanie niektórych postów z powodu nowej reguły.

przetwornica 12/220V ok.200W

kiwu 14 Sty 2003 14:19 26263 19
REKLAMA
  • #1 81670
    kiwu
    Poziom 19  
    Szukam takiego układu dość pewnego, może jest jakaś ciekawa www z tymi rozwiązaniami.A może ktoś sprzedaje.Za wszelkie info. bede bardzo wdzięczny.
  • REKLAMA
  • #2 81712
    POL02
    Specjalista AGD
    Witam.
    Czy układ jest pewny to nie wiem ale jedną z propozycji może być:
    - Przetwornica do samodzielnego montażu 12V/220V/300VA -Nr zestawu 058-K- koszt 92zl
    lub super mała 12V/220V/200VA-zestaw 129-K-koszt 59zł.
    Można to kupic w PRESS-POLSKA ul.Junaków2 82-300 ELBLĄG
    tel-fax 055-236-22-63
  • REKLAMA
  • #5 85522
    kiwu
    Poziom 19  
    Dziekuje również i Tobie. :D
  • #6 93782
    andrzej54
    Poziom 12  
    Szukam schematu filtru do przetwornicy( na wyjście) aby otzrymać sinus.
  • #7 95100
    gulson
    Administrator Systemowy
    jeszcze była jedna przetwornica z NE tylko mniejszej mocy właśnie koło 200W :)
  • #8 95547
    Derik
    Poziom 1  
    hmm zrobilem sobie taką przetwornice, na CD4047 i czterech BUZ, trafo od upsa, 500Wat i .... Hmm dziala, ale niestety duza zaleznosc napiecia wyjsciowego od obciazenia 50W/220V a 200W/190V nie jest zadowalajaca :((
  • #9 95608
    andrzej54
    Poziom 12  
    Ponawiam prośbę o filtr wyjściowy w celu uzyskania napięcia sinusoidalnego
  • REKLAMA
  • #10 96495
    zaza
    VIP Zasłużony dla elektroda
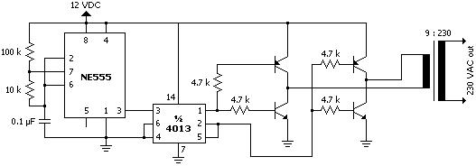
    Poeksperymentuj z taką przetwornicą.

    Prosta przetwornica umożliwiająca uzyskanie napięcia sieciowego lub innego, w zależności od zastosowanego trafa. Tranzystory wyjściowe są dowolnego typu NPN i PNP ( np. BD649 - NPN, BD650 - PNP)
  • #11 96503
    piotrw_78
    Poziom 13  
    Raczej nie radzę eksperymentować z tym układem nie wiem kto go stworzyła ale istniejej coś takiego jak czas martwy a w tym ukaładzie go nie i czasami możesz się rozczarować gdyż nastąpi zwarcie w chwili przełączenia jednej gałęzi na drugą ma pozatym tranzystory wyjściowe muszą być na konkretny prąd dla 200W conajmniej 20 A no i najważniejsze to niczym się nie różni od schematu NE pozatym że nie ma czasu martwego a bezz niego nie radzę eksperymentować chyba że chce ktoś zobaczyć jak wyparowuje złącze w transzystorze, na wyjściu będzie oczywiście prostokąt jeżeli uda nam się zapewnić wypełnienie 50% i i częstotliwość 50 Hz na wyjściu układu 555 a to będzie bardzo trudne no ale eksperymentować zawsze można
  • #12 98130
    Tomek11r
    Poziom 22  
    Udaj się na najbliższą giełdę komputerową/elektroniczną i kup uszkodzony UPS (na przykład bez akumulatora). Tam jest taka przetwornica już gotowa i do tego w solidnej obudowie. No chyba że koniecznie chcesz robić :)
  • #13 108226
    olcha0098
    Poziom 28  
    Jak chcecie to mam trafo od UPS'a 700WAT i przetwornice ale spaloną :)
  • #14 304625
    konrad2104
    Poziom 2  
    Witam

    Mam pytanie ,czy ktoś wie jak odpalić UPS firmy APC model back UPS 250 bez napięcia 220 v.
    Chodzi oto że przydał by się przycisk zimnego startu .

    dzięki za pomoc
  • #15 304733
    Konto nie istnieje
    Konto nie istnieje  
  • #16 392270
    Szajer
    Poziom 13  
    konrad2104 napisał:
    Witam

    Mam pytanie ,czy ktoś wie jak odpalić UPS firmy APC model back UPS 250 bez napięcia 220 v.
    Chodzi oto że przydał by się przycisk zimnego startu .

    dzięki za pomoc


    jak się zdejmie obudowe, gdy się patrzy na płytkę z układami(wyłącznik po lewej stronie, gniazda po prawej) blisko radiatorów ,nawet można powiedzieć pomiędzy nimi, są 2 tranzystory (oczywiście nie widać ich, są od spodu) ale widać ich punkty lutownicze. należy włączyć przycisk na ON, wtedy piszczy ups i zewrzeć na chwilę u jednego z tych tranzystorów 2 końcówki(chyba środkową i prawą,chyba tego bardziej krawędzi płytki)
    u mnie to działa
    p.s.
    aha ze zbyt dużym obciążeniem nie odpali
    Pozdrawiam
  • REKLAMA
  • #17 480400
    Waldekk111
    Poziom 15  
    Witam czy znacie moze strone na ktorej bede mial wyjasnione i wszystko opisane jak z Atxaa zrobic przetwornice
  • #18 480460
    elbob
    Poziom 32  
    gulson napisał:
    jeszcze była jedna przetwornica z NE tylko mniejszej mocy właśnie koło 200W :)


    Witam.

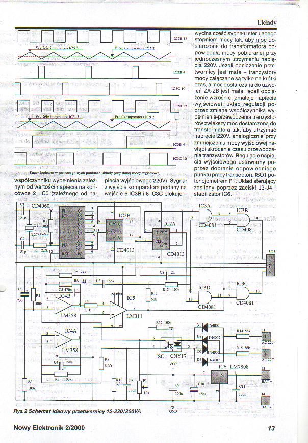
    Przetwornica 12/220V/300VA - NE - kwiecień/maj 2000r.

    Pozdrawiam.
  • #19 480561
    olcha0098
    Poziom 28  
    No to ta została już tutaj wrzucona.
  • #20 511355
    macek
    Poziom 24  
    Czy schemat podany przez zaze nie bedzie dzialal czy tylko bedzie mial jakies mankamanty. Chcialbym zbudowac taka przetwornice jaknajmniejszymi kosztami.
REKLAMA