logo elektroda
logo elektroda
X
logo elektroda
REKLAMA
REKLAMA
Adblock/uBlockOrigin/AdGuard mogą powodować znikanie niektórych postów z powodu nowej reguły.

[AVR] [Attiny13] [Bascom] programator Combo 3

Dj Amper 26 Lut 2011 12:21 3794 6
REKLAMA
  • #1 9206188
    Dj Amper
    Poziom 11  
    Jak w temacie, Mam problem z rozpoczęciem zabawy z avr.
    Posiadam programator COMBO 3 i gdy podłączę go po isp do układu poniżej wykrywa mi attine lecz po programowaniu wyskakuje weryfikacja nieprawidłowa. I już więcej z układem nie mogę zrobić, przestaje "widzieć" attine. Podejrzewam, że potrzebuje ona wtedy rezonatora zewnętrznego.
    [AVR] [Attiny13] [Bascom] programator Combo 3

    Jaka powinna być różnica w programie wykorzystywanym wewnętrzny i zewnętrzny rezonator.

    Proszę o napisanie krok po kroku:
    1. jak powinien wyglądać prosty program (np. po naciśnięciu przycisku, pulsowanie led, z wykorzystaniem oscylatora wewnętrznego)
    2. ustawienia combosoft 2007

    Po włożeniu nowego AVR i zrobieniu auto detekcji Combosoft wygląda następująco:
    [AVR] [Attiny13] [Bascom] programator Combo 3
    Jakie powinny być ustawienia układu?
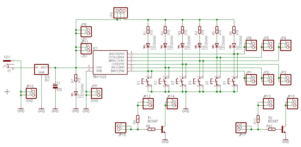
    Układ ze schematu:
    [AVR] [Attiny13] [Bascom] programator Combo 3
  • REKLAMA
  • #2 9206443
    sp3ots
    Poziom 38  
    Witam !
    Ze schematu wynika że chcesz pin reset wykorzystać jako wejście !
    Jeśli przełączyłeś już pin do pracy jako I/O to programatorem ISP nie będziesz miał już dostępu do ATTiny13.
    Nie znam Twojego programatora, w jakim trybie pracuje ? ISP czy jako programator równoległy ?
    Co wgrałeś do Tiny ?
    Czy zmieniałeś fuse bity ?
    Przed zaprogramowaniem powinieneś najpierw skasować, wyczyścić pamięć Tinie.
    Pozdrawiam. Stefan
  • REKLAMA
  • #3 9206705
    Dj Amper
    Poziom 11  
    Tą płytkę zrobiłem sobie do nauki avr, to co widać na screenie z programu to odczytanie nowego czystego attiny (wlutowana 3 szt. bo 2 już nie widzi ale to pewnie przez fusy dorobię przejście z dip8 na smd to sprawdzę równolegle tamte co nie działają po isp). Nic w nim nie zmieniałem Fuse bity - to na tym zrzucie to ustawienia układu? Programator ma isp i równoległe ja chcę używać isp i wykorzystać wewnętrzny oscylator Attiny gdyż robię sterownik do markera paintballowego, a tam jest niewiele miejsca i w grę wchodzi tylko SMD. Program pisałem w C na 8051 a dokładnie na AT89C4051 przy użyciu zestawu ZL2MCS51, wszystko ładnie pięknie chodziło lecz okazało się że ten 4051 jest zbyt duży i nie upchnę tego na płytce o wymiarach 48x22 mm, więc musiałem się przesiąść na coś miejszego więc wybór trafił na AVR 8-mio wyprowadzeniowe.

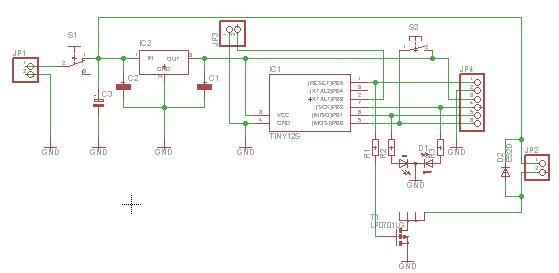
    Wstępnie to będzie coś takiego:
    [AVR] [Attiny13] [Bascom] programator Combo 3
    [AVR] [Attiny13] [Bascom] programator Combo 3[AVR] [Attiny13] [Bascom] programator Combo 3

    Proszę przedstawcie mi treść prostego programu (oscylator wew.) 1 wej i 1 wyj. Dalej powinienem połapać tylko czy trzeba coś pozmieniać w ustawieniach Combo oprócz spowolnionego programowania SPI.
  • #4 9208674
    sp3ots
    Poziom 38  
    Poniżej kod programu migania diody Led podłączonej do pinu nr5 ATTiny13 przez rezystor około 1k do +5V.
    Fuse bity ustawione fabrycznie. Port zmienia stan co około jedną sekundę.
    
    $regfile = "attiny13.dat"
    $crystal = 1200000
    Config Pinb.0 = Output
    Portb.0 = 0
    Led Alias Portb.0
    Do
    Toggle Led
    Wait 1
    Loop
    End
    

    Powodzenia życzę. Stefan
  • REKLAMA
  • #5 9210124
    Dj Amper
    Poziom 11  
    Po podłączeniu układu robię:
    1. AUTODETEKCJA:
    Autodetekcja
    SIGN = 1E,90,07

    2. BLANK CHECK:
    Firmware V3.4 , PC speed = 19 , COM speed = 57600
    Blank check
    Offset 0 : mem=255 / rd=9
    Pamięć układu jest zajęta!

    3. KASOWANIE:
    Firmware V3.4 , PC speed = 12 , COM speed = 57600
    Kasowanie
    Zakończone.

    4. BLANK CHECK:
    Firmware V3.4 , PC speed = 5 , COM speed = 57600
    Blank check
    Offset 90 : mem=255 / rd=48
    Pamięć układu jest zajęta!

    5. PROGRAMOWANIE:
    (wybieram tylko flash 154B bez eeprom)
    Kasowanie
    Postęp - programowanie
    Postęp - weryfikacja
    Offset 4 : mem=24 / rd=149
    Weryfikacja nieprawidłowa!

    5. ODCZYT:
    (tylko FLASH)
    Odczyt
    Zakończone.

    Jego zawartość:
    :1000000009C01895189518189518951895959595EF
    :100010009595959595E9E9BFBFC0E8E8300D0E0EBE
    :100020000F0F1010111112121313141415151616A8
    :100030001717181819191A1A1B1B1C1C1D1D1D1E19
    :100040001F1F202020212222232324242525262689
    :100050002727282829292A2A2B2B2C2C2D2D2D2EF9
    :100060002F2F303031313132333334343535363669
    :100070003737383838393A3A3B3B3C3C3D3D3E3ED9
    :100080003F3F3F4041414242434344444545464649
    :100090004647484849494A4A4B4B4C4C4D4D4E4EB9
    :1000A0004F4F505051515152535354545555565629
    :1000B0005757585858595A5A5B5B5B5C5D5D5E5E9A
    :1000C0005F5F606061616262636363646565666609
    :1000D0006767686869696A6A6B6B6C6C6D6D6E6E78
    :1000E0006F6F7070717172727273737475757676EA
    :1000F0007677787879797A7A7A7B7C7C7D7D7D7E5B
    :100100007F7F8080818182828383848485858586C8
    :100110008787888889898A8A8A8B8C8C8D8D8E8E38
    :100120008F8F9090909192929393949495959696A8
    :10013000979798989999999A9B9B9C9C9C9D9E9E19
    :100140009F9FA0A0A0A1A1A2A3A3A3A4A5A5A6A68A
    :10015000A6A7A8A8A9A9AAAAAAABACACADADAEAEF9
    :10016000AEAF30AFB0B0B1B1B2B2B3B3B4B4B4B5F6
    :10017000B5B6B6B7B8B8B9B9BABABBBBBBBCBCBDEB
    :10018000BDBEBFBFC0C0C1C1C2C2C3C3C4C4C4C559
    :1001900030C5C6C6C7C7C8C8C9C9CACACBCBCCCC6C
    :1001A000CDCDCECECFCFD0D0D1D1D2D2D3D3D4D447
    :1001B000D5D5D6D6D7D7D8D8D9D9DADADBDBDBDCB8
    :1001C000DDDDDEDEDFDFDFE0E1E1E2E2E3E3E4E428
    :1001D000E5E5E6E6E7E7E8E8E9E9EAEAEBEBECEC97
    :1001E000EDEDEEEEEFEFF0F0F1F1F2F2F3F3F4F407
    :1001F000F5F5F6F6F7F7F8F8F9F9FAFAFAFBFCFC78
    :10020000FDFDFDFEFFFFFF000101020202030404E9
    :10021000050506060707080809090A0A0B0B0C0C56
    :100220000C0D0E0E0F0F10101111121213131314C8
    :10023000151516161717181819191A1A1B1B1C1C36
    :100240001D1D1E1E1F1F1F202121212223232424A8
    :10025000252526262727282829292A2A2B2B2C2C16
    :100260002D2D2E2E2F2F3030313132323333343486
    :10027000353536363737383839393A3A3B3B3C3CF6
    :100280003D3D3D303E3E3F3F404040414242434382
    :100290004444454546464747484849494A4A4B4BE6
    :1002A0004C4C4D4D4E4E4F4F505051515252535356
    :1002B0005454555556565757585859595A5A5B5BC6
    :1002C0005B5C305C5D5D5E5E5F5F60606161626271
    :1002D00063636464656566666767686869696A6AB6
    :1002E0006B6B6C6C6C6D6E6E6F6F70707171727227
    :1002F00073737474757576767777787879797A7A96
    :100300007B7B7C7C7D7D7E7E7F7F7F808181828206
    :1003100083838484858586868787878889898A8A76
    :100320008B8B8B8C8D8D8E8E8F8F909091919292E6
    :100330009393949494959696979798989999999A57
    :100340009A9B9C9C9D9D9E9E9F9FA0A0A1A1A2A2C6
    :10035000A3A3A4A4A5A5A6A6A7A7A8A8A9A9AAAA35
    :10036000ABABACACADADAEAEAFAFB0B0B0B1B2B2A6
    :10037000B2B3B4B4B4B5B6B6B7B7B8B8B9B9BABA17
    :10038000BBBBBCBCBDBDBEBEBFBFC0C0C0C1C2C286
    :10039000C3C3C4C4C4C5C6C6C7C7C730C8C8C9C993
    :1003A000CACACBCBCCCCCCCDCECECFCFD0D0D0D177
    :1003B000D2D2D3D3D4D4D5D5D5D6D7D7D8D8D9D9E6
    :1003C000DADADBDBDCDCDCDDDEDEDFDFE0E0E1E156
    :1003D000E2E2E3E3E4E4E5E5E6E6E7E7E7E830E880
    :1003E000E8E9EAEAEBEBECECECEDEEEEEFEFF0F047
    :1003F000F0F1F2F2F3F3F4F4F5F5F6F6F7F7F8F8B6
    :00000001FF
    


    Jak nie da rady to zrobię w poniedziałek jakiś prosty programator i wtedy spróbuje.

    Link do mojego programatora:
    http://www.progstar.com.pl/combo3/

    Chyba, że to wina przejściówki USB/RS ale wątpię. Jutro zrobię adaptor z dip8 na smd i sprawdzę jak programuje równolegle.[code]
  • REKLAMA
  • #6 9210368
    Wojtek75
    Poziom 24  
    Bawiłeś się Lock-bit? Chyba tak bo wygląda na to że masz włączone zabezpieczenie na zapis i odczyt z układu.
  • #7 9210666
    Dj Amper
    Poziom 11  
    Nic nie zmieniałem ustawienia takie jak w pierwszym poście w drugiej miniaturze.
    Teraz za każdym razem mi ją wykrywa prędzej musiałem mieć coś z fusami na mieszana bo chyba miałem wszystkie odznaczone.

    Dzisiaj dostałem tine13 t dipie i po programowaniu także weryfikacja nieprawidłowa tylko, że mogę ją kasować.

    Robię programator USBasp tylko muszę sprawdzić czy prawidłowo wgra mi atmege8.
    Pamięci 24C... programuje mi wyśmienicie.

    Problem rozwiązany dzięki pomocy producenta: źle działa przez przejściówkę.
    Bezpośrednie podłączenie przez RS załatwiło sprawę.
    Dziękuję za zainteresowanie.
REKLAMA