logo elektroda
logo elektroda
X
logo elektroda
REKLAMA
REKLAMA
Adblock/uBlockOrigin/AdGuard mogą powodować znikanie niektórych postów z powodu nowej reguły.

Vectra 2006 - Oświetlenie tablicy rejestracyjnej po odblokowaniu zamków

kidu22 27 Gru 2011 19:54 4152 12
REKLAMA
  • #1 10310258
    kidu22
    Poziom 35  
    Mam pytanie czy tablica rejestracyjna po odblokowaniu zamków powinna się świecić i ile minut i czy można to zmienić.
    Oczywiście zamknięcie zamkiem powoduje zgaszenie oświetlenia.
    Albo kawałek schematu.
  • REKLAMA
  • Pomocny post
    #2 10310291
    Ireneo
    Poziom 42  
    Powinna też zapalać się jak otwierasz klapę bagażnika.
  • #3 10310357
    kidu22
    Poziom 35  
    Lampka oświetlenia bagażnika zapala się wraz z otwarciem bagażnika, oświtlenie tablicy zapala się wraz z odbezpieczeniem drzwi, nie mylić z ich otwarciem.
    Po prostu naciskam przycisk otwierania na drzwiach i drzwi się odryglowują i zapala lampka tablicy rejestracyjnej.
    I tak sobie świeci.
  • Pomocny post
    #4 10310401
    decybel91
    Poziom 42  
    Tylny REC i tu jest buba. Fajnie się je naprawia.
  • REKLAMA
  • Pomocny post
    #6 10314983
    Konto nie istnieje
    Konto nie istnieje  
  • REKLAMA
  • Pomocny post
    #7 10316242
    miler80
    Poziom 34  
    Maksymalny czas świecenia, aktywności można ustawić na 20 min. może to być nie usterka tylko normalne działanie.
  • #8 10324521
    kidu22
    Poziom 35  
    Tył opanowany.
    Mam pytanko czy można mechanicznie wysterowac centralny zamek z kluczyka kierowcy?
    Bo u mnie nie można, jak sie rozpatrzyłem w drzwiach.
  • Pomocny post
    #9 10325588
    wopor
    Poziom 32  
    Cóś kolega kidu przekombinował? jak wysterować ?otworzyć ?, nie kumam albo ciepełko na urlopie tak działa :cry:
  • #10 10329078
    kidu22
    Poziom 35  
    Jest sylwestra a ja się pier.... z tą szmatą.

    Jest tak że coś pobiera prąd w komorze silnika bo tam słychać cyk cyk cyk pobór prądu wtedy wzrasta do 2 A w impulsie, wisi to na bezpieczniku F31 W komorze silnika 60A.

    Odpiąłem cały osprzęt silnika : egr, reg cisnienia, podgrzewacz paliwa etc, i pompe wspomagania i dalej to samo.
    Także wycieraczki, moduł świec, moduł wentylatów, sprężarke klimy, ABS.
    Aktywuje się to po ok 5 minutach od wyjscia z samochodu !
    Wyciąganie małych bezpieczników nie wyłącza tego .
    I co to q.... jest?
  • REKLAMA
  • Pomocny post
    #12 10333563
    miler80
    Poziom 34  
    CIM??
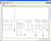
    Zamieszczę schemacik:
    Vectra 2006 - Oświetlenie tablicy rejestracyjnej po odblokowaniu zamków
    Bezpiecznik F31 odpowiaza za Underhood Electrical Centre.
  • #13 10334665
    kidu22
    Poziom 35  
    Mam schemat i F31 zasila pół skrzynki w kabinie.
    Ale wywalenie wszystkich bezpieczników nic ne dje , podejrzewam wiązkę w podszybiu, ale co tak tyka jest jakiś zawór w dole silnika.
    Jutro odepne alternator i rozrusznik bo to się staje śmieszne.

    Nawet ze stetoskopem nie doszedłem a osłuchałem wiele.
REKLAMA