logo elektroda
logo elektroda
X
logo elektroda
REKLAMA
REKLAMA
Adblock/uBlockOrigin/AdGuard mogą powodować znikanie niektórych postów z powodu nowej reguły.

AD557JN - przetwornik cyfrowo analogowy do PC

zasoby 30 Sty 2005 18:20 4220 2
REKLAMA
  • AD557JN to 16 pinowy przetwornik cyfrowo analogowy. Posiada 8 bitowe wejście czyli idealnie nadaje się do wykorzystania dla portu równoległego komputera. Kolejne dwa piny to uziemienia (minusy) GND. Jest także pin 11 do zasilania w zakresie 4.5V do 5.5V. Oprócz tego piny chip select i chip enable, które nie są używane (podłączone do GND) w przypadku sterowania układu portem równoległym. Natomiast piny 14,15,16 są ze sobą zwarte i wyprowadzone jako napięcie wyjściowe. Poprzez ustawianie stanów na 8 bitach (piny od 1 do 8) możemy regulować Vout w zakresie od 0 do 2,56V z krokiem co 10mV. I tak np. ustawiając same jedynki, na Vout pojawi się napięcie 2,56V.

    AD557JN - przetwornik cyfrowo analogowy do PC

    Z napięciem 2,56V niewiele można zrobić. Potrzebne jest jakiś wzmacniacz napięcia, pokazano to w przykładowym zastosowaniu - czyli zasilacz o sterowanym napięciu za pomocą komputera. Zasilacz o napięciu 0V do 12,75V sterowany cyfrowo z krokiem 0,05V o prądzie wyjściowym około 2A. R3 powinien być przynajmniej 1W. TR1 należy umieścić na radiatorze w przypadku małych napięć i wysokich prądów.

    AD557JN - przetwornik cyfrowo analogowy do PC

    Do sterowania portem komputera jest bardzo dużo aplikacji. Można pokusić się o napisanie własnego programu w Visual Basic z wykorzystaniem bilbioteki inpout32.dll ze swoim interfejsem.



    Zastosowań AD557JN może być bardzo wiele...


    Potrafisz tłumaczyć noty katalogowe i artykuły? Zamieść opisy ciekawych scalaków!

    Fajne? Ranking DIY
    O autorze
    zasoby
    Poziom 23  
    Offline 
    zasoby napisał 784 postów o ocenie 432, pomógł 4 razy. Jest z nami od 2002 roku.
  • REKLAMA
  • #2 1184120
    Johny_Szczecin
    Poziom 17  
    Scalak jest rzeczywiście ciekawy i ... dość wiekowy. Był drogi do niedawna - z tego co pamiętam to w TME pół roku temu kosztował ponad 60zł, a teraz już tylko 49 zl. Jeżeli ktoś ma dostęp do takich układów to naprawdę wiele ciekawych urządzeń można złożyć za ich pomocą - ja mam zasilacz na tym przetworniku. Jakby ktoś chciał okazyjnie kupić pare tych scalaków to mam jeszcze kilka - nie są najnowsze ale działają (mam ich jeszcze około ośmiu). Gdyby ktoś był zainteresowany to proszę pisać na priv'a.
  • #3 1534596
    zasoby
    Poziom 23  
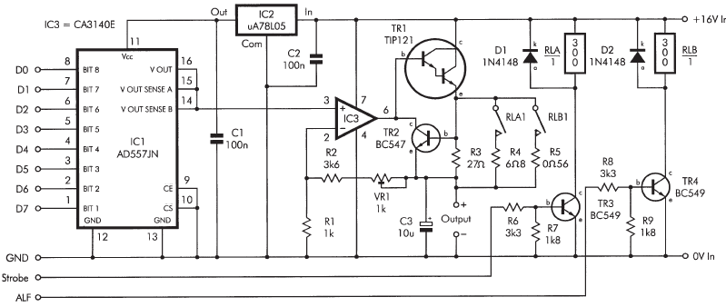
    Podobne rozwiązanie zasilacza regulowanego przez port LPT. Tym razem o większej wytrzymałości prądowej do prawie 1A. Ograniczenie prądowe jest także sterowane przez LPT sygnałem Strobe i ALF

    Prosty program w Visual Basic 6.0

    Cytat:

    Private Sub Command1_Click()
    Out &H37A, 3
    End Sub
    Private Sub Command2_Click()
    Out &H37A, 2
    End Sub
    Private Sub Command3_Click()
    Out &H37A, 1
    End Sub
    Private Sub Form_Load()
    Out &H37A, 3
    End Sub
    Private Sub HScroll1_Change()
    Out &H378, HScroll1.Value
    Label1.Caption = HScroll1.Value / 20
    End Sub
REKLAMA