logo elektroda
logo elektroda
X
logo elektroda
REKLAMA
REKLAMA
Adblock/uBlockOrigin/AdGuard mogą powodować znikanie niektórych postów z powodu nowej reguły.

Alan 109 + Antena CB LTC Carbonium 105 - nadawanie tylko 1,5 km, co zrobić?

patry2k 03 Kwi 2013 18:11 4029 18
REKLAMA
  • #1 12149991
    patry2k
    Poziom 9  
    Witam. Posiadam od wczoraj radyjko Alan 109 + Antena CB LTC Carbonium 105 Magnes.
    Odbiór jest w miarę ok. (10 km na dzisiejszą pogodę) Ale za to nadawanie to tylko 1,5 km. Co może być tego przyczyną ? Dzisiaj miałem problem z nadawaniem bo kabelek od mikrofonu był odlutowany to go przylutowałem i było ok. Objawy tego były takie, że tx dioda się zapalała ale mnie nie było słychać. Później ten problem zniknął, ale za to teraz moje nadawanie to 1,5 km tylko..
  • REKLAMA
  • #2 12150016
    excray
    Poziom 41  
    Prawdopodobnie nie wyregulowana antena.
  • #3 12150034
    patry2k
    Poziom 9  
    radio było strojone z tą anteną jakiś rok temu, ale później leżało nieużywane. Dzisiaj mi powiedzieli, że w taką pogodę szkoda stroić bo to nic nie da.
  • #4 12150051
    excray
    Poziom 41  
    W takim razie rozstroiło się albo masz jakiś problem z końcówką mocy. W zasadzie SWR-miarka wszystko pokaże.
  • REKLAMA
  • #5 12150074
    SP5ANJ
    Spoczywaj w Pokoju
    Witam.
    patry2k napisał:
    Ale za to nadawanie to tylko 1,5 Km. Co może być tego przyczyną ?

    Mniejsza moc nadajnika niż tą, którą podają w katalogu czy danych technicznych.

    Piszesz, że :
    Cytat:
    Dzisiaj miałem problem z nadawaniem bo kabelek od mikrofonu był odlutowany to go przylutowałem i było ok. Objawy tego były takie, że tx dioda się zapalała ale mnie nie było słychać.

    Co świadczyłoby o tym, iż ktoś "grzebał" już w tym radiu a już na 100% w mikrofonie.
    Możliwe, że radio nie jest nowe i już było eksploatowane - ponieważ urwany kabelek od mikrofonu świadczy o takim zużyciu materiałowym.

    Cytat:
    Dzisiaj mi powiedzieli, że w taką pogodę szkoda stroić bo to nic nie da.

    Możemy chyba przyjąć, że antena jest jednak zestrojona na niski WFS. :?:
    Takich fachowców, którzy tak "gadają" to omijałbym szerokim łukiem i nie przyznawałbym się, że u nich bywałem.


    Pozdrawiam.
  • REKLAMA
  • #6 12150369
    patry2k
    Poziom 9  
    Tak, radio nie było nowe. Dostałem je używane. Z tym , że było bardzo mało używane i kabelek urwał się przez przypadek po prostu.

    Czyli co, jechać na miernik i na początek je zestroić?
  • #7 12153930
    patry2k
    Poziom 9  
    Byłem dzisiaj na sprawdzeniu i Pan powiedział, że antena jest dobrze zestrojona. A odległość nadawania też zależy jak jest ustawiony Sq oraz RFgain. Mówił żeby rozkręcić na maks Sq a na granicy szumów ustawić RF. Mówi, że na tej antenie spokojnie 5-10 km powinien być zasięg. Co o tym myślicie ?
  • REKLAMA
  • #8 12155464
    lukaszcafe
    Poziom 14  
    Squelch oraz rf gain nie mają nic wspólnego z nadawaniem!
    Rf Gain to czułość odbioru a squelch to nic innego jak blokada szumów.
    Piszesz,że pan poqwiedział,żeby na maksa rozkręcić squelch.Pomyliłes się chyba,lub trafiłeś na cudownego pana fachowca.
    Rf gain maksymalnie w prawo,a blokade na próg zadziałania.Czym bardziej przekręcony w prawo potencjometr squlelcha,tym słyszysz czystsze,bliższe rozmowy.

    Dodano po 2 [minuty]:

    Popieram kolegę powyżej,trzeba sprawdzić,jaka moc wychodzi z radia,być może coś się już dzieje z driverem stopnia mocy.
  • #9 12155500
    patry2k
    Poziom 9  
    na pewno ? ten mały potencjometr to RF-gain to ma być na granicy szumów. A ten duży z tyłu na maksa w prawo. Tak mi powiedział i ustawił pan w serwisie. Po czym powiedział, że bedzie mnie słychać baaardzo daleko.. także ja już nie wiem. Niby wszystko dobrze a jest do du*y. Jutro pojade do innego serwisu i niech zmierzą radio pod sztucznym obciążeniem.,

    Dodano po 3 [minuty]:

    a powiedz mi jeszcze jeśli to ten driver mocy to jakie mogą być koszty naprawy? (tak mniej wiecej oczywiście)
  • #10 12155703
    lukaszcafe
    Poziom 14  
    Sq jest w środku,rf gain na zewnątrz.
    Więc ten zewnętrzny,większy maksymalnie w prawo,a środkowy,mniejszy od lewej strony w prawo,do zaniku szumów.
    Zmień serwis.Facet robi Cie w konia,chyba,że masz połączenia potencjometrów zamienione,a w to nie wierzę...
    Co do naprawy drivera to różnie,od 30 zł w zwyż ,zależy jaki serwis i fachowiec, miałem kiedyś klienta,który przyjechał z radiem od fachowca z wymienioną końcówką mocy i driverem,gość skasował go 100 zł a radio jak nie nadawało,tak nie nadawało.
    Po rozkręceniu okazało się,że radio było w środku nie ruszone,a przyczyna tkwiła gdzie indziej.Naprawiłem co trzeba,a klient z k....mi i ch...mi na ustach pojechał po swoje pieniądze do "specjalisty"
    W dzisiejszych czasach,trzeba na takie pseudowarsztaty uważać.
  • #11 12155735
    patry2k
    Poziom 9  
    no no teraz się zgadza. Po prostu My sie nie zrozumielismy. :)
    no ale skasował tylko 5 zł za sprawdzanie strojenia anteny. Więc nie pomógł i nie zaszkodził. Dobrze wiedzieć mniej więcej w cenach żeby nie było niespodzianek.
    A powiedz mi czy uszkodzona końcówka mocy może być przyczyną słabego nadawania ?
  • #12 12155767
    lukaszcafe
    Poziom 14  
    Może być przyczyną , ale przeważnie uszkodzenie objawia się zupełnym brakiem nadawania.
  • #13 12155788
    patry2k
    Poziom 9  
    Ok. Jeśli antena jest ok to w wyniku eliminacji pozostaje mi końcówka mocy oraz driver stopnia mocy. Dowiem się jakie są wyniki pomiaru i napiszę tutaj. Bo widzę, że tu przynajmniej jest kilka osób, które się znają i wypowiecie się czy jest ok.
  • #14 12155848
    marcin273
    Poziom 17  
    Sprawdź wtyczkę od anteny może oplot dotyka na razy do gorącej żyły. Sprawdź łączność wieczorem, kiedy są mniejsze szumy najlepiej z kimś, kto ma rozkręcone radio na maxa.
  • #15 12155873
    patry2k
    Poziom 9  
    Dzisiaj była wtyczka od anteny podłączana pod mierniki. I było też sprawdzane przejscie czy ma i czy nie ma zwarcia antena i było ok. Więc Antenkę eliminujemy.
  • #16 12159107
    lukaszcafe
    Poziom 14  
    Jaka moc wychodzi z radia? Jaki antena ma SWR?
  • #17 12159360
    Konto nie istnieje
    Poziom 1  
  • #18 12162991
    patry2k
    Poziom 9  
    Kolego ja wiem o tym. Napisałem co mi powiedzieli "specjaliści". A to, że pana w serwisie nawet nie obchodziło gdzie stoi antena to nie mam na to wpływu. Dlatego pojechałem do kogoś innego aby ją zestroił. Gdybym miał mierniki to zamiast opisywać wszystko po prostu napisałbym jakie są wyniki pomiarów, prawda? To chyba logiczne.
  • #19 12163210
    SP5ANJ
    Spoczywaj w Pokoju
    Witam.

    Przypominam, że jest to dział serwisowy.
    Regulamin pkt 3.1.17.

    patry2k napisał:
    To chyba logiczne.

    Bez obrazy ale o jakiej tu "logice" piszemy, jeżeli Ty pisząc tu wogóle nie masz pojęcia o tym co Tobie podpowiadają.

    Przykład :
    tematem jest - Słabe nadawanie - nadawanie tylko 1,5 km
    pytanie od kolegi lukaszcafe - Jaka moc wychodzi z radia? Jaki antena ma SWR?
    i teraz :
    Twoja odpowiedź powinna zawierać --- Moc mam taką to a taką a antena ma WFS taki a taki
    A Fachowcy tu będący od razu podpowiadają co masz zmienić/wymienić lub sprawdzić.

    A TY piszesz nam o jakiś Fachowcach, którzy biorą 5zł. za strojenie i nie wiesz czy dobrze ten pomiar wykonali -- bo i skąd masz wiedzieć jak nie czujesz tego tematu radiokomunikacyjnego. :cry:

    Nie jest Naszą tu intencją (na tyn Forum) aby pisać i pisać a raczej sensownie podpowiedzieć aby pytający miał świadomość czy może i jak może "coś" naprawić.

    Przypominam również o zasadach podawania w tytule wszystkich istotnych danych w celu poprawnego zweryfikowania problemu.
    Regulamin pkt 3.1.15 .

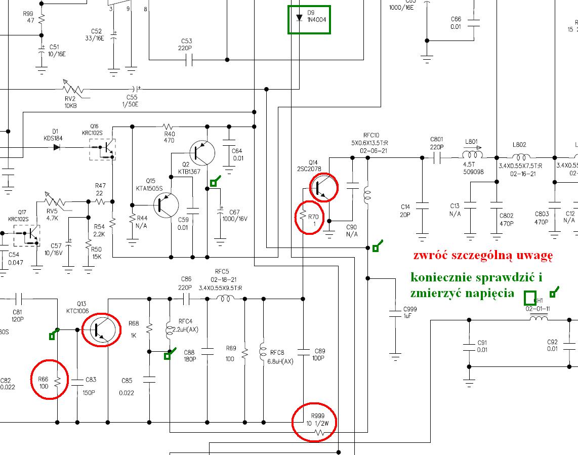
    Próba podpowiedzi.

    Alan 109 + Antena CB LTC Carbonium 105 - nadawanie tylko 1,5 km, co zrobić? Alan 109 + Antena CB LTC Carbonium 105 - nadawanie tylko 1,5 km, co zrobić?


    Pozdrawiam.
REKLAMA