logo elektroda
logo elektroda
X
logo elektroda
REKLAMA
REKLAMA
Adblock/uBlockOrigin/AdGuard mogą powodować znikanie niektórych postów z powodu nowej reguły.

Pioneer DEH-2130R jak zrobic wejscie liniowe ???

galien 12 Maj 2005 23:25 4933 7
REKLAMA
  • #1 1487609
    galien
    Poziom 12  
    Witam, mam nastepujacy problem. Posiadam radyjko Pioneer DEH-2130R ktory ledwo ledwo czyta plyty CD. Chcialbym podlaczyc do niego Discmana MP3 i sluchac plyt z Discmana przez radyjko.

    Podejrzewam ze nalezalo by dorobic jakies wejscie liniowe w tym radiu, ale nie wiem jak to zrobic. Bardzo prosil bym o pomoc (dokladny opis czynnosci). Lub ewentualnie inny sposob na podlaczenie Discmana do radia.

    Dzieki.
  • REKLAMA
  • Pomocny post
    #2 1487738
    katoda
    Poziom 20  
    Zeby zrobić wejście liniowe to musisz się podpiąć bezpośrednio na wejścia sygnałowe końcówki mocy. Sygnał podajesz poprzez kondensatory 470nF na przełącznik którym zmieniasz wejścia końcówek na discmana lub radio. Pamiętaj że w tym przypadku musi to być przełącznik 4-ro sekcyjny i po stronie discmana musisz zewrzeć lewy tył z lewym przodem i prawy tył z prawym przodem aby było słychać dźwięk we wszystkich głośnikach. Przełącznik montujesz w środku radia tak aby był dostępny po zdięciu panela. Możesz też zrobić wejście wcinając się przełącznikiem pomiędzy tuner i audio procesor wtedy będziesz miał możliwośc regulacji dźwięku w radiu i wystarczy przełącznik dwu sekcyjny na kanały lewy i prawy gdyż podział sygnału na tył/przód odbywa się dopiero w procesorze i do końcówki mocy już dochodzą 4 kanały. Podstawowym problemem mogą być zakłucenia indukowane na przewodzie od discmana i tu niestety trzeba poszukać doświadczalnie odpowiedniego miejsca do podłączenia masy przewodu (na stałe poza przełącznikiem)

    Pozdrawiam
  • REKLAMA
  • #3 1488172
    galien
    Poziom 12  
    Zamierzalem zalozyc gniazdo montazowe typu "maly Jack" z tylu radia i tam podpiac przewud od Discmana. Wtedy mase moglbym poprowadzic bezposrednio z tego gniazda do obudowy radia lub bezposrednio do przewodu masowego.

    Wszystko ladnie pieknie, wybiore raczej podpiecie pod tuner. Ale czy mozna uniknac przelacznika? Tzn, czy mozna podpiac sie np. pod tuner fal AM tak zebym radiem mogl sterowac wlaczanie Discmana i zeby FM chodzilo normalnie???
  • REKLAMA
  • #4 1489798
    galien
    Poziom 12  
    A dlaczego mam podlaczac sygnal przez kondensator 470 uF ?
    Z tego co wiem to kondensatory obcinaja niskie czestotliwosci. A ten o wartosci 470uF powinien ucinac ponizej 85 Hz (filtr gornoprzepustowy)

    Podlaczyc go szeregowo jak w glosnikach czy rownolegle ?

    Dodano po 4 [minuty]:

    Sorki, juz sie poprawiam.
    Tam jest 470 nanofaradow a nie mikro. Przepraszam , niezauwazylem.
    Ale w takim razie bedzie ucinal cala czestotliwosc, im nizsza tym bardziej. Wiec jak to z tym jest?????
  • Pomocny post
    #5 1489907
    katoda
    Poziom 20  
    O pasmo przenoszenia nie musisz się martwić to jest sygnał o małym napięciu i wszędzie tam są kondensatory separujące (podpięte szeregowo na sygnale) 470nF ~ 1uF. Tuner AM jest monofoniczny i zazwyczaj wchodzi tylko jednym sygnałem na audioprocesor choć trzeba by to sprawdzić na schemacie tego radia . Pozatym możesz mieć wtedy problem z automutingiem (głowica steruje cyfrowo procesorem) Ja normalnie daje przełącznik i mocuje go w radiu tak aby po otwarciu lub wyjęciu panela można było wygodnie go przełączyć.

    Pozdrawiam :)
  • REKLAMA
  • #6 1489924
    galien
    Poziom 12  
    Ok, to wszytko fajnie. Juz sie nie martwie.
    Nie wiem tylko w ktore miejsce dokladnie mam podlaczyc ten przelacznik, bo nie mam schematu. Chyba musze kupic troche punktow, bo nie moge nic sciagnac. A jest schemat na stronie.

    Dodano po 2 [godziny] 50 [minuty]:

    Mam schemat radia. I zauwazylem cos ciekawego. Do procesora "wyboru zrodla i regulacji glosnosci" wchodza sygnaly: z tunera i z CD (po 2 kanaly na tuner i na CD) oraz jest jeszcze trzecie wejscie na sygnal z trzeciego zrodla. I tam nie ma nic podlaczonego.

    Moze z tego skrzystac?

    Jest jeszcze 4 wejscie, do ktorego tez nie ma nic podlaczonego
    ( z tym ze to wejscie sklada sie z + i - na oba kanaly, a wewnatrz ukladu jest separator sygnalu z tego wejscia)

    Zerknij na zdjecia :


    Dodano po 1 [minuty]:

    K... , jak sie te zdjecia zalacza ?

    Dodano po 9 [minuty]:

    wysylam te zdjecia w zalacznikach...

    Pozdrowka :-)
  • Pomocny post
    #7 1490672
    katoda
    Poziom 20  
    Zazwyczaj są wolne wejścia ale jak pewnie zauważyłeś całość jest sterowana cyfrowo więc nie zaktywujesz tych wolnych wejść :( Pozostaje wciąć się w wejście tunera przed kondensatorami (niech separują procesor od wyłącznika ) i przełanczać ręcznie wejście procesora pomiędzy istniejącym tunerem a Twoim dodatkowym wejściem :) Możesz podesłać mi schemat na katoda(_at_)tlen.pl to jeszcze się mu dokładnie przyjżę (obecnie przebywam poza krajem i niemam dostępu do swoich zbiorów :D)

    Katoda
  • Pomocny post
    #8 1493680
    katoda
    Poziom 20  
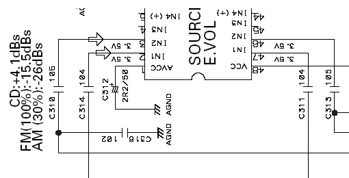
    Nawiązując do rozmowy narysowałem układ który automatycznie włączy dodatkowe wejście po przełaczeniu tunera na AM. Styki przekaźnika wepnij bezpośrednio za głowicą tunera. Na wejściu IN CD daj kondensatory 470nF.
REKLAMA