logo elektroda
logo elektroda
X
logo elektroda
REKLAMA
REKLAMA
Adblock/uBlockOrigin/AdGuard mogą powodować znikanie niektórych postów z powodu nowej reguły.

[AVR][BASCOM] - Duchy na dużym wyświetlaczu LED

J0e 29 Sty 2018 22:08 903 7
REKLAMA
  • #1 16998563
    J0e
    Poziom 8  
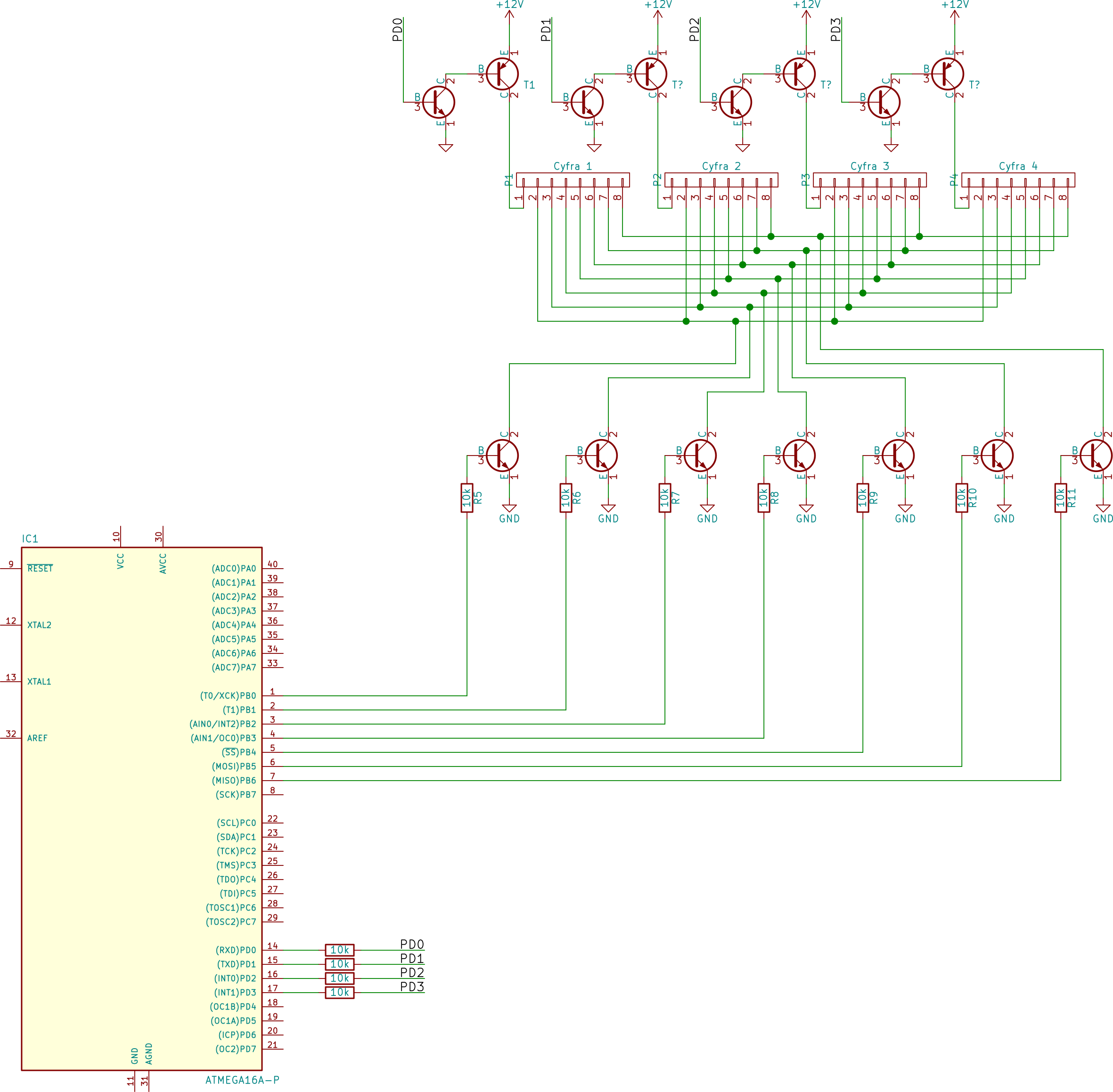
    Po wielu miesiącach powracam z kolejnym pytaniem o zegar zbudowany z taśm led. Otóż problem polega na tym, że na wyświetlaczu pojawiają się duchy, na ułamek sekundy na jednej cyfrze zapala się wartość z drugiej, tak jakby cyfra nie zdążała się do końca wygasić.

    Schemat układu:

    [AVR][BASCOM] - Duchy na dużym wyświetlaczu LED

    Kod BASCOM:

    Kod: VB.net
    Zaloguj się, aby zobaczyć kod


    Gorąco proszę o pomoc, wypróbowałem już wszystko co mi przyszło do głowy, zmieniłem kod, zmieniłem tranzystory na nowe, wyświetlacz uparcie jednak nie chce współpracować.
  • REKLAMA
  • #2 16998687
    pawlik118
    Poziom 32  
    dodaj małe opóźnieniau po reset C1, reset C2 ... Tranzystory od wyboru aktywnego wyświetlacza też potrzebują czasu aby się wyłączyć.
    licznik możesz zdefiniować jako typ word
    Counter0 chyba nigdzie nie jest zdeklarowana
    I najważniejsze - z bazy T1 (i analogicznie pozostałych) powinien iść rezystor do kolektora NPN - w tym momencie nic nie ogranicza prądu tych tranzystorów!!
    Brak rezystorów do wyświetlacza
  • REKLAMA
  • #3 16998695
    mr.Sławek
    Poziom 32  
    Problem może być z czasem przełączania tranzystorów. Można to rozwiązać po stronie hardware (rezystory B-E tranzystorów multiplexujących) lub programowo - dodając opóźnienie po komendzie "reset cx" i/lub przed komendą "set cx".
  • REKLAMA
  • #4 16998852
    J0e
    Poziom 8  
    Counter0 jest z tego co mi wiadomo zmienną "systemową", jak timer0 etc.
    Rezystory są już wbudowane w taśmę LED, nie ma ich na płytce.
    Dodałem opóźnienie, niestety nie pomogło, dalej pojawiają się duchy :/
  • #5 16999013
    Konto nie istnieje
    Konto nie istnieje  
  • #6 16999153
    BlueDraco
    Specjalista - Mikrokontrolery
    Zacznij od zmian w schemacie - to nie ma prawa poprawnie działać - usmażysz tranzystory lub wyświetlacz. Kod może nieoptymalny, ale chyba to nie on generuje "duchy". Tranzystory mogą nie wychodzić z nasycenia, mają przekroczone dopuszczalne prądy baz.
  • #7 16999191
    pawlik118
    Poziom 32  
    Dodanie rezystorów w bazie tranz. PNP to pierwszy punkt do zmian w tym projekcie.
    Co do Bascoma - nieczytelny? To chyba jeden z najbardziej czytelnych języków programowania..
  • REKLAMA
  • #8 16999493
    Konto nie istnieje
    Konto nie istnieje  
REKLAMA