logo elektroda
logo elektroda
X
logo elektroda
Adblock/uBlockOrigin/AdGuard mogą powodować znikanie niektórych postów z powodu nowej reguły.

Nadajnik podczerwieni

robert_ugo 15 Wrz 2005 14:27 12080 23
  • #1 1820278
    robert_ugo
    Poziom 11  
    Chciałbym poprosić o schemat nadajnika podczerwieni, który by cały czas nadawał bez żadnych odstępów (nie jak to się dzieje w pilocie). Nadajnik musi tylko świecić światłem podczerwonym i mieć zasięg 2-4m. Dokładniej mi chodzi mi o to, żeby zamontowana we własnej roboty odbiorniku podczerwieni dioda świeciła światłem ciągłym.
  • #2 1820303
    medicb
    Poziom 28  
    W pilotach zasięg uzyskuje się przez króciutkie impulsy o dużym prądzie. Jeżeli dioda ma pracować w ciągły sposób, to wystarczyłoby podłączyć ją do zasilania przez opornik, ale cienko to widzę. Gorzej z odbiornikiem, bo wtedy nie mógłby odróżnić światła dziennego od twojej diody nadawczej. W grę wchodzi praca impulsowa.
  • #3 1821139
    robert_ugo
    Poziom 11  
    Praca impulsowa... A jaka może być najmniejsza ilość impulsów na sekundę, żeby układ miał zasięg 2m?
  • #4 1821201
    medicb
    Poziom 28  
    Przypomniało mi sie, że kiedyś w EP czy EdW był taki artykuł "Prosty tor podczerwieni". Można też użyć w roli odbiornika układ TFMS5360 i w roli pilota generatorek 36kHz z diodą podczerwieni.
  • #5 1823055
    marek_Łódź
    Poziom 36  
    medicb napisał:
    Przypomniało mi się, że kiedyś w EP czy EdW był taki artykuł "Prosty tor podczerwieni". Można też użyć w roli odbiornika układ TFMS5360 i w roli pilota generatorek 36kHz z diodą podczerwieni.


    Transmisja modulowana pozwala na uzyskanie znacznie większego zasięgu, czy w drugą stronę zmniejszenie strumienia światła przy krótkich dystansach (zmniejszenie prądu sterującego diodą). Proponuję użycie układów odbiorczych TSOP17xx (np. TSOP1736) i nadajnika z generatorem 36kHz modulującym sterowanie LEDa.
  • #6 1831407
    robert_ugo
    Poziom 11  
    Czyli jakie elementy są mi potrzebne i jak je złożyć w całość?
  • #7 1831508
    marek_Łódź
    Poziom 36  
    robert_ugo napisał:
    Czyli jakie elementy są mi potrzebne i jak je złożyć w całośc?

    1. Generator 36kHz np na układzie 555 z możliwością ew. dostrojenia (schemat w datasheet lub/i na elektroda.pl)

    2. Tranzystor sterujący diodą nadawczą przez niewielki opornik (temat sterowania led był na elektroda.pl)

    3. Dioda LED IR

    4. Odbiornik TSOP1736 i element sterowany z jego wyjścia

    5. Zasilanie
  • #8 1831558
    robert_ugo
    Poziom 11  
    Ok, ale jak to złożyć? Trochę zielony jestem.

    P.S. Odbiornik IR, który składa się z 5 elementów budowałem kilkakrotnie, jeżdżąc do sklepu elektronicznego, więc proszę o wyrozumiałość.
  • #9 1831611
    marek_Łódź
    Poziom 36  
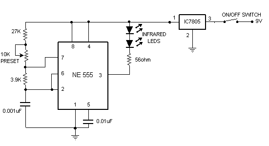
    Można tak (nie chciało mi się rysować, więc poszukałem). Pobrałem z http://www.electronic-circuits-diagrams.com/alarmsimages/alarmsckt19.shtml (pierwotne źródło na rysunku). Zamiast przekaźnika możesz dać dowolny inny odbiornik, oczywiście układy nadajnika i odbiornika można zasilać z różnych źródeł. Częstotliwość generatora ustawić na max zasięg (zależnie od wersji TSOP na 36, 38 lub 40 kHz). W przypadku obciążenia poniżej 5mA tranzystor w odbiorniku można pominąć.

    Nadajnik podczerwieni
  • #10 1831707
    robert_ugo
    Poziom 11  
    Czyli muszę zbudować takie coś:

    Nadajnik podczerwieni
  • #11 1831886
    marek_Łódź
    Poziom 36  
    robert_ugo napisał:
    Czyli muszę zbudować takie coś:
    Mniej więcej. Nie ma przymusu stosowania 7805, można to zasilić z 9V, 12V, itp. Opornik w szereg z diodami (diodą) można dobrać tak, żeby zmniejszyć prąd (jeśli nie wpłynie to na zasięg - niezawodność).

    robert_ugo napisał:
    Czyli muszę zbudować takie coś:
    No i jeszcze odbiornik (coś chyba będziesz z niego sterował - diodę LED?).

    Gdyby układ nie dawał zasięgu (w co wątpię), można dać więcej diod nadawczych w szereg albo sterować je przez tranzystor i mniejszy opornik (oczywiście w granicach dopuszczalnych prądów).
  • #12 1832341
    robert_ugo
    Poziom 11  
    Mi tylko o to chodzi, żeby działało i żeby dioda ir świeciła w miare ciągłym światłem. Wspominałem chyba że już mam odbiornik. Zbudowałem go na odbiorniku TSOP 1736. Odbiornik działa na zasadzie że gdy wykryje światło podczerwone zapala diode. Teraz właśnie szukam sposobu na ciągłe świecenie tej diody.
  • #13 3778119
    Damianmd
    Poziom 12  
    Witam.
    Zrobiłem zgodnie ze schematem - wszystko działa, pilot nie potrzebuje potencjometru 20k; zasięg u mnie w domu ok. 9 metrów bez problemu, ale mam taki mały problem - kupiłem zestaw do samomontażu odbiornika TV 36kHz, każdy pilot może go uruchomić. Okazuje się, że światło dzienne też może go uruchomić i co teraz?
  • #15 3814434
    Damianmd
    Poziom 12  
    _jta_ napisał:
    To wygląda na to, że nie odfiltrowałeś składowej stałej (lub wolnozmiennej) - zwarty kondensator?



    Tzn.?? Proszę jaśniej, jestem początkujący.
    Pozdrawiam.
  • #17 3816531
    Damianmd
    Poziom 12  
    _jta_ napisał:
    A może Ty opisz, co zmontowałeś? bo bez tego to jak zabawa w ciuciubabkę...


    W załączniku dodaję schemat odbiornika

    Dioda odbiorcza TSOP1736.

    Zasięg około 15 metrów w nocy.
    Wzbudza układ każdy pilot do TV RTV i wszystko, co emituje 36kHz.

    Do uruchomienia przekaźnika muszą być 2 szybkie sygnały; odstęp między nimi <1 s (około).

    Zastosowałem układ do zapalania światła przed budynkiem, ogólnie wszystko dobrze, pilot sprawny, zasięg dobry, uruchamia się bez problemu, ale...
    Gdy na odbiornik padają promienie słoneczne i gdy przysłonię na ułamek sekundy diodę odbiorczą, promienie słoneczne wzbudzają przekaźnik.

    Pozdrawiam.
  • #18 3816730
    _jta_
    Specjalista elektronik
    Według katalogu (sprawdziłem w dwóch różnych), CD4538 przy połączeniu wejścia B z masą
    nie powinien reagować na sygnały, więc coś chyba w tym schemacie jest pomylone - sprawdź to.

    Nie mam danych tego TSOP - czy on ma reagować na dowolny sygnał, czy tylko na zmienny 36kHz?
    Jeśli na dowolny, to trzeba dodać jakiś filtr; jeśli tylko na zmienny, to poczytać jego dane w katalogu
    - jak może się zachować przy silnym oświetleniu, np. ile prądu może pobierać - może zasilanie siada?

    Poza tym może by nie ładować na Elektrodę takich dużych plików - zmniejszyłem w twoim rozmiary
    4-krotnie, ograniczyłem go do 4-ch kolorów, i zrobił się duuużo mniejszy, a czytelność taka sama...
    Nadajnik podczerwieni
    no, jak ktoś lubi szczegóły: dodaję zmniejszony 2 razy, można pooglądać raster druku. ;)
    Usuń ten swój rysunek, szkoda zajmować prawie 2MB miejsca na dysku serwera Elektrody.
  • #19 3903620
    Damianmd
    Poziom 12  
    A jaki układ najprościej i najtaniej zastosować, aby odbiornik działał na zasadzie włącz/wyłącz, tzn. żeby przekaźnik włączał się przy jednym sygnale, a wyłączał przy dwóch?
  • #21 3910913
    Krzych12
    Poziom 12  
    _jta_ napisał:
    A ten TSOP1736 już masz? co on daje na wyjściu?


    Na wyjściu otrzymujesz sygnał modulowany (pozbawiony nośnej 36kHz)
  • #23 3911416
    Damianmd
    Poziom 12  
    Ja wymieniłem TSOP1736 i wszystko chodzi jak należy. To jest po prostu zwykła dioda odbiorcza podczerwieni z filtrem 36kHz.
  • #24 3914189
    Krzych12
    Poziom 12  
    _jta_ napisał:
    A konkretnie? napięcie, prąd (obciążalność), czasy...?

    Na wyjściu TSOPxxxx uzyskasz przebieg o (prawie) takim samym wypelnieniu jak wejściowy - podawany np. na diode IRED
REKLAMA