logo elektroda
logo elektroda
X
logo elektroda
REKLAMA
REKLAMA
Adblock/uBlockOrigin/AdGuard mogą powodować znikanie niektórych postów z powodu nowej reguły.

Przetwornica 12 - 220 v 8W za mala wydajnosc ?

vuker 11 Maj 2003 09:39 2335 6
REKLAMA
  • #1 209114
    vuker
    Poziom 15  
    mam klopot z uzyskaniem maxymalnej mocy z trafa.Calosc zrobilem tak:
    1 atmel 2051 obslugujacy pare zeczy i generuje sygnal dla przetwornicy 50Hz
    2 Tranzystory to IRF740 trafo 10W 220/2*9
    przetwornica generuje 220v ale przy obciazeniu okolo 7-8w spada napiecie do okolo 20V.Montowalem mocniejsze trafa ale bylo podobnie.


    ___________
    VuKeR
  • REKLAMA
  • #2 209229
    ElGregor
    Poziom 23  
    A czy po obciążeniu zaczynają się nagrzewać tranzystory? Może "wychodzą" z nasycenia, wrzuć schemat to spróbuję wskazać przyczynę
  • REKLAMA
  • REKLAMA
  • #4 209316
    piotrekk
    Poziom 17  
    witam
    przede wwszystkim załóż kondensatory na trafie. i od strony wtórnej typu22nF i po stronie wtórnej okolo 47nF.jaki masz współczynnik wypelnienia?
  • REKLAMA
  • #5 209320
    ElGregor
    Poziom 23  
    Przyczyna jaest prosta, spolaryzowałeś bramki mosfetów przez rezystory do +12V a procesor "zwiera" je do masy.
    Procek nie posiada wyjścia typu otwarty kolektor i napięcie na jego wyjściu nie może przekroczyć +5V (dokładnie 5.7V) bo w środku jest dioda zabezpieczająca podłączona do zasilania która zaczyna przewodzić gdy napięcia na nodze przekroczy napięcie zasilania. Tranzystory przy większym obciążeniu wychodzą z obszaru nasycenia i pojawia się na nich dodatkowy spadek napięcia i dlatego napięcie na wyjściu spada.
    Musisz przerobić układ sterowania dokładając np. po jedny dodatkowym tranzystorze na bramkę, jak chcesz to mogę ci to narysować.
    Inna sprawa to dlaczego dałeś po pierwotnej stronie tranzystory na takie duże napięcie? (400V) . Jeśli dasz tranzystory na mniejsze napięcie to będą miały mniejszą rezystancję kanału i będą się mniej nagrzewać (np. IRF540 -> 100V, 0.077Ohm).
    Jeśli masz konkretne pytania zapraszam na GG
  • #6 209322
    vuker
    Poziom 15  
    mialem takie tranzystory za friko.A o schemat poprosze bo myslalem zeby dac 7404 ale...
  • #7 209402
    ElGregor
    Poziom 23  
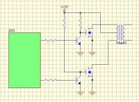
    Masz tu schemat sterowania. Amplituda napięcia na bramkach wyniesie teraz 12V i nie powinno być problemów z kluczami.
    Pamiętaj że teraz stanem aktywnym (otwarty klucz) "0" na wyjściu procesora (poprzednio jedynka), czyli musisz zmodyfikować program.
    Dodatkową zaletą ukłądu jest to, że w momencie resetu MOSFETy nie przewodzą, poprzednio tak było (jedynki na wyjściach)
REKLAMA