logo elektroda
logo elektroda
X
logo elektroda
REKLAMA
REKLAMA
Adblock/uBlockOrigin/AdGuard mogą powodować znikanie niektórych postów z powodu nowej reguły.

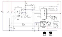
schemat karty startowej renault megane II

fotokodi 18 Mar 2007 20:48 5620 2
REKLAMA
  • #1 3693022
    fotokodi
    Poziom 2  
    poszukuję pilnie schematu do karty startowej od Renault megane II, proszę o info na pw
  • REKLAMA
  • #2 3693069
    hefid
    Spoczywaj w Pokoju
    Przeniosłem z: Schematu/instrukcji…
  • #3 19137856
    1olek
    Poziom 11  
    Temat stary jak swiat, ale moze komus sie przyda bo te karty permanentnie padaja :)

    schemat karty startowej renault megane II
REKLAMA