Witam.
Ostatnio zbudowałem programator na RS232 ( Siprog), żeby zacząć zabawę z µC. Jako µC wykorzystałem attiny2313.
Napisałem (a dokładnie przepisałem) prosty program zapalania i gaszenia Ledów.
Program napisany w Bascom AVR
zapisany w pliku hex
otworzony w ponyprogu
oczywiście programator skonfigurowany jak i µC
próba wgrania programu do µC
Błąd
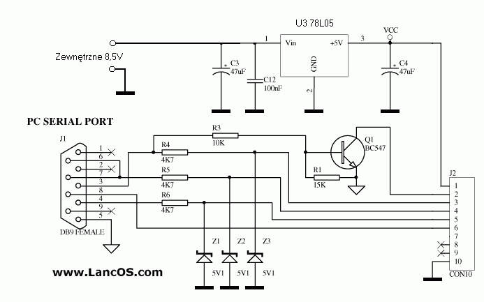
Programator ze schematu:
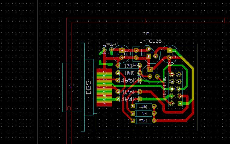
Płytka:
Program:
Problem
:
piny na programatorze odpowiadają:
1-VCC
2-RST
4-SCK
5-MOSI
6-MISO
10-GND
I co z tym fantem mam zrobić
Pozdrawiam.
Ostatnio zbudowałem programator na RS232 ( Siprog), żeby zacząć zabawę z µC. Jako µC wykorzystałem attiny2313.
Napisałem (a dokładnie przepisałem) prosty program zapalania i gaszenia Ledów.
Program napisany w Bascom AVR
Programator ze schematu:
Płytka:
Program:
Problem
piny na programatorze odpowiadają:
1-VCC
2-RST
4-SCK
5-MOSI
6-MISO
10-GND
I co z tym fantem mam zrobić
Pozdrawiam.
