DoctorX napisał: urządzenie o którym pisałem wg. niektórych "wynalazek"

nosi nazwę :
"Radio Shack" posiada przełącznik 50W lub 1600W na obudowie są odpowiednie ostrzeżenia co do podłaczanych urządzeń.Myślę że to powinno rozwiać przynajmniej kilka wątpliwości osób które mnie skrytykowały.
Pozdraiwam

"Radio Shack" to nazwa wielkiej amerykańskiej sieci sprzedającej urządzenia elektryczne i elektroniczne.
Ja też mam jeszcze takie pudełko z przełącznikiem 50/1600W i napisem Rival Travel Club. Zostało mi po tym właśnie
popalonym zestawie, o którym wcześniej pisałem.
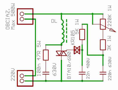
Przełącznik wybiera albo transformator max50W, przez który można bezpiecznie podłączyć elektronikę małej mocy,
albo układ z triakiem, przewidziany WYŁACZNIE do grzałek dużej mocy.
Na nalepce od spodu jest napisane : FOR PROPER USAGE PLEASE CONSULT INSTRUCTION MANUAL.
Na innym pudełku "max 1600W" był tekst : "Do suszarek, żelazek, wentylatorów - do innych zastosowań patrz instrukcja"
Oczywiście prawie nikt nie czyta instrukcji od takich prymitywnych urządzeń, więc skutki są takie, jak napisałem.
W dodatku są to "wyżyłowane" urządzenia, nie przeznaczone do pracy ciągłej.
Pewna znajoma Pani, mieszkająca na stałe w Stanach i dużo jeżdżąca po świecie, wiedziała, jak tego używać:
"to się kupuje na wycieczkę do Europy a potem wyrzuca".
Pozdrawiam (i ostrzegam),
Wmak