logo elektroda
logo elektroda
X
logo elektroda
Adblock/uBlockOrigin/AdGuard mogą powodować znikanie niektórych postów z powodu nowej reguły.

Termostat cześć 1 schemat eagle

kingofspace7 23 Cze 2010 13:25 6616 15
  • #1 8222032
    kingofspace7
    Poziom 20  
    Witam proszę o sprawdzenie wartości merytorycznej schematu który sam projektuje i rysuje w eaglu i wytkniecie błędów narazie mam mikro kontroler i wyświetlacz do nie go podpięty wyświetlacze mają być multipleksowane;]
  • Pomocny post
    #2 8222310
    marco47
    Poziom 41  
    No to sprawdziłem i nie ma żadnych błędów :D
    bo nie wkleiłeś żadnego pliku ze schematem :cry:
  • Pomocny post
    #4 8222776
    marco47
    Poziom 41  
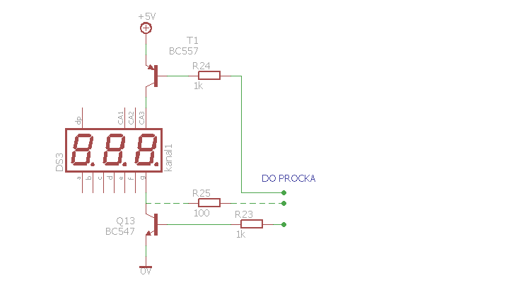
    Wszystko źle.
    Sygnały sterujące z procka doprowadź do baz tranzystorów poprzez rezystory 1k. Jeżeli to jest wyświetlacz z W.A to tranzystory włączające poszczególne cyfry powinny być typu pnp.
    Brak zasilania układu.

    Przykład jak to zrobić.
    Termostat cześć 1 schemat eagle

    Zamiast dolnego tranzystora (npn) możesz doprowadzić sygnał bezpośrednio do procka przez rezystor 100R
  • #5 8222891
    kingofspace7
    Poziom 20  
    Aha czyli mogę od nowa zacząć rysować;] Dziękuje marco;]
  • Pomocny post
    #6 8222905
    marco47
    Poziom 41  
    Chyba na to wygląda :D
  • #8 8223346
    marco47
    Poziom 41  
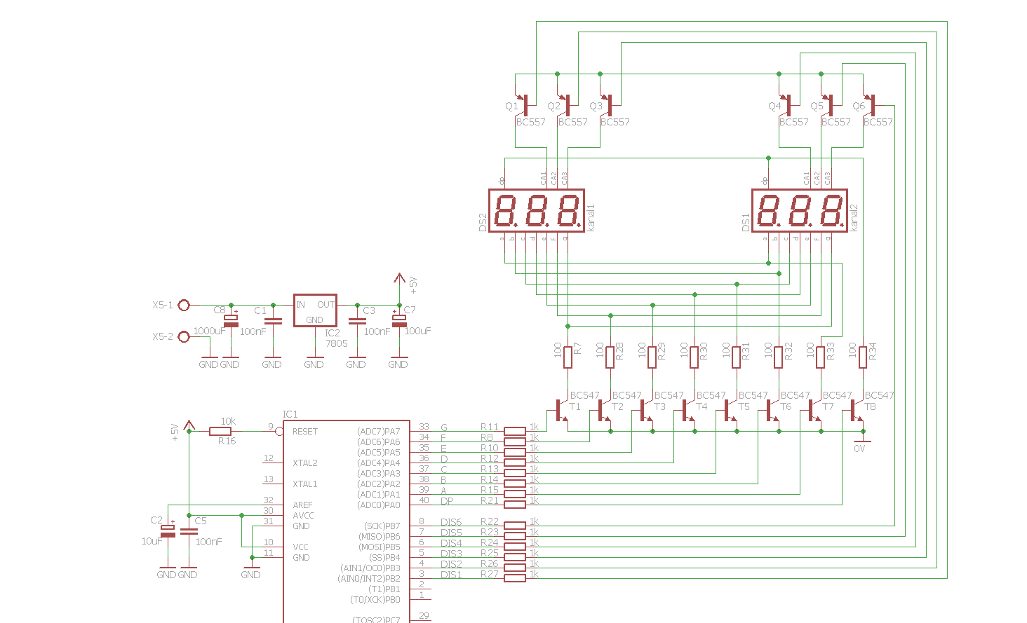
    Teraz jest w porządku, oczywiście musisz jeszcze dodać zasilanie.
    Staraj się umieścić procek z lewej strony ( bo on jest źródłem sygnału) a wyświetlacze z tranzystorami po prawej stronie ( bo to są układy wykonawcze). Wtedy lepiej czyta się schemat.
    Od lewej wejścia, źródła sygnału, po prawej układy wykonawcze i wyjścia.
  • #9 8223408
    kingofspace7
    Poziom 20  
    oki następnym razem tak zrobię teraz wole tego nie ruszać już;] teraz walczę z przekaźnikiem ;]


    wiesz gdzie znajdę np taki? FINDER F40.52.9 on ma 2 styki wyjściowe jest podwójny czyli jak np bym z mostkował wyjścia to bym mógł większe obciążenie podłączyć?

    jeżeli niema takiego przekaźnika w bibliotekach to jaki wybrać który jest(jakiś łatwo dostępny w sklepie i na duży prąd;] )?

    Dodano po 43 [minuty]:

    Proszę o sprawdzenie kolejnej wersji

    -dodano zasilanie oparte o lm7805
    -podciągnięto zasilanie pod procek

    i mam pytanie czy dobrze podciągnąłem zasilanie pod procek bo po przeczytaniu kilku tematów na ten temat na elce dostałem mętliku
  • #10 8225098
    Bonkot
    Poziom 39  
    kingofspace7 napisał:
    oki następnym razem tak zrobię teraz wole tego nie ruszać już;] teraz walczę z przekaźnikiem ;]


    wiesz gdzie znajdę np taki? FINDER F40.52.9 on ma 2 styki wyjściowe jest podwójny czyli jak np bym z mostkował wyjścia to bym mógł większe obciążenie podłączyć?

    jeżeli niema takiego przekaźnika w bibliotekach to jaki wybrać który jest(jakiś łatwo dostępny w sklepie i na duży prąd;] )?

    Witam
    Łatwo dostępny (TME) to, np: FTRK1CK024W (cewka na 24V, prąd przełączania 16A) w bibliotekach "Eagle" występuje jako "relay > FTR-k1C".
    http://www.datasheetarchive.com/FTR-K1CK024W-MA-datasheet.html
    Pozdrawiam.
  • #11 8226981
    kuba135
    Poziom 14  
    Kondensatory 100uF i 1000uF to raczej powinny być kondensatory elektrolityczne.
  • #12 8227893
    marco47
    Poziom 41  
    Może zamiast tylu niepotrzebnych tranzystorów i rezystorów w bazach, stosowanych do przełączania katod wyświetlaczy LED zastosujesz jeden układ ULN2003 ( itp.) Prostsza płytka, mniej połączeń, a jeżeli będziesz chciał sterować bezpośrednio to wyciągasz układ, robisz mostki i po sprawie. Również górne tranzystory możesz zastąpić układem UDN2984(itp.)
  • #13 8228174
    kingofspace7
    Poziom 20  
    W następnym projekcie tak będzie w tym już wole nie zmieniać. ja wiem że ty się już martwisz o zaprojektowanie płytki:P ale dasz rade wierze w Ciebie;] aktualnie rysuje czyjniki temperatury za pare minut zamieszcze plik to podejrzysz

    Dodano po 3 [minuty]:

    DS18B20 gdzie znajdę ten czujnik?

    Dodano po 1 [minuty]:

    kolejna wersja
    Proszę o sprawdzenie ogólne
    a w szczególności
    - zasilania mikro kontrolera
    -podłączenia wentylatorów (będą sterowane PWM)
    -podłączenia przekaźników
  • #14 8228610
    marco47
    Poziom 41  
    Zasilanie prawie dobrze, wejście AREF przez kondensator 10u do masy.
    Typowy układ sterowania przekaźnika, Twój jest strasznie zagmatwany.
    Termostat cześć 1 schemat eagle
    Jeżeli stosujesz sterowanie PWM wentylatorów to podłącz do wyjść do tego celu przygotowanych (OC1A,OC1B itd.)

    Postaraj się tak rysować schemat.
    Termostat cześć 1 schemat eagle
  • #15 8229110
    kingofspace7
    Poziom 20  
    cóż schemat dużo czytelniejszy;] że też chciało Ci się poprawiać ale ten mój układ sterowania przekaźnikiem też się nadaje czy lepszy twój? ja mam 2 tranzystory;]
  • #16 8229240
    marco47
    Poziom 41  
    Przerobienie tego schematu zajęło jakieś dziesięć minut, dlatego to zrobiłem.
    W projektowaniu chodzi o to by układ był jak najprostszy. Układ włączania przekaźnika można zbudować nawet z dziesięciu tranzystorów i dwudziestu rezystorów ( taki przykład z powietrza) ale pytanie: po co? Jeżeli to samo zadanie spełni jeden tranzystor.
REKLAMA