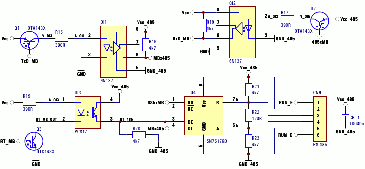
Moduł wykonany na bazie ATmega162 odbiera jednym portem UART po RS232 proste dane z jednego urządzenia oraz komunikuje sie drugim portem z siecią RS485. W sieci RS485 jest kilka takich modułów i urządzenie nadrzędne (PLC). Generalnie chodzi o zbieranie danych z kilku urządzeń, które co jakiś czas wysyłają dane na port RS232. Wykonany moduł jest jednocześnie jakby konwerterem RS232-RS485 i konwerterem protokołów. Wszystko działa znakomicie, tylko co jakiś czas, np. kilka kilkanaście godzin, w niektórych modułach zaczyna grzać się scalak MAX232 lub MAX485 i moduł "pada". Po wyłączeniu i ostudzeniu działa dalej. Dzieje się to nieregularnie i trudno o uchwycenie zasady.
Czy ktoś spotkał się z podobnym problemem?
Dodam, że moduł nie posiada optoizolacji RS232, ani RS485. Wszystkie moduły i PLC zasilane są z jednego zasilacza, natomiast urządzenia z RS232 mają własne zasilacze w dodatku zasilone z różnych faz. Między masami urządzeń z RS232, a masami modułów z ATmega nie ma praktycznie różnicy potencjałów (zmierzone).
Czy ktoś spotkał się z podobnym problemem?
Dodam, że moduł nie posiada optoizolacji RS232, ani RS485. Wszystkie moduły i PLC zasilane są z jednego zasilacza, natomiast urządzenia z RS232 mają własne zasilacze w dodatku zasilone z różnych faz. Między masami urządzeń z RS232, a masami modułów z ATmega nie ma praktycznie różnicy potencjałów (zmierzone).
