Zegarek oprócz funkcji wyświetlania czasu ma pokazywać temperaturę i mieć możliwość sterowania z pilota (RC5).
Tutaj pierwsze pytanie, czy GETRC5() wprowadza jakieś opóźnienia? Mam na myśli to czy nie zakłóci to zliczania czasu. Dodatkowo obawiam się, że będzie problem z płynnym sterowaniem, a to dlatego, że nie jest podłączony pod INT0 albo INT1[Port D zajęty pod wyświetlacz] i kiedy naciśniemy np. w czasie wykonywania przerwania.. nie zareaguje?
Timery oba wykorzystane. Timer0 głównie obsługa wyświetlaczy (przerwanie 4ms), Timer1 zliczanie czasu (przerwanie 250ms)
Dwa to odczyt temperatury na DS18B20.
Mam tu przykładowy skrypt:
Głównie interesuje mnie to "Waitms 750", bo zegar będzie do.. niczego
Będzie działać poprawnie jeśli cały ten kod umieszczę w kodzie wyrażenia warunkowego gdzie warunek będzie spełniany co 750ms?
Trochę się pogubiłem, bo poprzednio też miałem problemy w ustawianie czasu przez przyciski, których obsługa znajduje się w przerwaniu(nie zawsze reagowały). Czy w ogóle w takim układzie jest sens dawać odbiornik RC5 i DS18.. pod piny bez przerwań?
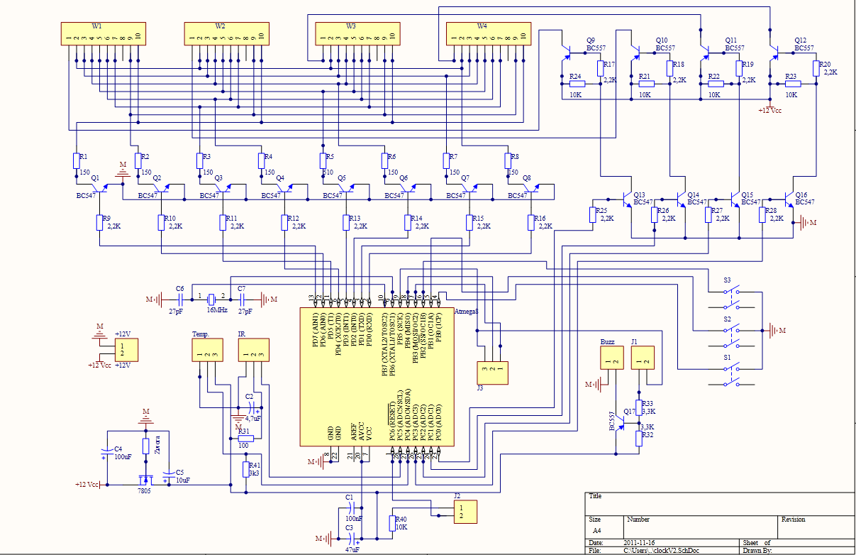
Załączam schemat.
Pozdrawiam
Tutaj pierwsze pytanie, czy GETRC5() wprowadza jakieś opóźnienia? Mam na myśli to czy nie zakłóci to zliczania czasu. Dodatkowo obawiam się, że będzie problem z płynnym sterowaniem, a to dlatego, że nie jest podłączony pod INT0 albo INT1[Port D zajęty pod wyświetlacz] i kiedy naciśniemy np. w czasie wykonywania przerwania.. nie zareaguje?
Timery oba wykorzystane. Timer0 głównie obsługa wyświetlaczy (przerwanie 4ms), Timer1 zliczanie czasu (przerwanie 250ms)
Dwa to odczyt temperatury na DS18B20.
Mam tu przykładowy skrypt:
Kod: text
Głównie interesuje mnie to "Waitms 750", bo zegar będzie do.. niczego
Będzie działać poprawnie jeśli cały ten kod umieszczę w kodzie wyrażenia warunkowego gdzie warunek będzie spełniany co 750ms?
Trochę się pogubiłem, bo poprzednio też miałem problemy w ustawianie czasu przez przyciski, których obsługa znajduje się w przerwaniu(nie zawsze reagowały). Czy w ogóle w takim układzie jest sens dawać odbiornik RC5 i DS18.. pod piny bez przerwań?
Załączam schemat.
Pozdrawiam
