logo elektroda
logo elektroda
X
logo elektroda
REKLAMA
REKLAMA
Adblock/uBlockOrigin/AdGuard mogą powodować znikanie niektórych postów z powodu nowej reguły.

Atmega 16, C - Sterownik lampek, niedziałające cztery porty

Klimek115 01 Gru 2015 17:20 852 4
REKLAMA
  • #1 15201653
    Klimek115
    Poziom 10  
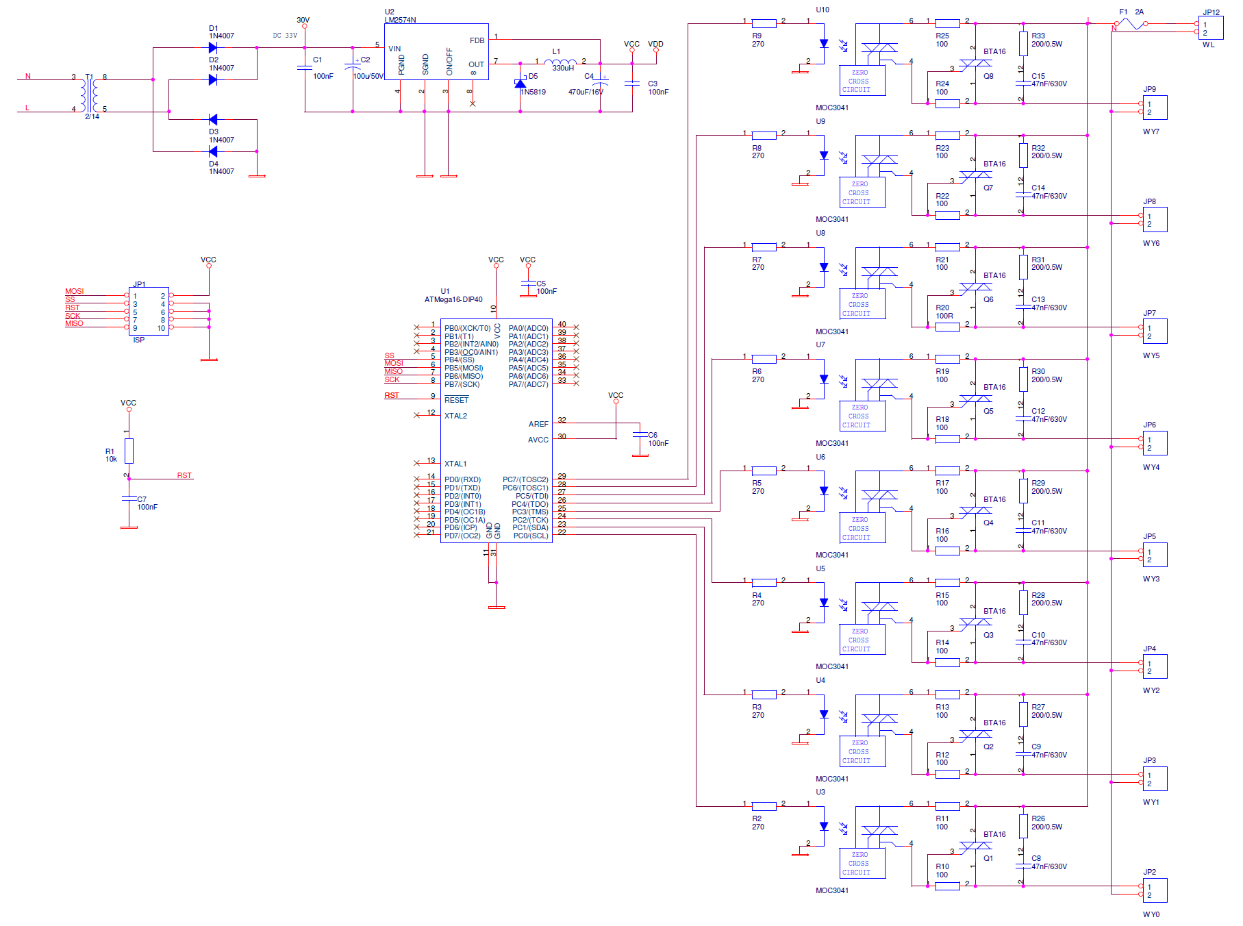
    Witam, zbudowałem sterownik z tego tematu Link. Niestety po złożeniu i zaprogramowaniu atmegi zauważyłem że nie działają cztery kanały (PC2,PC3,PC4,PC5). Myślałem że przez przypadek spaliłem porty w procku ale po wymianie na nowy cały czas jest to samo, doszedłem do wniosku po uruchomieniu każdego kanału ręcznie, że cos jest nie tak z programem, ale niestety nie znam sie na języku C i bardzo prosił bym o sprawdzenie tego programu. W załączniku jest schemat oraz program.
  • REKLAMA
  • Pomocny post
    #2 15201719
    niebieski55
    Poziom 18  
    Witam. Wyłącz JTAG w fuse bitach.
  • REKLAMA
  • #3 15201745
    Klimek115
    Poziom 10  
    Akurat w tych sprawach jestem zielony można troszkę jaśniej. Gdzie to znaleźć?
  • REKLAMA
  • Pomocny post
    #4 15201781
    niebieski55
    Poziom 18  
    Tu jest przykład jak to zrobić Link.
  • #5 15201794
    Klimek115
    Poziom 10  
    Dziękuje bardzo, wszystko działa, dopisałem tylko do kodu
    MCUCSR |= (1<<JTD);
    MCUCSR |= (1<<JTD);
    Temat do zamknięcia :)
REKLAMA