logo elektroda
logo elektroda
X
logo elektroda
Adblock/uBlockOrigin/AdGuard mogą powodować znikanie niektórych postów z powodu nowej reguły.

Pomiar zarówno ujemnego, jak i dodatniego napięcia przez ADC

DarkMajster 01 Lis 2017 22:04 3912 23
  • #1 16794951
    DarkMajster
    Poziom 11  
    Witam, chciałbym zmierzyć napięcie w zakresie -10...10V przy użyciu atmegi, czy jestem w stanie to zrobić mając do dyspozycji 9V?
    Czy na wejście wzmacniacza mogę podać ujemne napięcie, jeżeli zasilam 9V względem masy?
  • #2 16795002
    zster

    Poziom 28  
    Jakim napięciem zasilacz uC i jakie napięcie odniesienia planujesz dla ADC ? Da się mierzyć napięcie ujemne i dodatnie z wykorzystaniem prostego dzielnika napięcia z 3 rezystorów. Wtedy napięcie podawane na ADC będzie w granicach 0 do VCC ( lub napięcia odniesienia ADC ). Czyli -10V = 0V , +10V = 5V. Pytanie - czy taka rozdzielczość pomiaru jest wystarczająca ?
  • #3 16795098
    DarkMajster
    Poziom 11  
    Procek zasilany 5V
    Myślę, że użyję 2,5V zewnętrznego napięcie odniesienia z TL431.
  • #4 16795124
    zster

    Poziom 28  
    Jaka dokładność i rozdzielczość pomiaru jest dla Ciebie akceptowalna ?
  • #5 16795138
    DarkMajster
    Poziom 11  
    Jak tylko się uda :D, nie potrzebuje dużej dokładności.
  • #6 16795496
    tmf
    VIP Zasłużony dla elektroda
    Sensowne rozwiązanie to opamp zasilany symetrycznie, który ci przesunie napięcie i podzieli je tak, aby dostosować do Vref - w twojej sytuacji potrzebujesz 0..2,5 v (Jeśli Vref to będzie 2,5 V). ATMega nie umożliwia pomiaru napięcia poniżej 0V.
  • #7 16795545
    miszczo997
    Poziom 28  
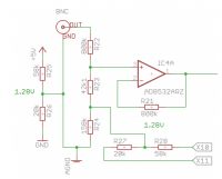
    Ja u siebie zastosowałem coś takiego.
    Pomiar zarówno ujemnego, jak i dodatniego napięcia przez ADC
    Zakres pomiarowy można było regulować poprzez zmianę stanów na X10 oraz X11. Jak piny były w stanie HiZ tłumienie sygnału wynosiło 14dB i maksymalna amplituda mierzonego napięcia przy vref=2,56V wynosiła 12,8V. Stan wysoki na X10 oraz niski na X11 - tłumienie 26dB,maksymalna amplituda 51,2V.
  • #8 16795639
    Konto nie istnieje
    Konto nie istnieje  
  • #9 16796082
    miszczo997
    Poziom 28  
    R-MIK napisał:
    A jak tym mierzyć wartości ujemne?
    Normalnie? Opamp tutaj pracuje jedynie jako wtórnik napięciowy(zabezpieczenie przed podaniem zbyt dużęgo napięcia), reszta to układ dzielnika napięcia, który tworzy sztuczną masę na poziomie połowy napięcia referencyjnego atmegi, plus dodatkowa opcjonalna zmiana tłumienia sygnału. Jest to fragment toru pomiarowego prostego oscyloskopu na atmedze644, który kiedyś wykonałem.
  • #10 16796224
    Konto nie istnieje
    Konto nie istnieje  
  • #11 16796617
    DarkMajster
    Poziom 11  
    Wykombinowałem coś takiego:
    Pomiar zarówno ujemnego, jak i dodatniego napięcia przez ADC
    W teorii wygląda dobrze.
  • #12 16796652
    Konto nie istnieje
    Konto nie istnieje  
  • #13 16796691
    DarkMajster
    Poziom 11  
    Dlaczego? Atmega mierzy poprawnie.
  • #14 16796702
    Konto nie istnieje
    Konto nie istnieje  
  • #15 16800897
    DarkMajster
    Poziom 11  
    A w ten sposób?
    Pomiar zarówno ujemnego, jak i dodatniego napięcia przez ADC
  • #16 16800907
    Konto nie istnieje
    Konto nie istnieje  
  • #17 16800921
    DarkMajster
    Poziom 11  
    Aref to moje wcześniejsze 2.5V, symulowałem, z tymi wartościami, wydaje mi się, że będzie dobrze.

    Przy wiszącym wejściu jest dzielnik, który robi połowę Vref na wejściu ADC (115, 15+100)
  • #18 16801599
    Konto nie istnieje
    Konto nie istnieje  
  • #19 16802188
    DarkMajster
    Poziom 11  
    Czy tu nie ma 5 rezystorów? :D
    Pomiar zarówno ujemnego, jak i dodatniego napięcia przez ADC
  • #20 16802317
    Konto nie istnieje
    Konto nie istnieje  
  • #21 16812939
    fenq80
    Poziom 2  
    Witam. Podobnie jak użytkownik DarkMajster potrzbuje zbudować układ do pomiaru napięcia i pradu dodatniego jak i ujemnego. I mam z tym problem. Czytając ten post , chciałbym zastosować rozwiązanie pokazane w artykule podlinkowanym przez R-Mika. Niestety patrząc na schemat i kod pojawia się trochę wątpliwości . A więc miałbym kilka pytań odnośnie tego układu z tego artykułu.
    1) jaka jest rola tego wzmacniacz? Z tego co widzę nie wzmacnia on zadnych sygnałów ani nie odwraca. Wyczytałem gdzieś zę pełni on rolę bufora(co to oznacza?). Czy nie dało by się go pominąć? I jak to się wogóle dzieje żę po jego zastosowaniu możemy mierzyć napięcia i prądy ujemne?
    Czytałem artykuł, jednak nie ma tam tego wytłumaczone tak abym był w stanie to zrozumieć.
    2). czy dobrze, rozumiem patrząc na schemat, że do pomiaru prądu potrzebuje tylko jednej nóżki ADC (i wtedy jest uzyty tryb Single Ended w uC ?), tak samo napiecia?
    3) co się dzieje z nóżkami ADC od 5...8 ? według schematu sa podłaczone do jakiejs zworki i co dalej z nimi?
    4) co oznacza VCC2 na tym schemacie?

    Wiem że niektóre z tych pytań mogą wydać śmieszne i trywialne. Niestety, ja sam nie potrafiętego zrozumiec.
    Bardzo proszę o pomoc.
  • #22 16812968
    Konto nie istnieje
    Konto nie istnieje  
  • #23 16813010
    fenq80
    Poziom 2  
    ok. Dzieki wielkie za odpowiedź, już trochę się rozjaśniło, ale:

    R-MIK napisał:
    Jedno wyprowadzenie, to pomiar jednej wioelkości jak napięcie czy prąd. Moc czy rezystancja jest wyliczana z tych dwóch wielkości.

    Czyli chcąc mierzyć 4 wartośći (prad, napiecie, moc, rezystancje), wystarcza mi tylko dwa układu pomiarowe (jeden do napiecia drugi natężenia a reszte oblicze na ich podstawie)?
    Czy trzeba osobno zrobić układ do napiecia , do prądu, potem dwa kolejne układy znów do napięcia i prąduaby mierzyc rezystancje, i tak samo moc? Na schemacie sa 4 ukłądy pomiarowe przy czym dwa sa identyczne.
    I jeszcze jedno pytanie, czy mieżąc natęzenie układ pomiarowy powinienem wpiąć szeregowo do układu w którym mierze prąd?

    R-MIK napisał:
    To sa kolejne 4 wejscia pomiarowe. W sumie jest 8 kanałów.

    Czyli ten układ wykorzystuje wszystkie 8 kanałów adc do mierzenia? Czy te kanały 5...8 są nie połaczone? Na schemacie nie widzę aby gdzieś były dołączane. No ale ja wielu rzeczy nie widze:/

    R-MIK napisał:
    Wcc2, GNDP są dlatego, ze na jednym schamacie, gdy chcesz zaprojektowac 2 PCB nazwy na nich muszą się róznić. Kolejna sprawa, to w autoruterze, mozna dac różne reguły dla róznych nazw netów i np GNDP może mieć rozmiar od 30 do 100mils, preferowany 80, a GND 12...100mils, preferowany 30.


    Czyli poprostu tam gdzie jest vcc2 podłaczam vcc a tam gdzie gndp podłączam gnd ?
  • #24 16813025
    Konto nie istnieje
    Konto nie istnieje  
REKLAMA