Witam!
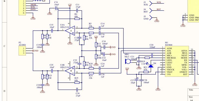
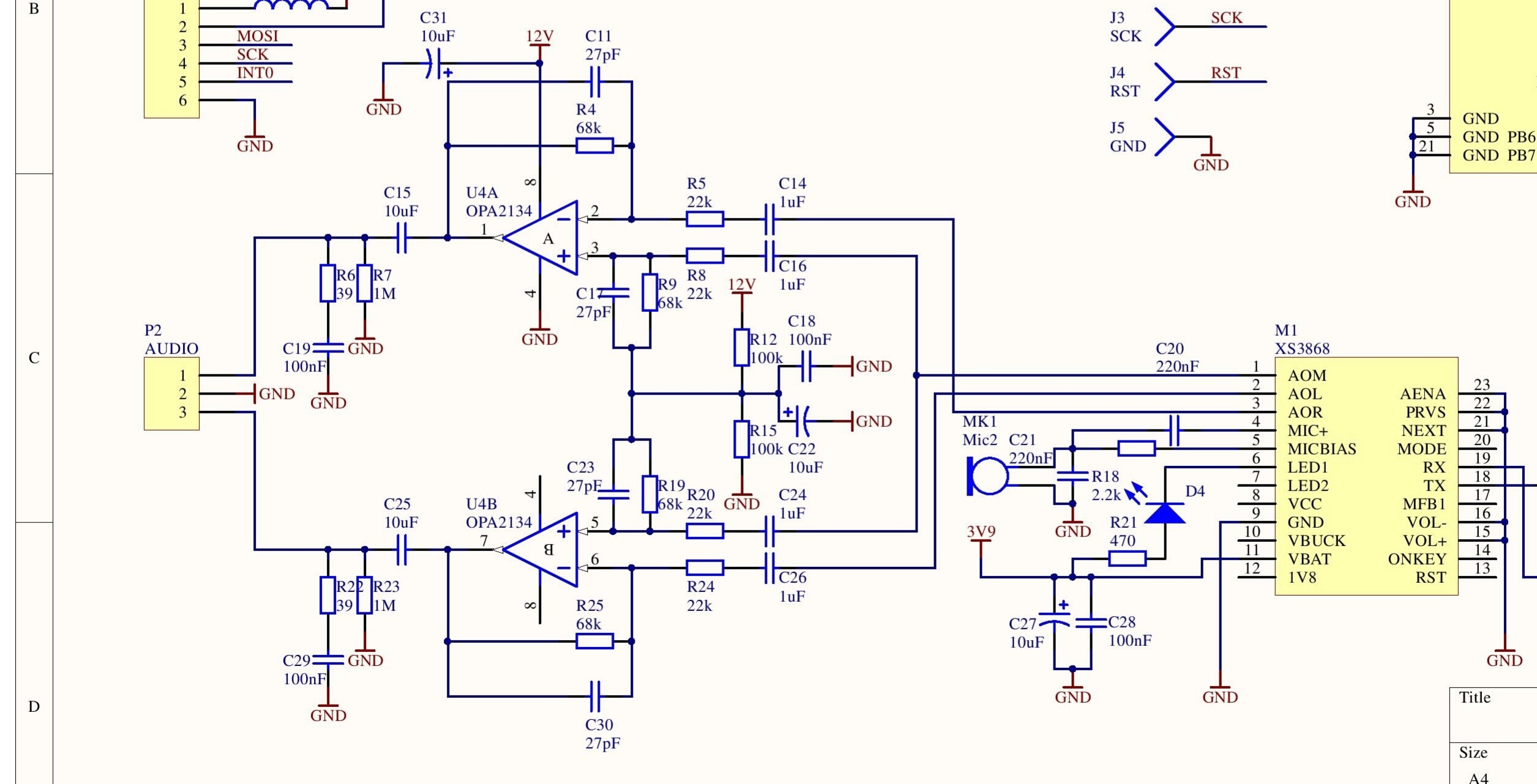
Posiadam radio Clarion PN-2419M CY460 (Nissan) w którym zostało dołożone wejście aux (pod linie radia AM). Problem polega na tym, że po podłączeniu dodatkowego modułu bluetooth i podłączeniu go do zasilania samochodu słychać szumy, trzaski itd, po podłączeniu tego samego modułu do np power bank'a zakłóceń nie ma.
W jaki sposób wyeliminować takie zakłócenia?
Dodam, że moduł był już zasilany np przez Stabilizator napięcie i nie jest to problemem w ładowarkach samochodych
Posiadam radio Clarion PN-2419M CY460 (Nissan) w którym zostało dołożone wejście aux (pod linie radia AM). Problem polega na tym, że po podłączeniu dodatkowego modułu bluetooth i podłączeniu go do zasilania samochodu słychać szumy, trzaski itd, po podłączeniu tego samego modułu do np power bank'a zakłóceń nie ma.
W jaki sposób wyeliminować takie zakłócenia?
Dodam, że moduł był już zasilany np przez Stabilizator napięcie i nie jest to problemem w ładowarkach samochodych
