logo elektroda
logo elektroda
X
logo elektroda
REKLAMA
REKLAMA
Adblock/uBlockOrigin/AdGuard mogą powodować znikanie niektórych postów z powodu nowej reguły.

[ATmega8][C] Szukam kodu i schematu dla termometru ATmega8 + DS18B20 + LCD

KamilN97 04 Kwi 2019 15:32 2079 4
REKLAMA
  • #1 17885569
    KamilN97
    Poziom 2  
    Posty: 2
    Witam, posiada ktoś gotowy kod w języku C oraz schemat dla Termometru na mikrokontrolerze ATmega8 + czujnik DS18B20 + wyświetlacz LCD?
  • REKLAMA
  • #2 17885823
    dioda1000
    Poziom 28  
    Posty: 831
    Pomógł: 143
    Ocena: 131
    Link
    I pliki spakowane zipem Link
    Powodzenia
  • REKLAMA
  • REKLAMA
  • #4 17887481
    KamilN97
    Poziom 2  
    Posty: 2
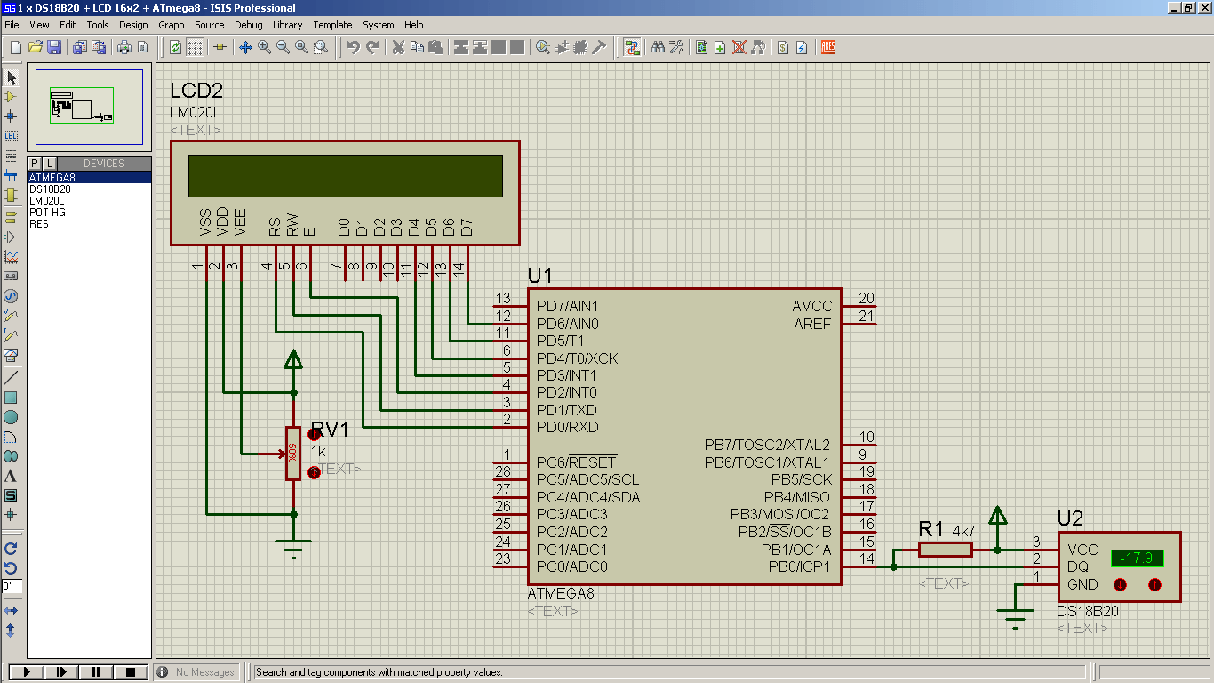
    Czy w takim razie ten schemat podłączeń jest prawidłowy?
    Załączniki:
    • [ATmega8][C] Szukam kodu i schematu dla termometru ATmega8 + DS18B20 + LCD sch1.png (24.81 KB) Musisz być zalogowany, aby pobrać ten załącznik.
  • #5 17887561
    kaczakat
    Poziom 34  
    Posty: 1748
    Pomógł: 317
    Ocena: 229
    Widzisz, jeśli napiszę tu jakąś głupotę to ktoś to z przyjemnością wytknie/zweryfikuje, dlatego pisanie prive nie ma sensu. Jak widać nie wszystko co jest w Internecie jest OK, wgraj i działa.
    Podłączenie LCD i DS18B20 powinieneś zrobić w zakresie pinów tak jak w pierwszym linku od @dioda1000 , o ile będziesz chciał wykorzystać HEX'a stamtąd. Przynajmniej w zakresie numeracji pinów. Tu jest pokazany rezystor podciągający 4.7k, o którym pisałem (od 2-5k też zadziała OK). Na nowym schemacie nie masz znowu podłączenia zasilania, minimalne podłączenie Atmegi znajdziesz tu: Link, musza być podłączone przynajmniej piny zasilania (tu 2 szt) i GND (2 szt) + rezystor 10k z RST do VCC. Aref nie podpina się wcale albo tylko przez kondensator do GND. Z tym softem pewnie nic by się nie zadziało, ale zmienisz kiedyś program na wykorzystujący wewnętrzny Vref i będzie konflikt.
    No i uC dla tego hexa ma być ustawiony na 8MHz.
    Jeśli umiesz sobie wyedytować plik konfiguracyjny, przepisać piny pod swoje podłączenia i skompilować projekt to możesz użyć również przykładów stąd: Link , jest tu przykład dla DS i LCD, co prawda dla zestawu sprzedawanego przez tę stronę z Atmega32/644, ale po zmianie definicji LCD z portu A na D działa OK z Atmegą 8. Do edycji i kompilacji można użyć darmowego Atmel Studio 6 lub 7 lub zamiennie Eclipse z wtyczką AVR.
    Pomogłem? Kup mi kawę.
REKLAMA