Witam
Mam układ, którego fragment wygląda w taki sposób, że do arduino mam podłączone PCF8574 przez A4 i A5 (i2c), a do jednego z pinów pcf jest podłączona krańcówka, która zwiera wejście do masy. Pin ten jest podciągnięty rezystorem do plusa zasilania. Problem wygląda tak, że przy spuszczaniu krańcówki (czyli zmiana sygnału z 0 na 5 V) na wejściu układu pojawia się 0,05 mV, a nie 5 V. Wygląda to tak, jakby układ sam podciągał mi ten pin do masy. Czy ktoś spotkał się z tym problemem? Dodam, że co drugie uruchomienie układu jest dobrze.
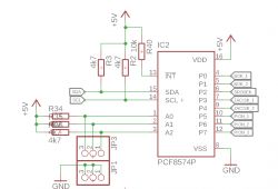
Tu jak jest podłączony układ:

Mam układ, którego fragment wygląda w taki sposób, że do arduino mam podłączone PCF8574 przez A4 i A5 (i2c), a do jednego z pinów pcf jest podłączona krańcówka, która zwiera wejście do masy. Pin ten jest podciągnięty rezystorem do plusa zasilania. Problem wygląda tak, że przy spuszczaniu krańcówki (czyli zmiana sygnału z 0 na 5 V) na wejściu układu pojawia się 0,05 mV, a nie 5 V. Wygląda to tak, jakby układ sam podciągał mi ten pin do masy. Czy ktoś spotkał się z tym problemem? Dodam, że co drugie uruchomienie układu jest dobrze.
Tu jak jest podłączony układ: