logo elektroda
logo elektroda
X
logo elektroda
REKLAMA
REKLAMA
Adblock/uBlockOrigin/AdGuard mogą powodować znikanie niektórych postów z powodu nowej reguły.

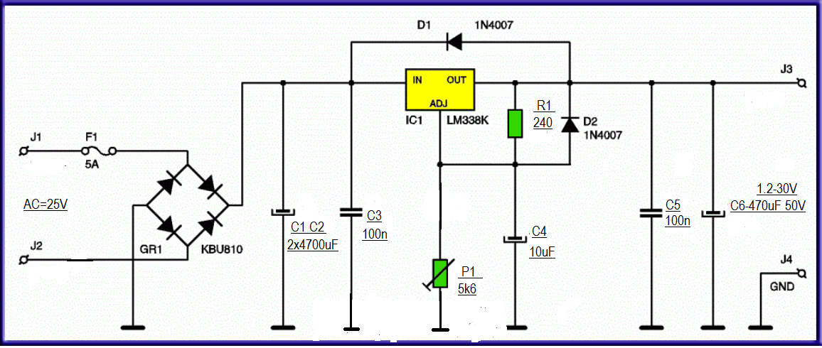
Budowa zasilacza lab. 0-30V/5A na transformatorze 25V/24A

Lolheadshootpl 20 Mar 2020 23:39 645 3
REKLAMA
  • #1 18546548
    Lolheadshootpl
    Poziom 3  
    Witam. Chciałbym zbudować sobie zasilacz laboratoryjny w oparciu o transformator 25V/24A . Chciałbym aby na wyjściu było od 0-30V oraz min. 5A. Z góry dziękuję za pomoc.
  • REKLAMA
  • #2 18546585
    nowypn
    Poziom 23  
    Schematów w sieci jest mnóstwo. Najprościej będzie wykorzystać stabilizator LM338.
  • REKLAMA
  • #3 18546783
    aksakal
    Specjalista - urządzenia lampowe
    Przy użyciu LM338, minimalne napięcie wyjściowe będzie 1.2 V. Jeśli maksymalne napięcie wyjściowe wynosi 30V, różnica między Umax 30V i Umin 1.2 V wyniesie 28.8 V. Przy maksymalnym prądzie obciążenia 5A moc strat wyniesie 28.8 x 5 = 144W, i układ wyleci do nieba. Nawet jeśli używasz 3 uklady połączone równolegle , straty mocy na każdym będzie blisko maksymalnej. Będzie to stanowić problem odprowadzenia ciepła. Można użyć 1US, ale należy pamiętać, że w tym przypadku maksymalny prąd obciążenia nie powinien przekraczać 5A przy napięciu wyjściowym do 10V, 2.5 A przy Uwyj. do 20V, a po przekroczeniu tego napięcia maksymalny prąd obciążenia nie powinien przekraczać 1.25 A. Budowa zasilacza lab. 0-30V/5A na transformatorze 25V/24A Budowa zasilacza lab. 0-30V/5A na transformatorze 25V/24A Budowa zasilacza lab. 0-30V/5A na transformatorze 25V/24A Budowa zasilacza lab. 0-30V/5A na transformatorze 25V/24A
  • #4 20597012
    Jarek Pi.
    Poziom 14  
    W celu uzyskania najwyższej możliwej mocy strat wystarczy 1 układ do stabilizacji i większa ilość tranzystorów na wyjściu na dużym radiatorze z rezystorami wyrównującymi w emiterach.
REKLAMA